CSS | 青训营笔记

96 阅读10分钟

为什么学习css

codepen.io/yao-mo

基础知识

CSS:Cascading Style Sheet,层叠样式表。(规则声明的集合,产生冲突)

Cascading规则

cascading层叠规则: image.png 我们一般写的样式都归类在作者样式表,作者样式表根据书写位置又分为三类:行内式、内嵌式、外部链接式,这三类样式的优先级要根据选择器的优先级确定。

image.png

选择器

内联样式(写在标签内部的)1000,id选择器100,类和伪类10,元素选择器1,通配选择器0.当选择器中包含多种选择器时,需要将各种选择器的优先级相加然后再比较,但是多个相同级的选择器相加的结果不会超过上一个级别的优先级。(选择越详细精确,权重越高,优先级越高)

image.png

image.png

对于@import的样式,根据@import的顺序

对于link和style标签的样式,根据在document中的顺序决定

image.png

h1是green

  1. 少用id
  2. 尽量不要!important
  3. 自己的样式加载在引用库样式后面

继承

image.png

值和单位

image.png

盒模型

image.png 外边距(margin):  可正可负可auto

  • 提供4个数据:(如margin:20px 20% 0.2em 20px;)将依次作用于上,右,下,左。(顺时针)
  • 提供3个数据:将依次作用于上,左右,下
  • 提供2个数据:将依次作用于上下,左右
  • 提供1个数据:将依次作用于上下左右

margin负值最终减少的是外界可感知的宽高。

image.png

不提倡使用负外边距,因为这会增加代码复杂度。

内边距(padding):  不可为负,其余同上。

由盒模型的特性能够实现一些展现形式: image.png

<!-- 三角形 -->
<div class="triangle-bottom"></div>

.triangle-bottom{
    width: 0;
    height: 0;
    border-left: 50px solid transparent;
    border-right: 50px solid transparent;
    border-bottom: 50px solid red;
}
<!-- 固定比例矩形,也可以使用新特性aspect-ratio:https://developer.mozilla.org/zh-CN/docs/Web/CSS/aspect-ratio -->
<div class="ratio-box"></div>

.ratio-box{
    /* 新特性写法 */
    /* aspect-ratio: 4 / 3;
    background-color: greenyellow; */
    
    background-color: cadetblue;
    width: 100%;
    height: 0;
    padding: 0;
    /* 是父元素宽度的75% */
    padding-bottom: 75%;
}

<!-- 水平居中 -->
    <div class="wrap">
        <div class="h-center"></div>
    </div>
    
.wrap{
    width: 100%;
    height: 100%;
    border: 1px dashed grey;
}
.h-center{
    width: 100px;
    height: 50px;
    background-color: navajowhite;
    /* 使用auto将左右2侧的剩余空间均分 */
    margin: 10px auto;
}
<!-- 渐变边框,这块有点疑问 -->
<div class="awesome-border"></div>

.awesome-border{
    width: 150px;
    height: 100px;
    border: 8px solid transparent;
    border-radius: 12px;
    background-clip: padding-box,border-box;
    background-origin: padding-box,border-box;
    background-image: linear-gradient(to right,#fff,#fff),linear-gradient(135deg,#e941ab,#a557ef);
}

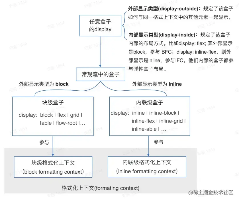
布局和定位

image.png image.png

常规流中的任意盒子都只会参与一种格式化上下文。 image.png

BFC

image.png

外边距塌陷或外边距重叠问题: image.png

IFC

内联格式化上下文: image.png

image.png 实现单行元素居中对齐常用方式:

  • line-heightheight设置为相同的高度即可
  • 使用flex布局的align-items:center即可

flex布局

一维布局

image.png

image.png

grid布局

2017年推出的布局方式,可以定义由行和列组成二维布局,然后将元素放置到网格中。元素可以只占其中一个单元格,也可以占据多行或多列。

image.png

image.png

grid和flex布局的使用策略

使用建议: image.png

position定位

为了我们可以在文档流的基础上,让元素移动,做出更多灵活的改变。当position属性的取值非static的时候,可以使用top, right, bottom, left对其进行定位。 image.png

层叠上下文

层叠上下文:The Stacking Context。是对HTML元素的三维构想,将元素沿着垂直屏幕的虚构的 Z 轴排开。 image.png

浏览器渲染部分过程示意图(英文):www.chromium.org/developers/…

形成条件

文档中的层叠上下文由满足以下任意一个条件的元素形成:

  • 文档根元素(<html>);

  • css3之前

    • position 值为 absolute(绝对定位)或 relative(相对定位)且 z-index 值不为 auto 的元素;
    • position 值为 fixed(固定定位)或 sticky(粘滞定位)的元素(沾滞定位适配所有移动设备上的浏览器,但老的桌面浏览器不支持);
    • flex (flex) 容器的子元素,且 z-index 值不为 auto
    • grid (grid) 容器的子元素,且 z-index 值不为 auto
  • opacity 属性值小于 1 的元素(参见 the specification for opacity);

  • mix-blend-mode 属性值不为 normal 的元素;

  • 以下任意属性值不为 none 的元素:

  • isolation 属性值为 isolate 的元素;

  • will-change 值设定了任一属性而该属性在 non-initial 值时会创建层叠上下文的元素(参考这篇文章);

  • contain 属性值为 layoutpaint 或包含它们其中之一的合成值(比如 contain: strictcontain: content)的元素。

在层叠上下文中,子元素同样也按照上面解释的规则进行层叠。重要的是,其子级层叠上下文的 z-index 值只在父级中才有意义。子级层叠上下文被自动视为父级层叠上下文的一个独立单元。

总结:

  • 层叠上下文可以包含在其他层叠上下文中,并且一起创建一个层叠上下文的层级。
  • 每个层叠上下文都完全独立于它的兄弟元素:当处理层叠时只考虑子元素。
  • 每个层叠上下文都是自包含的:当一个元素的内容发生层叠后,该元素将被作为整体在父级层叠上下文中按顺序进行层叠。

层叠上下文介绍:developer.mozilla.org/zh-CN/docs/…

层叠顺序

层叠顺序不仅指不同的层叠上下文的顺序,同一个层叠上下文内,元素间也有顺序: image.png

z-index 只在同一个层叠上下文内比较

子元素的z-index无法超越父元素的z-index显示顺序 image.png

编写 z-index 的建议: image.png

变形、过渡、动画

transform 变形

image.png

image.png

在线试一试: codepen.io/yao-mo/pen/…

transition 过渡

通过指定某些元素属性从一种起始状态,在-段时间内以某种变化节奏,过渡到终止状态。

语法:transition: <property> <duration> <timing-function> <delay> image.png

animation 动画

image.png

animation 属性参考:developer.mozilla.org/zh-CN/docs/…

css 动画样式参考:animate.style/

transform、transition、animation性能

image.png

重绘(repaint) :是指一个元素外观属性的变化触发浏览器行为,浏览器会根据元素的新属性重新绘制,使元素呈现新的外观。

回流(reflow) :当渲染树中的一部分(或全部)因为元素的规模尺寸、布局、隐藏等改变需要重新构建,这就是回流。每个页面至少需要一次回流,就是在页面第一次加载的时候。

重绘和回流的关系:在回流的时候,浏览器会使渲染树中受到影响的部分失效,并重新构造这部分渲染树,完成回流后,浏览器会重新绘制受影响的部分到屏幕中,该过程称为重绘。

所以,回流必定会引发重绘,但重绘不一定会引发回流

硬件加速详情:www.chromium.org/developers/…

动画性能相关深入了解:fed.taobao.org/blog/taofed…

响应式设计

响应式设计原则

  • 优先选用流式布局,如百分比、flex、 grid等
  • 使用响应式图片,匹配尺寸,节省带宽
  • 使用媒体查询为不同的设备类型做适配
  • 给移动端设备设置简单、统一的视口
  • 使用相对长度,em、rem、vw 做为长度度量

媒体查询

媒体查询允许某些样式只在页面满足特定条件时才生效。我们可以将媒体类型(如screen、print) 以及媒体特性(如视口宽度、屏幕比例、设备方向:横向或纵向)做为约束条件。

使用媒体查询的一些Tips:

  • 媒体查询同样遵循cascading层叠覆盖原则,min- 和max-选择一个
  • 由于设备的多样化逐渐不可枚举,断点的选择尽量根据内容选择,而不是屏幕大小
  • 由于断点的增加会增加样式处理的复杂度,所以尽量减少断点

image.png

媒体查询学习参考:developer.mozilla.org/zh-CN/docs/…

设备像素

设备像素(物理像素) :显示器上绘制的最小单位,显示屏通过控制每个像素点的颜色,使屏幕显示出不同的图像。

设备像素和设备相关,屏幕从工厂出来那天起,它上面的物理像素点就固定不变了。

image.png

CSS像素

CSS像素也叫参考像素。CSS像素(reference pixel) 其实是一个视角单位。规范给出的定义是,1css像素是从一臂之遥看解析度为96DPI (即1英寸96点)的设备输出时,1点(即1/96英寸)的视角。

通常认为常人臂长为28英寸,那么视线与水平线的夹角是:(1/96)in / (28in* 2 * PI/ 360deg) = 0.0213度 image.png

存在意义:保证在不同设备上的阅读体验是相对一致的。

image.png

image.png

viewport

布局视口(viewport)是页面中html元素(根元素)的包含块,默认情况下,window.document.documentElement.clientWidth 就是viewport的宽度。在移动设备中,默认的布局视口由于历史兼容pc屏幕的原因,并不符合需求,我们经常需要用<meta>标签对viewport进行设定,来完成移动端设备的适配。 image.png

移动端 viewport 的 meta 标签中的属性:

  • width
  • height
  • initial-scale
  • minimum-scale
  • maximum-scale
  • user-scalable:是否允许用户缩放

initial-scale在未设定时,如果width设定了,那么它会自动设置放缩值:initial-scale =屏幕宽度(例子中是390) / 980 ≈ 0.398。相比scale=1的时候,缩小了0.398倍

image.png

<meta name="viewport" content="width=device-width, initial-scale=1.0">
复制代码

相对长度

em image.png

rem:根据根元素的字体大小确定。通过伪类:root或者html选择器选定。由于是根元素的font-size,所以不会像 em 那样出现多重嵌套问题,减少了复杂性,同时作为一个相对单位,可以进行适配放缩,可以用来做响应式布局. image.png

vw 和 vh:vw:视窗宽度的1%。vh:视窗高度的1%。同样,vw 也可以作为响应式布局的基准单位。由于vw天然是视口宽度的1%,所以不需要js动态配置。和rem方案类似,方案设定可以如下: image.png

移动端页面适配方案参考:www.w3cplus.com/css/vw-for-…

CSS生态相关

因为目前CSS的可编程性较差,不可维护性较高,代码污染啊等等问题催生出一系列的处理器。

常见样式处理流程

image.png

语言增强-CSS预处理器

image.png

预处理器如何提高研发效率?

  • 自定义变量:提高可复用性image.png
  • 嵌套、作用域:避免全局污染、结构层次清晰、减少复杂组合选择器image.png
  • mixins、继承:提高可复用性、可维护性image.png
  • 操作符、条件或循环语句、自定义函数:提高可编程能力、增加灵活性image.png

SCSS、less、stylus简单对比:  image.png

语言增强-CSS后处理器

image.png

cssnano:cssnano.co/

stylelint:github.com/stylelint/s…

autoprefixer:github.com/postcss/aut…

postcss-custom-properties:github.com/csstools/po…

postcss-custom-media:github.com/csstools/po…

postcss-nested:github.com/postcss/pos…

doiuse:github.com/anandthakke…

postcss pluginspostcss.org/docs/postcs…

postcss 机制浅析

image.png

AST抽象语法树格式化网址:astexplorer.net/

工程架构-CSS模块化

CSS Module就是为了解决全局污染问题出现的方案,解决CSS全局污染,本质上是保证样式集合对应的选择器是唯一的,从这个角度看,主流的单纯针对于防止全局污染的方案大概有: image.png

css-loader:github.com/webpack-con…

postcss-module:github.com/webpack-con…

css-modulesgithub.com/css-modules…

工程架构-CSS in JS

将应用的CSS样式写在JavaScript文件里面,利用js动态生成css。

  • inline-style:代表radium(已弃用)
  • unique classname:代表styled-component

image.png

css in js playground(styled-component例子):www.cssinjsplayground.com/?activeModu…

工程架构-styled component机制浅析

image.png

css in js 优缺点

image.png

工程架构-CSS原子化

原子化CSS是一种CSS的架构方式,它倾向于小巧且用途单一的class,并以视觉效果进行命名。 image.png

现有的库或框架:

tailwind:tailwindui.com/

windicss:cn.windicss.org/

tachyons:tachyons.io/

unocss:github.com/unocss/unoc…

Tailwind基本使用: image.png

CSS原子化优缺点

image.png

Facebook重构拥抱 atomic css:sebastienlorber.com/atomic-css-…