VUE3-尚硅谷

99 阅读1分钟

image.png

image.png

image.png

三,分析工程结构

webpack生成的vue3工程

image.png

image.png

vite生成的vue3工程

开发工具

image.png

composition

image.png

setup

image.png

setup返回一个对象

image.png

ref

image.png image.png

reactive函数

image.png

image.png

image.png

image.png

vue3 响应式原理

** vue2 响应式原理** image.png

image.png

image.png

image.png

image.png

image.png

vue3响应式原理

image.png

image.png

reactive对比ref

image.png

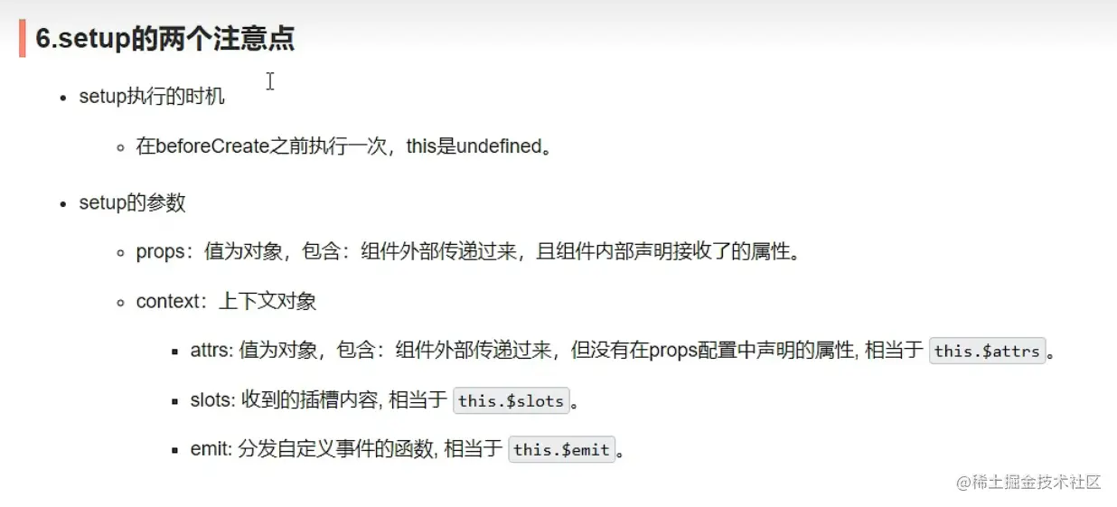
setup注意点

image.png

image.png

第一个参数props image.png

第二个参数context

image.png

计算属性与监视

image.png

image.png

image.png

image.png

image.png

image.png

watchEffect函数

image.png

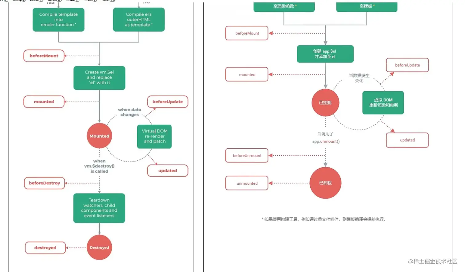
生命周期

image.png

image.png

image.png

image.png

image.png

hook函数

image.png

image.png

image.png

toRef和toRefs

image.png

shallowRef

image.png

新的组件

image.png

image.png

例如这个弹窗,如果没有使用Teleport 组件,会把son组件撑开, 也难以定位,

使用Teleport 组件 可以把这个弹窗放在指定位置,方便定位什么的

image.png

另外一些调整

image.png