番剧更新表及番剧详情数据库

307 阅读3分钟

访问【WRITE-BUG数字空间】_[内附完整源码和文档]

该项目立足于目前各大平台网站的番剧信息较为分散,用户需要辗转多个平台才能获取较为完整的番剧信息的背景下,实现了各大平台网站番剧信息的整合。将各大平台网站的番剧更新信息及番剧详情信息整合制表,展现在我们的网页上。

一、实验题目

实验背景:

该项目立足于目前各大平台网站的番剧信息较为分散,用户需要辗转多个平台才能获取较为完整的番剧信息的背景下,实现了各大平台网站番剧信息的整合。将各大平台网站的番剧更新信息及番剧详情信息整合制表,展现在我们的网页上。

二、开发环境

系统:Ubuntu 20.08

	数据库:mysql 8.0.23

	编程语言: 【后端】 python, mysql 【前端】 html+css+js

三、数据库设计

3.1 需求分析

3.1.1 番剧更新表

系统维护在播新番的当前更新集数,播放地址链接,宣传图等内容。

	番剧更新主要来源于`bilibili``ACfun`两个个网站。

	所有信息均通过爬虫以及python脚本进行动态维护。

3.1.2 番剧详情表

针对每个番剧,提供该番剧的详情信息,包括制作公司,监督,声优等内容。

	番剧详情主要来自于萌娘百科。

	信息通过爬虫python脚本动态维护

3.1.1 用户管理

系统用户分为超级管理员用户和普通用户。

普通用户

可查看数据库中的内容,可被授予删除、修改、添加番剧信息等权力。

超级管理员

拥有数据库的完全控制权,包括查看所有用户资料,创建新用户,用户授权等操作。

3.2 数据库概念设计

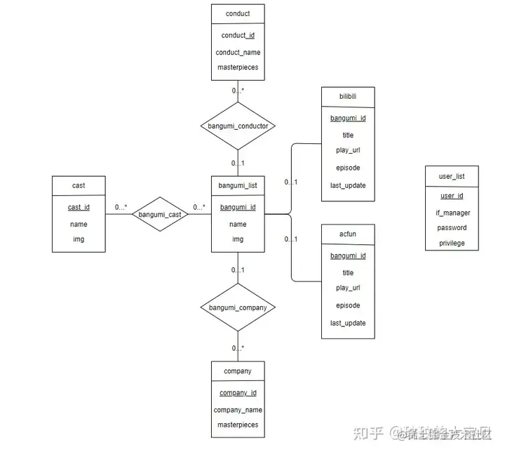
ER图:

3.3 数据库结构

3.3.1 数据库各表简介

bangumi_list表

该表是本数据库的核心总表。

	该表记录了本数据库的所有番剧目录信息,严格来讲其它表(除了用户表)都是为其提供修饰信息的。

bilibili表/acfun表

该表提供了番剧更新的详细信息。

	该表提供番剧在对应网站的最新集数,播放地址,更新日期等数据。

company制作公司表

该表记录了各大制作公司。

	该表提供制作公司的名称和代表作品(还可以添加制作公司的其他信息,由于数据来源较为困难等原因未在本项目中添加)。

conduct监督表

该表记录了监督的详细信息。

	该表提供监督姓名和代表作品(还可以添加监督个人的其他信息,由于数据来源较为困难等原因未在本项目中添加)。

bangumi_cast声优表

该表记录各个番剧的声优。

	该表提供番剧id——声优姓名关系,由于声优个人信息数据获取困难,本项目中并未将声优单独列表,而仅仅放于关系表中。

user_list用户表

该表记录用户的详细信息。

	该表提供用户的用户名,密码(采用`werkzeug.security`中的`generate_password_hash`加密),用户权限等信息。

3.3.2 数据库各表间关系

`bangumi_list`表是本数据库的核心总表。

	在`bangumi_list`表中的番剧,可在`bilibili`表和`acfun`表中有一条或多条详细信息。

	在`bangumi_list`表中的番剧,可在`conduct`监督表中有监督对应。

	在`bangumi_list`表中的番剧,可在`company`制作公司中有制作公司对应。

	在`bangumi_list`表中的番剧,可在`bangumi_cast`声优表中有多位声优对应。

0.png

1.jpg

2.jpg

3.jpg