C++基础

175 阅读11分钟

前言

1.什么是C++

2.C++发展史

3.C++的重要性

4.如何学习C++

5.关于

前言

image.png

什么是C++?

C语言是结构化和模块化的语言,适合处理较小规模的程序。对于复杂的问题,规模较大的程序,需要高度的抽象和建模时,C语言则不合适。为了解决软件危机,20世纪80年代,计算机界提出了OOP(object oriented programming:面向对象)思想,支持面向对象的程序设计语言应运而生。

1982年,Bjarne Stroustrup博士在C语言的基础上引入并扩充了面向对象的概念,发明了一种新的程序语言。为了表达该语言与C语言的渊源关系,命名为C++。因此:C++是基于C语言而产生的,它既可以进行C语言的过程化程序设计,又可以进行以抽象数据类型为特点的基于对象的程序设计,还可以进行面向对象的程序设计。

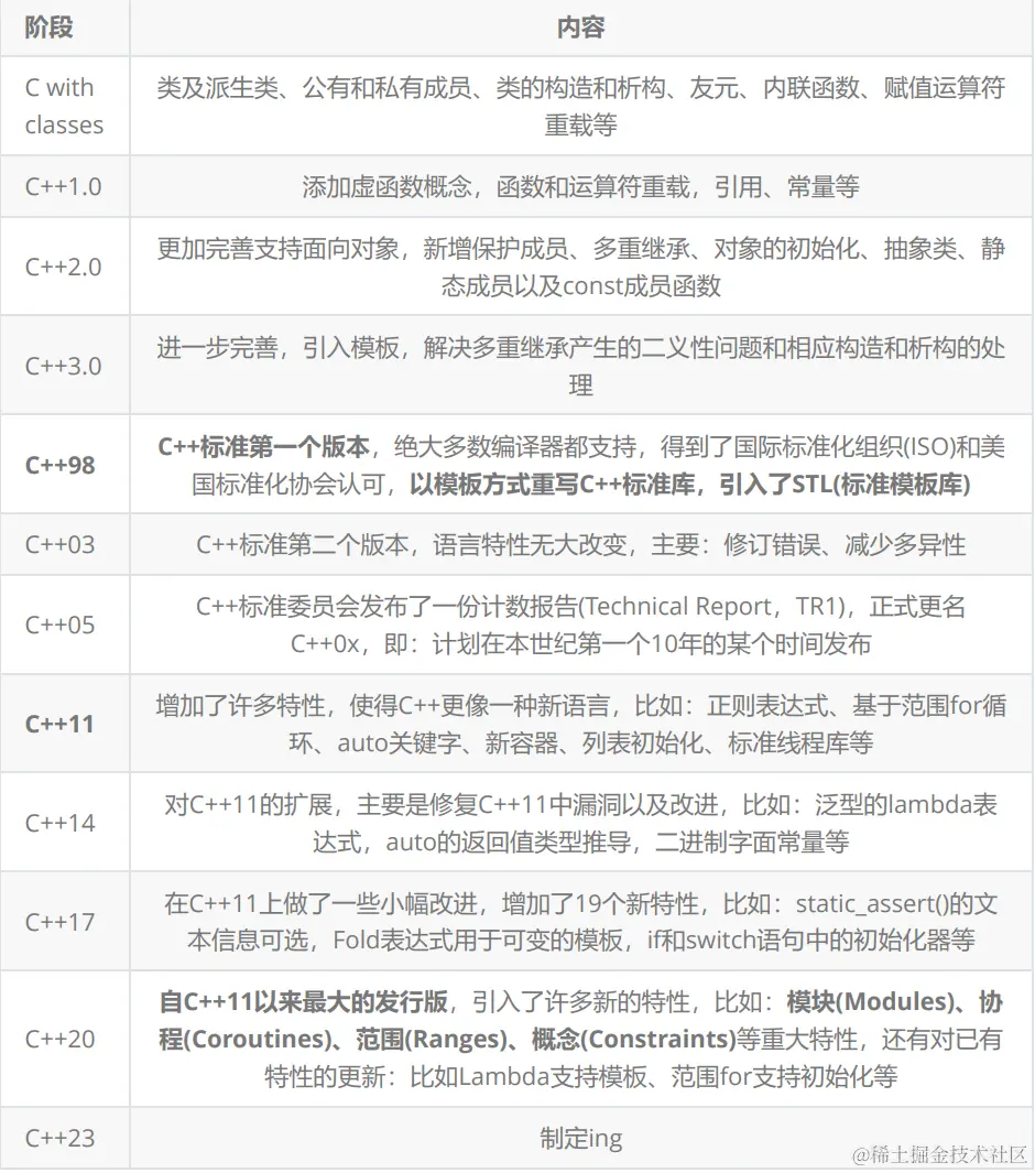
C++发展史

1979年,贝尔实验室的本贾尼等人试图分析unix内核的时候,试图将内核模块化,于是在C语言的基础上进行扩展,增加了类的机制,完成了一个可以运行的预处理程序,称之为C with classes。

语言的发展就像是练功打怪升级一样,也是逐步递进,由浅入深的过程。我们先来看下C++的历史版本。

image.png

C++还在不断的向后发展。但是:现在公司主流使用还是C++98和C++11,所以重点是将C++98和C++11掌握好,之后的版本随着对C++理解不断加深,就可以自行去官方文档琢磨下更新的特性。关于C++2X最新特性的讨论:

zhuanlan.zhihu.com/p/107360459

C++的重要性

(1)语言广泛性排行

下图数据来自TIOBE编程语言社区2023年1月最新的排行榜,在30多年的发展中,C/C++几乎一致稳居前5。 image.png

Tiobe 首席执行官保罗・詹森(Paul Jensen)表示:“C++ 流行的原因是它作为一种高级面向对象语言的出色性能。因此,可以用 C++ 开发快速而庞大的软件系统(超过数百万行代码),而不大会出现‘维护噩梦’”。

image.png

TIOBE 编程语言社区排行榜是编程语言流行趋势的一个指标,每月更新,这份排行榜排名基于互联网上有经验的程序员、课程和第三方厂商的数量。排名使用著名的搜索引擎(诸如 Google、MSN、Yahoo!、Wikipedia、YouTube 以及 Baidu 等)进行计算。

注意:排名不能说明那个语言好,那个不好,每门编程语言都有适应自己的应用场景。

(2)工作领域

  1. 操作系统以及大型系统软件开发

    所有操作系统几乎都是C/C++写的,许多大型软件背后几乎都是C++写的,比如: Photoshop、Office、JVM(Java虚拟机)等,究其原因还是性能高,可以直接操控硬件。

  2. 服务器端开发

    后台开发:主要侧重于业务逻辑的处理,即对于前端请求后端给出对应的响应,现在主流采用java,但内卷化比较严重,大厂可能会有C++后台开发,主要做一些基础组件,中间件、缓存、分布式存储等。服务器端开发比后台开发更广泛,包含后台开发,一般对实时性要求比较高的,比如游戏服务器、流媒体服务器、网络通讯等都采用C++开发的。

  3. 游戏开发

    PC平台几乎所有的游戏都是C++写的,比如:魔兽世界、传奇、CS、跑跑卡丁车等,市面上相当多的游戏引擎都是基于C++开发的,比如:Cocos2d、虚幻4、DirectX等。三维游戏领 域计算量非常庞大,底层的数学全都是矩阵变换,想要画面精美、内容丰富、游戏实时性 搞,这些高难度需求无疑只能选C++语言。比较知名厂商:腾讯、网易、完美世界、巨人网 络等。

  4. 嵌入式和物联网领域

    嵌入式:就是把具有计算能力的主控板嵌入到机器装置或者电子装置的内部,能够控制这些 装置。比如:智能手环、摄像头、扫地机器人、智能音响等。 谈到嵌入式开发,大家最能想到的就是单片机开发(即在8位、16位或者32位单片机产品或者 裸机上进行的开发),嵌入式开发除了单片机开发以外,还包含在soc片上、系统层面、驱动层面以及应用、中间件层面的开发。常见的岗位有:嵌入式开发工程师、驱动开发工程师、系统开发工程师、Linux开发工程师、固件开发工程师等。知名的一些厂商,比如:以华为、vivo、oppo、小米为代表的手机厂;以紫光展锐、乐鑫为 代表的芯片厂;以大疆、海康威视、大华、CVTE等具有自己终端业务厂商;以及海尔、海 信、格力等传统家电行业。 随着5G的普及,物联网(即万物互联,)也成为了一种新兴势力,比如:阿里lot、腾讯lot、京东、百度、美团等都有硬件相关的事业部。

  5. 数字图像处理

    数字图像处理中涉及到大量数学矩阵方面的运算,对CPU算力要求比较高,主要的图像处理 算法库和开源库等都是C/C++写的,比如:OpenCV、OpenGL等,大名鼎鼎的Photoshop 就是C++写的。

  6. 人工智能

    一提到人工智能,大家首先想到的就是python,认为学习人工智能就要学习python,这个 是误区,python中库比较丰富,使用python可以快速搭建神经网络、填入参数导入数据就 可以开始训练模型了。但人工智能背后深度学习算法等核心还是用C++写的。

  7. 分布式应用

    近年来移动互联网的兴起,各应用数据量业务量不断攀升;后端架构要不断提高性能和并发 能力才能应对大信息时代的来临。在分布式领域,好些分布式框架、文件系统、中间组件等 都是C++开发的。对分布式计算影响极大的Hadoop生态的几个重量级组件:HDFS、 zookeeper、HBase等,也都是基于Google用C++实现的GFS、Chubby、BigTable。包括分布式计算框架MapReduce也是Google先用C++实现了一套,之后才有开源的java版本。 除了上述领域外,在:科学计算、浏览器、流媒体开发、网络软件等都是C++比较适合的场景,作为一名老牌语言的常青树,C++一直霸占编程语言前5名,肯定有其存在的价值。

(3)校招 接下来让我们来聊聊校招要走C++软开的同学需要学习什么内容 1.要求

image.png

image.png 大概要求就在图里了,至于社招的佬们咱就不知道了捏。

2.笔试 近两年来校招笔试主要变化:

  1. 基本上都采用在线oj方式,成本低,效率高

  2. 企业对代码能力要求越来越高,代码能力差的同学直接就被pass了

  3. 中小厂的笔试可能还有选择题,大厂的笔试一般都是3个以上的算法题,而且普遍有一定难度因此在学习过程中,一定要多多敲代码,坚持刷题!!!

算法课呢,我是在acwing上和yxc学的,讲的确实不错,算法还是需要大概一年多的时间反复打磨的,当然,这是对于想去大厂或者一些算法岗的同学啦!

3.面试题

面试题我认为大家可以自行寻找一些大佬的面经来看,可以对你想面试的公司和岗位有一定的了解,也会增加拿offer的几率。

如何学习C++?

学习C语言需要多多练习,学习数据结构需要多多思考,那学习C++呢?

(1)借鉴

以下引用自2010年8月号《程序员》刊登的拙文《C++强大背后》最后一段:

C++缺点之一,是相对许多语言复杂,而且难学难精。许多人说学习C语言只需一本K&R《C程序 设计语言》即可,但C++书籍却是多不胜数。我是从C进入C++,皆是靠阅读自学。在此分享一点 学习心得。个人认为,学习C++可分为4个层次:

第一个层次,C++基础 (平平常常)

挑选一本入门书籍,如《C++ Primer》、《C++大学教程》或Stroustrup撰写的经典

《C++程序设计语言》或他一年半前的新作《C++程序设计原理与实践》,而一般C++课程也 止于此,另外《C++ 标准程序库》及《The C++ Standard Library Extensions》可供参 考;

第二个层次,正确高效的使用C++ (驾轻就熟)

此层次开始必须自修,阅读过《(More)Effective C++》、《(More)Exceptional C++》、

《Effective STL》及《C++编程规范》等,才适宜踏入专业C++开发之路;

第三个层次,深入解读C++ (出神入化)

关于全局问题可读《深入探索C++对象模型》、《Imperfect C++》、《C++沉思录》、 《STL源码剖析》,要挑战智商,可看关于模版及模版元编程的书籍如《C++ Templates》、《C++设计新思维》、《C++模版元编程》;

第四个层次,研究C++ (返璞归真)

阅读《C++语言的设计和演化》、《编程的本质》(含STL设计背后的数学根基)、C++标准文 件《ISO/IEC 14882:2003》、C++标准委员会的提案书和报告书、关于C++的学术文献。由 于我主要是应用C++,大约只停留于第二、三个层次。然而,C++只是软件开发的一环而 已,单凭语言并不能应付业务和工程上的问题。建议读者不要强求几年内“彻底学会C++的知 识”,到达第二层左右便从工作实战中汲取经验,有兴趣才慢慢继续学习更高层次的知识。 虽然学习C++有难度,但也是相当有趣且有满足感的。

www.zhihu.com/question/23…

如果题主认为的「精通」是指上述所指的第二层次,那么我估计一年全职时间也未足够「精 通」。首先,阅读这些书籍本身也需要不少时间,而且对于一般人来说(指除了一些学习记忆能 力超强的人),很可能需要阅读几遍才能记住一些细节。另外,阅读后必须要练习。除了入门的 习题外,还需要做一些工程向的项目,才能了解各种语法、编程范式的使用方法及时机,理想地 建议参与一些开源项目。然而,学习是需要不断思考并把结果沉淀,方法包括与朋友讨论、写博 客、写知乎答案等,这些都需要时间。

image.png

建议不要把「精通C++」作为一个一年目标,应该要把学习语言作为一个持续的过程,同时要把 语言运用在具体的应用场合中。

"21天学会C++":coolshell.cn/articles/22…

“编程能力与编程年龄”:编程能力与编程年龄 | 酷 壳 - CoolShell

(2)自学 虽然C++语法特性繁琐复杂,经典书籍琳琅满目,但是只要你紧跟我们的节奏,你也可以“前途光 明”。

多总结

  1. 写博客

经常写博客不仅可以记录自己学习的历程,知识点的认识,更是复习的一把神兵利器。

  1. 中后期画思维导图总结

image.png

3.看书

合理的看书安排,切记贪,缓缓图之,否则容易走火入魔。

image.png

image.png

image.png

image.png

image.png

image.png

以上推荐的C++书籍按顺序观看即可 入门:《C++程序设计》 进阶:《Effective C++》 工具书:《C++ Prime》 深入:《STL源码剖析》、《深度探索C++对象模型》 精通:?想啥呢?(简历敢写这个肯定被面试官反感.jpg)

4.刷题

  1. 牛客网

牛客网专项训练

  1. leetcode

leetcode中文刷题网站

关于

本系列博客不仅仅是C++语法的学习,我的目标是总结复习自身的知识以及分析给更多的人让他们有借鉴学习的地方,因此本系列博客涉及到以下内容:

C++的基本语法

STL库高阶的数据结构

C++不仅仅是一门语言,更是一种生活哲学,在以后的工作之余还需要大家继续挖掘……

喜欢的佬们一键3连一波吧,创作不易希望喜欢!!!