Numpy从入门到精通——详解广播机制

70 阅读4分钟

这个专栏名为《Numpy从入门到精通》,顾名思义,是记录自己学习numpy的学习过程,也方便自己之后复盘!为深度学习的进一步学习奠定基础!希望能给大家带来帮助,爱睡觉的咋祝您生活愉快! 这一篇介绍《Numpy从入门到精通——广播机制

在这里插入图片描述

文章目录

一、np与math库比较

使用过python的同学相信对math都不陌生,在我很早的博客中也提及到math库的使用,具体可以看链接链接: 八种方法求π的近似值

#!/usr/bin/env python
# -*- coding: UTF-8 -*-
"""
@Project :numpy学习 
@File    :task_11.py
@IDE     :PyCharm 
@Author  :咋
@Date    :2023/4/17 22:09 
"""
import time
import math
import numpy as np

x = [i * 0.001 for i in np.arange(1000000)]
start = time.time()
for i, t in enumerate(x):
    x[i] = math.sin(t)
print("math.sin:", time.time() - start)

x = [i * 0.001 for i in np.arange(1000000)]
x = np.array(x)
start = time.time()
np.sin(x)
print("numpy.sin:", time.time() - start)

输出:
在这里插入图片描述
可以看到np的速度是math的进50倍。
下面再看一个例子:

def basic_sigmoid(x):定义basich_sigmoid函数,需要一个参数x
    """
    Compute sigmoid of x.

    Arguments:
    x -- A scalar

    Return:
    s -- sigmoid(x)
    """

    ### START CODE HERE ### (≈ 1 line of code)
    s = 1.0 / (1.0 + 1.0 / math.exp(x))  math.exp(x) 相当于自然系数e的x次方
上一行写成公式就是s=1/(1+e^x )
    ### END CODE HERE ###

    return s返回s

basic_sigmoid(3) 调用上面定义的函数





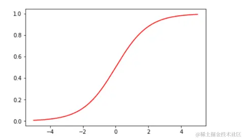
x = np.linspace(-5,5,1000) 从-55生成1000个数
y = []   定义一个列表
for i in range(1000):  循环
    y.append(basic_sigmoid(x[i]))   调用上面的函数,传入一个数字,即可通过函数生成一个值,将生成值添加到列表上
    
plt.plot(x,y,c="r") 通过一系列(x,y),用plt将图画出来,

画出来的图如图一:
在这里插入图片描述

### One reason why we use "numpy" instead of "math" in Deep Learning ###
x = [1, 2, 3]
basic_sigmoid(x) # you will see this give an error when you run it, because x is a vector.传入的是列表会报错,之前定义的函数需要出人的是具体的数值,所以传入一个列表会报错

import numpy as np 导入numpy模块

# example of np.exp
x = np.array([1, 2, 3])  创建一个numpy矩阵,值为1,2,3
print(np.exp(x)) # result is (exp(1), exp(2), exp(3))   将numpy矩阵传入进去,发现可以正常运行,结果为[ 2.71828183  7.3890561  20.08553692]



# example of vector operation
x = np.array([1, 2, 3])
print (x + 3)  numpy矩阵整体+1,结果为np.array([4 5 6])



# GRADED FUNCTION: sigmoid

import numpy as np # this means you can access numpy functions by writing np.function() instead of numpy.function()  给numpy取了个别名np,减少了代码量

def sigmoid(x):
    """
    Compute the sigmoid of x

    Arguments:
    x -- A scalar or numpy array of any size

    Return:
    s -- sigmoid(x)
    """
    
    ### START CODE HERE ### (≈ 1 line of code)
    s = 1.0 / (1.0 + np.exp(-1.0 * x))  和上面相同,np.exp也是e的x次方,写成公式为:
s=1/(1+e^(-x) )
    ### END CODE HERE ###
    
    return s返回s的值

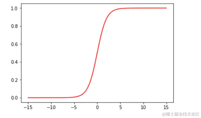
x = np.array([1, 2, 3])  创建numpy矩阵
sigmoid(x) 直接调用定义好的函数,不再需要for循环
x = np.linspace(-15,15,1000) 同上,创建-15151000个数值
y = sigmoid(x) 将返回结果给y

plt.plot(x,y,c="r") plt绘图
plt.show() 展示图片

图片如下:
在这里插入图片描述

总结:通过这个小案例,我们知道了numpy矩阵可以直接运算,这正是深度学习使用numpy库而非math库的原因,在深度学习中,有大量矩阵的相关运算,使用numpy可以提升运算的速度并减少代码量,numpy是一个很好用的科学计算库!

二、与单一元素进行运算

利用numpy的广播机制,可以将np矩阵与单一元素直接进行运算,我们直接看代码示例:

#!/usr/bin/env python
# -*- coding: UTF-8 -*-
"""
@Project :numpy学习 
@File    :task_12.py
@IDE     :PyCharm 
@Author  :咋
@Date    :2023/4/17 22:23 
"""
import numpy as np
A = np.array([[1, 2], [-1, 4]])
print("+运算:")
print(A+1)
print("-运算:")
print(A-1)
print("*运算:")
print(A*2)
print("除整数运算:")
print(A/2)
print("除小数运算:")
print(A/2.0)

输出:

+运算:
[[2 3]
 [0 5]]
-运算:
[[ 0  1]
 [-2  3]]
*运算:
[[ 2  4]
 [-2  8]]
除整数运算:
[[ 0.5  1. ]
 [-0.5  2. ]]
除小数运算:
[[ 0.5  1. ]
 [-0.5  2. ]]

三、循环与向量运算比较

由于numpy具有广播机制的特性,使得ndarray能够不借助for循环直接运行,速度大大提升,但值得注意的是numpy不支持GPU运算:

#!/usr/bin/env python
# -*- coding: UTF-8 -*-
"""
@Project :numpy学习 
@File    :task_13.py
@IDE     :PyCharm 
@Author  :咋
@Date    :2023/4/17 22:32 
"""
import time
import numpy as np
x1 = np.random.rand(1000000)
x2 = np.random.rand(1000000)
##使用循环计算向量点积
tic = time.process_time()
dot = 0
for i in range(len(x1)):
    dot += x1[i] * x2[i]
toc = time.process_time()
print("dot = " + str(dot) + "\n for loop----- Computation time = " + str(1000 * (toc - tic)) + "ms")
##使用numpy函数求点积
tic = time.process_time()
dot = 0
dot = np.dot(x1, x2)
toc = time.process_time()
print("dot = " + str(dot) + "\n verctor version---- Computation time = " + str(1000 * (toc - tic)) + "ms")

输出:

dot = 249929.02170318714
 for loop----- Computation time = 187.5ms
dot = 249929.0217031858
 verctor version---- Computation time = 15.625ms

for循环的时间是向量运算的400倍,这也再次证明了深度学习算法中一般都用向量化的矩阵运算!
在这里插入图片描述