Java设计模式之工厂模式

127 阅读6分钟

简单工厂模式

需求介绍

看一个披萨的项目:要便于披萨种类的扩展,要便于维护

  • 披萨的种类很多(比如 GreekPizz、CheesePizz 等)
  • 披萨的制作有 prepare,bake, cut, box
  • 完成披萨店订购功能。

传统方式来解决

类图分析

图片1

代码演示

    public OrderPizza() {
        Pizza pizza = null;
        String orderType; // 订购披萨的类型
        do {
            orderType = getType();
            if (orderType.equals("greek")) {
                pizza = new GreekPizza();
                pizza.setName(" 希腊披萨 ");
            } else if (orderType.equals("cheese")) {
                pizza = new CheesePizza();
                pizza.setName(" 奶酪披萨 ");
            } else if (orderType.equals("pepper")) {
                pizza = new PepperPizza();
                pizza.setName("胡椒披萨");
            } else {
                break;
            }
            //输出pizza 制作过程
            pizza.prepare();
            pizza.bake();
            pizza.cut();
            pizza.box();
​
        } while (true);
    }

传统方式的优缺点

  • 优点是比较好理解,简单易操作。
  • 缺点是违反了设计模式的 ocp 原则,即对扩展开放,对修改关闭。即当我们给类增加新功能的时候,尽量不修改代码,或者尽可能少修改代码.
  • 比如我们这时要新增加一个Pizza 的种类(Pepper披萨),我们需要做如下修改. 如果我们增加一个 Pizza 类,只要是订购 Pizza 的代码都需要修改.

改进的思路分析

分析:修改代码可以接受,但是如果我们在其它的地方也有创建 Pizza 的代码,就意味着,也需要修改,而创建 Pizza

的代码,往往有多处。

思路:把创建 Pizza 对象封装到一个类中,这样我们有新的 Pizza 种类时,只需要修改该类就可,其它有创建到 Pizza

对象的代码就不需要修改了.-> 简单工厂模式

简单工厂模式基本介绍

  • 简单工厂模式是属于创建型模式,是工厂模式的一种。简单工厂模式是由一个工厂对象决定创建出哪一种产品类的实例。简单工厂模式是工厂模式家族中最简单实用的模式
  • 简单工厂模式:定义了一个创建对象的类,由这个类来封装实例化对象的行为(代码)
  • 在软件开发中,当我们会用到大量的创建某种、某类或者某批对象时,就会使用到工厂模式.

简单工厂模式的使用

类图分析

图片2

代码演示

//简单工厂类
public class SimpleFactory {
​
    //更加orderType 返回对应的Pizza 对象
    public Pizza createPizza(String orderType) {
        Pizza pizza = null;
        System.out.println("使用简单工厂模式");
        if (orderType.equals("greek")) {
            pizza = new GreekPizza();
            pizza.setName(" 希腊披萨 ");
        } else if (orderType.equals("cheese")) {
            pizza = new CheesePizza();
            pizza.setName(" 奶酪披萨 ");
        } else if (orderType.equals("pepper")) {
            pizza = new PepperPizza();
            pizza.setName("胡椒披萨");
        }
        
        return pizza;
    }
    
    //简单工厂模式 也叫 静态工厂模式 
    
    public static Pizza createPizza2(String orderType) {
        Pizza pizza = null;
        System.out.println("使用简单工厂模式2");
        if (orderType.equals("greek")) {
            pizza = new GreekPizza();
            pizza.setName(" 希腊披萨 ");
        } else if (orderType.equals("cheese")) {
            pizza = new CheesePizza();
            pizza.setName(" 奶酪披萨 ");
        } else if (orderType.equals("pepper")) {
            pizza = new PepperPizza();
            pizza.setName("胡椒披萨");
        }
        return pizza;
    }
}

使用工厂类:

    //定义一个简单工厂对象
    SimpleFactory simpleFactory;
    Pizza pizza = null;
    
    //构造器
    public OrderPizza(SimpleFactory simpleFactory) {
        setFactory(simpleFactory);
    }
    
    public void setFactory(SimpleFactory simpleFactory) {
        String orderType = ""; //用户输入的
        this.simpleFactory = simpleFactory; //设置简单工厂对象
        do {
            orderType = getType(); 
            pizza = this.simpleFactory(orderType);
            //输出pizza
            if(pizza != null) { //订购成功
                pizza.prepare();
                pizza.bake();
                pizza.cut();
                pizza.box();
            } else {
                System.out.println(" 订购披萨失败 ");
                break;
            }
        }while(true);
    }

工厂方法模式

新的需求

披萨项目新的需求:客户在点披萨时,可以点不同口味的披萨,比如 北京的奶酪 pizza、北京的胡椒 pizza 或者是伦敦的奶酪 pizza、伦敦的胡椒 pizza。

思路一

使用简单工厂模式,创建不同的简单工厂类,比如 BJPizzaSimpleFactory、LDPizzaSimpleFactory 等等.从当前这个案例来说,也是可以的,但是考虑到项目的规模,以及软件的可维护性、可扩展性并不是特别好

思路二

使用工厂方法模式

工厂方法模式介绍

  • 工厂方法模式设计方案:将披萨项目的实例化功能抽象成抽象方法,在不同的口味点餐子类中具体实现。
  • 工厂方法模式:定义了一个创建对象的抽象方法,由子类决定要实例化的类。工厂方法模式将对象的实例化推迟到子类

工厂方法模式应用案例

需求

披萨项目新的需求:客户在点披萨时,可以点不同口味的披萨,比如 北京的奶酪 pizza、北京的胡椒 pizza 或者是伦敦的奶酪 pizza、伦敦的胡椒 pizza

类图分析

图片3

代码演示

//抽象工厂类
public abstract class OrderPizza {
    //定义一个抽象方法,createPizza , 让各个工厂子类自己实现
    abstract Pizza createPizza(String orderType);
    
    // 构造器
    public OrderPizza() {
        Pizza pizza = null;
        String orderType; // 订购披萨的类型
        do {
            orderType = getType();
            pizza = createPizza(orderType); //抽象方法,由工厂子类完成
            //输出pizza 制作过程
            pizza.prepare();
            pizza.bake();
            pizza.cut();
            pizza.box();
            
        } while (true);
    }
​
    // 写一个方法,可以获取客户希望订购的披萨种类
    private String getType() {
        try {
            BufferedReader strin = new BufferedReader(new InputStreamReader(System.in));
            System.out.println("input pizza 种类:");
            String str = strin.readLine();
            return str;
        } catch (IOException e) {
            e.printStackTrace();
            return "";
        }
    }
}

北京子类:

public class BJOrderPizza extends OrderPizza {
    @Override
    Pizza createPizza(String orderType) {
    
        Pizza pizza = null;
        if(orderType.equals("cheese")) {
            pizza = new BJCheesePizza();
        } else if (orderType.equals("pepper")) {
            pizza = new BJPepperPizza();
        }
        // TODO Auto-generated method stub
        return pizza;
    }
}

抽象工厂模式

抽象工厂模式介绍

  • 抽象工厂模式:定义了一个 interface 用于创建相关或有依赖关系的对象簇,而无需指明具体的类
  • 抽象工厂模式可以将简单工厂模式和工厂方法模式进行整合。
  • 从设计层面看,抽象工厂模式就是对简单工厂模式的改进(或者称为进一步的抽象)。
  • 将工厂抽象成两层AbsFactory(抽象工厂)具体实现的工厂子类。程序员可以根据创建对象类型使用对应的工厂子类。这样将单个的简单工厂类变成了工厂簇,更利于代码的维护和扩展。

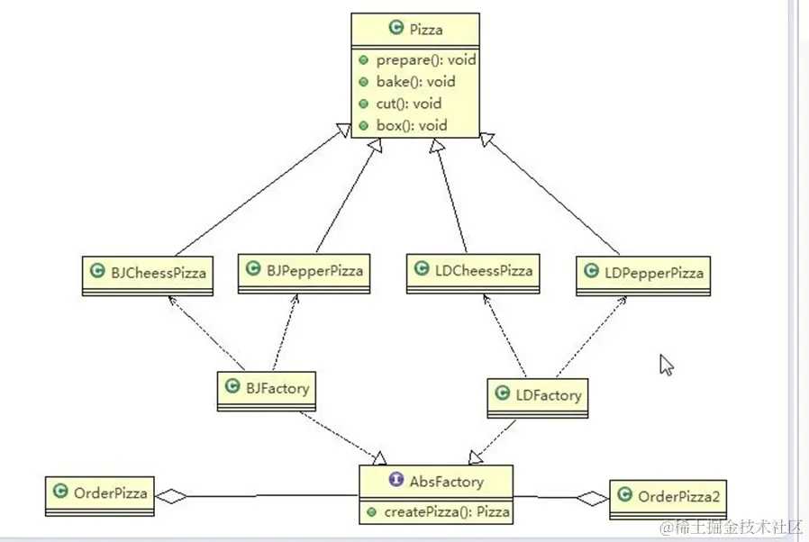
抽象工厂模式应用实例

类图分析

image-20230422231431718

代码演示

//一个抽象工厂模式的抽象层(接口)
public interface AbsFactory {
    //让下面的工厂子类来 具体实现
    public Pizza createPizza(String orderType);
}
public class BJFactory implements AbsFactory{
    @Override
    public Pizza createPizza(String orderType) {
        Pizza pizza=null;
        if (orderType.equals("cheese")){
            pizza=new BJCheesePizza();
        }else if (orderType.equals("pepper")){
            pizza=new BJPepperPizza();
        }
        return pizza;
    }
}
public class OrderPizza {
    AbsFactory factory;
​
    // 构造器
    public OrderPizza(AbsFactory factory) {
        setFactory(factory);
    }
​
    private void setFactory(AbsFactory factory) {
        Pizza pizza = null;
        String orderType = ""; // 用户输入
        this.factory = factory;
        do {
            orderType = getType();
            // factory 可能是北京的工厂子类,也可能是伦敦的工厂子类
            pizza = factory.createPizza(orderType);
            if (pizza != null) { // 订购ok
                pizza.prepare();
                pizza.bake();
                pizza.cut();
                pizza.box();
            } else {
                System.out.println("订购失败");
                break;
            }
        } while (true);
    }
​
    // 写一个方法,可以获取客户希望订购的披萨种类
    private String getType() {
        try {
            BufferedReader strin = new BufferedReader(new InputStreamReader(System.in));
            System.out.println("input pizza 种类:");
            String str = strin.readLine();
            return str;
        } catch (IOException e) {
            e.printStackTrace();
            return "";
        }
    }
}

工厂模式小结

  • 工厂模式的意义:将实例化对象的代码提取出来,放到一个类中统一管理和维护,达到和主项目的依赖关系的解耦。从而提高项目的扩展和维护性。

  • 三种工厂模式 (简单工厂模式、工厂方法模式、抽象工厂模式)

  • 设计模式的依赖抽象原则

    • 创建对象实例时,不要直接 new 类, 而是把这个 new 类的动作放在一个工厂的方法中,并返回。有的书上说, 变量不要直接持有具体类的引用。
    • 不要让类继承具体类,而是继承抽象类或者是实现 interface(接口)
    • 不要覆盖基类中已经实现的方法。

结束语

这次的设计模式之工厂模式的学习到此就结束了,不知道大家是否已经了解并且掌握了呢,如有知识点和内容上面的错误,请及时联系我来改正