重磅 | 数睿数据与艾瑞咨询联合发布《2023年中国企业级无代码开发白皮书》

142 阅读25分钟

无代码开发丨研究报告

核心摘要:

**应用: **不能灵活而快速地搭建企业级软件,是大多数企业面临的痛点,在技术、市场环境加速变化的今天尤其如此。这种痛点,不仅导致了开发效率低,而且因环节多、周期长,进一步导致开发过程中信息传递衰减,本该的慢工出细活却成了夜长梦多,企业长时间、重资金投入却不能得到趁手的好软件。柔性的无代码可有效解决这一痛点,因技术能力封装、复用,开发效率大幅提升,甲乙方不同角色间进行圆桌式开发,软件的使用者真正参与进来,软件质量和体验得到显著提升。后期软件维护、优化简单,常可在一线闭环完成,研发侧不再处理这些“碎活”,时间和精力用于更有意义的事情。

**数据: **数据越来越多,越来越乱,是企业面临的另一痛点。这一痛点并不会因传统意义的低无代码而消除:业务侧软件开发变得容易,数据反而加速熵增。数据治理即是为消除这种熵增而出现,但一来较重,二来与应用不能天然打通,企业构建一款新软件,仅能依靠规范进行对接,但仅仅依靠规范并不持久,必须借助系统及外部“能量” 共同形成负熵流:让散的数据串起来,让乱的数据结构化起来。数据驱动的无代码应运而生:数据产生即治理,治理即可被复用,只要基于该平台构建的软件,底层数据天然贯通。软件直接“生长”在统一的数据底座上,无感知的数用一体的闭环形成。在生长逻辑下,软企服务生命周期也变长,一锤子买卖变为陪伴式成长。

**智慧: **当软件开发快速而灵活、企业数据贯通而“整齐”,企业另一个痛点——领域知识和员工智慧常存在于个人大脑中,并不能沉淀到企业系统中——也迎刃而解。因软件开发简单,员工不再压抑自己的需求、想法、创意,形成“因爱而试,因试而爱”的正向循环,公民开发理念得以落地。因数据实时治理,历史数据尽可用来分析、决策,数据分析不再是管理者和分析师的专权,数据直接赋能每一位业务人员。人工智能尤其是通用大模型的出现,将进一步加速知识的显性化和沉淀:有经验员工的自然语言、操作动作,被记录、被分析,进而转成数据、脚本、系统,沉淀为企业资产。另外,数据分析有助于进一步的流程优化。企业软件系统不再只是IT骨架,而具有了领域知识和智慧的血和肉。

图片

数字化转型的当下供需双方面临的挑战

在需求明确、软件修改、系统集成等方面存在多种卡点

在数字化转型过程中,软件需方(甲方)和软件供方(乙方)之间存在多种卡点。具体表现为:(1)乙方常希望甲方需求极为明确,但甲方的数字化转型本身就是摸石头过河的过程。(2)甲方希望软件后期可以修改,但乙方绝不允许付出大量劳动的软件推倒重来,除非甲方另行付费,因此乙方一般不愿意开发过程中尤其是后期甲方的参与。(3)甲方往往拥有多个乙方(不管是不同时期的,还是同一时期的),这些软件系统往往体验不一致、数据不一致,集成工作复杂,且一旦集成完就又是一种“写死”。(4)甲乙双方都希望员工稳定,即使不稳定也能保证项目衔接顺利,不带来大量重复对接工作,更不能烂尾,但现有开发模式下,双方其实都高度依赖员工个人或者具体实施的小团队。

图片

软件需方经营之痛:横向的数据熵增

市场加速变化、软件系统变多,造成企业数据熵增

企业经营存在数据熵增。在早期,企业使用单一的标准软件,且连续多年变化不大,此时,数据相对统一,但业务发展往往受限。随着信息化的逐步推进,企业引入越来越多的软件系统,这些软件可能自主开发、外包开发或直接采买,数据孤岛开始形成,数据治理变得复杂。单纯低无代码的出现,并不能天然消除数据孤岛,反而因为开发变得简单,软件数量开始井喷,数据急剧熵增:软件良莠不齐、大量僵尸软件、数据标准不统一、数据关系混乱。

系统熵增必须依赖耗散结构予以消除:数据驱动的无代码,除用户体验侧继承无代码的统一性外,在底层数据侧,依靠共识、约束、自动治理和智能关联等外部“能量”,产生负熵流,使得数据产生即被治理,治理即可复用,最终形成底层数据贯通、流动,表层样式和交互多元丰富的无感知数用一体闭环。

图片

软件供方开发之痛:纵向的信息衰减

环节较多、周期较长,共同造成了软件开发的信息衰减

软件开发流程存在信息衰减。造成这种衰减的原因有:(1)软件开发环节较多。软件开发包括需求分析、设计、编码、测试、部署与维护、优化与改进等多个环节,这些环节往往涉及不同人员、不同部门、甚至不同公司,其间的信息传递必然存在衰减。(2)软件开发周期较长。传统软件开发,短则几个月,长则一两年,即使是同一人、同一部门也往往会与最初的想法不完全一致,并且在此过程中,还往往存在人员的入转调离等。

防止这种信息衰减的方法有:(1)增加沟通带宽,保持多环节间密切的、多形式的沟通。(2)增加保真度,能用草图的不用文字,能用原型图的不用草图,能用可运行软件的不用原型图。(3)缩短开发时间,尽量消除时间维度上的衰减。在传统开发中,以上几种手段往往相悖,例如高保真原型必然增加开发时间。无代码开发,可以一举而实现以上三种,为“圆桌式开发模式”(见后文)提供可能性。

图片

穷则思变——需方建设模式之变

从分散到统一,从缝合到生长

企业使用的软件系统一般具有诸多不统一:底层数据存储不统一,底层数据标准不统一,开发语言不统一,视觉、交互等体验不统一,部署方式不统一。不少企业,采用数据中台的方式,来“缝合”数据层面不统一的问题,但是一来带来大量的人工工作,二来能力和体验也并没有统一起来。将数据、技术、业务结构,将数据和应用形成闭环的企业级无代码,可以强稳态、活敏态的方式,打造持续生长的数字化平台。企业数据由原来的分散变为自统一,而软件打造由原来的缝合变为自生长。

图片

穷则思变——供方开发模式之变

从瀑布式到圆桌式,从高代码到数据驱动的无代码

好软件是磨出来的。随着理念的更新和技术的进步,软件开发模式已经出现较大变化:从早期的瀑布流模式逐渐演化为敏捷交付、持续交付和DevOps等,Git、容器技术等加速了这种演化。这些,已基本可满足以ToC产品为主的互联网公司。但ToB软件,终端客户(甲方)作为需求的提出者和软件的使用者,在研发链中,却始终参与度较低,因此,行业需要甲方参与度更高的“圆桌式”研发模式。

传统高代码模式下,终端客户参与的门槛较高,软企也无法容忍其全过程的“掺和”。因此,所见即所得、Demo即产品的无代码,是圆桌模式的保障。在企业级软件中,数据驱动和无代码天然相伴,其不仅将软件中的“内容”视为数据,而且将软件过程也视为数据,将各个环节的无代码以“数据配置”的形式传递与打通,这不仅有利于无代码的全局化落地,而且有助于后期流程的分析与优化。

图片图片

共识:转型是战略而不仅是战术问题

找到从[想成为]和[现在是]之间的卡点和实现路径

软企转型需要顶层设计,这样才能不“见一个工具爱一个工具”,不重复建设,并尽量少地引入新的问题。企业应从战略角度分析“我想成为”和“我现在是”,然后找出两者之间的卡点,再进一步去探寻实现路径。而不少软企,由于主导者权限等,缺少战略层面的前期分析环节,而只从战术层面局部提效,导致转型不彻底,不能解决企业经营的根本问题。

图片

盘点:项目型软企痛点与需求分析

敏捷、开放、降低人员风险

首先,项目型软件不同于产品型软件,缺乏最原始的抓手,需求来自于招标文件、项目需求书等,而这些往往是甲方多部门、多角色需求的简单堆砌和杂糅。这就导致,从执行角度看,乙方在接到项目时,需求实际是模糊的,此时,一般通过Axure、Figma等设计原型做对齐,但这些原型工具过细,并无实际功能(只用于对齐确认),且也没法引入测试数据。其次,项目型软件开发,常需跟甲方的既有数据、既有系统和既有设备做较重的对接,如架构不足够合理,常牵一发而动全身。再次,也正因为早期需求的不明确,导致后期更改较多,这些改动常不能在“一线”闭环完成,而必须传递到研发线:一来周期长,响应不及时,客户满意度低;二来打破研发人员既有节奏,让他们“随需逐流”,而无法做更有意义的事情。最后,由于各环节是瀑布流式传导,导致一个角色并不知道另一个角色的具体工作内容和方法,因此,软企对关键角色依赖严重,而这些角色员工一旦离职,不仅影响后续项目,当前项目也可能陷入“泥泞”。

图片

盘点:产品型软企痛点与需求分析

解耦,提高产品质量下限,补足数据能力,低成本验证

从客户需求来看:产品型软企,都有成型的产品(基线),对于中大型客户,还会在成型产品基础上做二开(定制),但传统开发模式中,不管是数据接入,还是软件本身,解耦程度较弱,往往会导致定制影响基线,最终的结果就是失去基线,不断重构,重复工作变多,而且软件失去灵魂。从软件架构本身来看:即使并非定制导致基线丧失,软件也因技术的不断进步而需不断重构,例如单体→SOA→分布式→微服务→Serverless的演化,每次演化都消耗大量的人力,更为关键的,不少软企难以招到统揽全局的架构师。从代码本身来看:由于缺少封装与复用,软件代码本身的规范性和统一性难以得到保障。从数据能力来看:不少中腰部企业不具有足够的大数据能力,例如多源数据库的接入、湖仓一体、数据治理等。从新产品推出来看:VUCA时代,软企承担不起“押重兵走错方向”的风险,需要PMF快速验证,小步快跑,大胆试错。

图片

赋能:无代码全面提升 ISV 效能

数据驱动无代码不仅解决效率问题,而且还解决效能问题

传统低无代码提效,常仅可以解决个别部分、个别环节问题。数据驱动无代码改变底层逻辑,全面解决各部门、各环节本身问题,同时解决部门、环节间的衔接问题。使得企业效能得到大幅提升。

图片

应用:无代码协同行业数字转型发展

以数据为核心的企业级无代码,构筑数字化应用底座

因具有柔性及快速构建,数据天然贯通及数用一体,显性化并沉淀企业知识与智慧等典型特征,企业级无代码适合作为绝大多数行业和不同规模企业的开发平台和数字化底座。企业级无代码在多个行业的实际落地,也证明其具有广泛的适应性。

图片

测算:全局细粒度定量考量

将估算的细分维度转成成本、增收和品牌进行测算

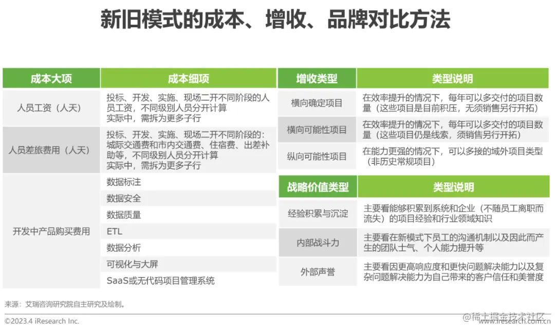
在节省成本部分,可以直接通过人天以及旧模式下单独外采不同软件进行测算。在增收部分,主要看如果能力增强、效率提升后,在横向(同类型项目)和纵向(新类型项目)上,可以承接的新项目。可以先锚定一侧进行测量,也即:如果仍然承接目前的项目,可以砍掉多少人;或者,新模式下如果保持目前的成本,可以多承接多少项目。也可以将以上两种方法按比例拆解,但勿重复计算。企业声誉、口碑、行业经验积累等可以先不考量,也可进行一定系数进行经济指标折算(类似于财务上的“商誉”)。

图片图片

选型:考量要素

目标vs现状→痛点→产品→企业

选型不应从局部视角看,它实际上是整个软企转型的一部分,其最终目的应该是解决企业当前的大部分痛点,并进一步实现企业的转型目标(增加效益、降低成本、降低风险、打造护城河)。所以,企业在选型时,应该将转型目标、当前资源,以及其中的痛点,清单式地列出来,然后用市面上各种平台、工具的功能清单与其一一对应。当发现较为适合的平台/工具,再去研究产品的企业背景,如创始团队、融资轮次等。这种金字塔选型方式,使得每一步的动作实际上是对上一步目标的拆解,而每执行完下一步,要对上一步的目标实现度进行检验,确保选型不走偏。

图片

从自身业务和边缘业务做起

平滑引入,减少阻力和风险

尽管企业级无代码可以解决一般软企在多方面、多环节的痛点,但引入时,仍不宜操之过急。一般来说,从以下几种类型项目引入,可以减少阻力和风险,并为后期全面推广积攒足够的经验。第一,企业可从内部系统开始进行引入,一方面企业对自己的痛点梳理更加清晰,另一方面,后期可以持续反馈与优化,在这种场景下,软企可以逐渐找到圆桌式开发的感觉,并后期用之来服务客户。第二,为投标阶段或者早期和客户沟通的Demo产品,这个过程一般时间紧、需求模糊,正可发挥企业级无代码平台“快速、敏捷”这一核心优势。第三,为缺乏经验的新行业和新领域,此时,既没有固有开发模式的经验可参考,同时也没有路径依赖和技术负债。第四,为一些中腰部软企在补足数据能力:不少中腰部企业在进行软件开发时,只能应对小规模的结构化数据,不具备大数据能力,利用企业级无代码,可自下而上贯通,补足大数据能力。

图片

聚焦于增收的核心方向

发展的问题在发展中解决

企业级无代码平台可以帮助企业降低成本、降低风险、提高效率、增加营收,等等。但是,在企业内推广的早期,必须抓住最核心的问题,那就是增加营收。营收一旦增加,企业便有足够的时间和资金去进一步优化,很多牵涉到人员、组织、思维等深层次的问题,也都可以迎刃而解。很多内部提效类软件不如外部获客类软件更受企业重视,也正是如此。利用企业级无代码平台进行软件的开发,可从以下几个方面快速增加营收:第一,补足数据能力,承接原来因大数据能力缺乏而无法承接的新项目。第二,敏捷改进,快速固化客户认知与经验,拓展不熟悉的行业与领域。第三,一线闭环交付,缩短交付周期,同时提高客户满意度,从而提高续约、转介绍等。软企可选择一个积极性高的部门或者团队进行快速突进,一旦营收确有增加,则全员推广的难度大幅降低。

图片

以无代码为主线,连接少部分高代码

正视现实,具体问题,具体分析

尽管数据驱动的无代码适合绝大多数场景,但仍有少部分场景中,其不适合或不是最佳选择。例如:企业仍在稳定运行的遗留系统的开发和集成;企业核心业务组件或行业组件的开发和集成;软件中追求极高性能和极高业务复杂逻辑的部分。对于以上场景,不应刻意忽视企业的特殊性和行业的复杂性,而应尽量以数据驱动的无代码为主线,通过不同层级、不同方式进行连接,从长计议,进行慢慢改造和替代。

图片

优化流程和沉淀认知

沉淀通用经验和沉淀行业认知

企业级无代码平台的使用有起点而无终点,在软企全面推广使用之后,仍需要不断优化。这种优化分为两个方面,一方面是不断地试验最合适的人员配比(如产品经理、售前工程师、交付工程师、产品研发)以及不同角色之间的协作流程。另一方面,要不断沉淀行业认知,并将这些认知固化到系统中,不断丰富样式库、组建库、领域模型库等,使得未来的复用颗粒度可以更大,效率可以更高。并且,随着这些认知的不断沉淀,软企实际上会形成 “咨询工具箱”,此时,解决客户问题的能力大幅提升,自身价值和议价能力也随之提升。

图片图片

无代码赋能行业变革

聚焦行业领域复杂场景应用,加速数字化转型

图片

工业制造领域

企业级无代码是工业制造数字化转型的孵化器和黏合剂

工业制造是信息化起步较早的行业,其数字化转型至少会关注三个层面的问题:一是如何对已有的信息化建设进行利旧复用;二是数字化建设从孤岛式建设到一体化建设过程中,数字底座的构建;三是工业门类众多,围绕着“人、机、料、法、环”的供应链、研发、生产、经营、服务等过程是千差万别的,落地过程如何能够快速适配差异化也是考虑重点。企业级无代码从实践角度看,能够很好地成为工业制造数字化转型的孵化器和黏合剂,驱动业务创新,带来价值增量。

图片

物联园区领域

企业级无代码赋能园区创新化、生态化发展

园区是工业集聚的主要载体和产业承接的重要平台,智慧园区是指借助智慧化的手段,通过营造智慧环境、提供基本的智慧服务、实现信息资源的有效利用及园区智慧化的运行,进而促进园区经济的持续性发展。未来智慧园区的建设将会向创新化、生态化发展,会更加注重高新科技、生态环保、节能技术等产业的发展。企业级无代码平台将全面助力建设全面感知、泛在联接、主动服务、智能进化的智慧园区,提升园区的全面体验。

图片

能源电力领域

企业级无代码提升了新能源发电的运营能力

能源与环境问题是制约世界经济与社会可持续发展的两个突出问题。随着国家政策的不断向好,节能环保在全球的推行,新能源逐渐替代旧能源市场。新能源发电主要有水力发电、核能发电、风力发电及太阳能发电。其中水力、风力、太阳能发电都存在几个共性问题:一是分布分散且偏远,运维困难且成本高;二是投资方与发电方的电费结算,以及碳资产交易逻辑复杂;三是此类发电有随机性、波动性、间歇性的特点,提升预测能力至关重要。企业级无代码强大的应用构建能力和智能数据分析能力,为新能源发电数字化建设提供了一个低成本快迭代的选择。

图片

数字孪生领域

基于物理空间与赛博空间的交互映射,满足各行业场景

数字孪生的概念起源于制造业,现已广泛应用于智慧城市、智慧交通、智慧农业、智慧医疗、智能家居等行业,应用场景以设计、监控、模拟仿真类为主。数字孪生的实现,数据是基础,模型是核心,软件是载体,以实现物理空间与赛博空间的交互映射。如何便捷有效感知数据变化并进行传递,如何快速智能构建精准模型,如何按需响应、快速迭代和动态优化软件成了数字孪生不可回避的问题。而无代码不仅从理念上与数字孪生形成了较好的契合,更重要的是形成了能力互补。通过企业级无代码和数字孪生技术融合,使数字孪生软件供应商加速了软件研发进度,增强了核心竞争力,拓宽了项目承接面,提升了项目营收。

图片

赋能行业价值总结

无代码已成为提升业务价值的不二之选

无代码平台是让业务人员与 IT人员协同软件开发,快速落地适合业务的企业级应用程序。业务人员第一时间获取客户需求,借助无代码平台的数据模型、可利用模组等,“乐高”式地按需组合功能组件和搭建应用。无代码应用平台天生适合业务创新。从企业经营角度看,其开发方式支持快速调整与新业务开发,减少企业试错成本,降低经营风险。从企业服务效率看,无代码平台满足客户快速多变的需求,让市场需求与软件更新同步,提升业务上线与落地速度,快速实现新业务推出。其次,无代码平台推进了多部门衔接,企业可通过无代码平台部署与推广应用效果和发展前景良好的程序,实现价值的规模化传播。最后,无代码平台可有效缓解人才供需失衡的问题。

图片

图片

低/无代码成为新形式的IT基础设施

既存在单独产品/平台,也会渗透到各种既有产品中

得益于低/无代码广泛的行业和场景适应性,其将成为IT的新型基础设施,具体体现在:(1)从IT环节来看,低/无代码贯穿于设计、开发、运维、系统集成、二次开发及优化、流程自动化等各个环节,并将各环节天然打通。(2)从云计算的不同类型来看,低/无代码渗透于IaaS、PaaS和SaaS等不同层级,并以不同的形式体现。(3)从参与厂商类型来看,独立低/无代码厂商,SaaS厂商、PaaS厂商等均在加强自己的低/无代码能力,其中SaaS厂商主要为了“亲开发”,补足快速二开能力,PaaS厂商为了“亲业务”,切入到具体行业和场景。(4)从参与厂商规模来看,不管是用户覆盖广泛的企业微信和钉钉,还是场景覆盖广泛的用友和金蝶,还是初创企业,都在加强且强调自己的低/无代码能力。

未来,将会有更多的软企对低/无代码能力进行补足和加强,一般来说可通过两种形式:(1)完全重构,亲自打造。(2)选择成熟的低/代码企业进行合作。两种形式的选择主要取决于企业整体实力、战略方向和紧迫程度等。

图片

最终用户逐渐成为改革创新的主要力量

技术普惠是全民创新的先决条件,优秀工具成为创新平台

创新,无法自上而下地设计,但可自下而上地培育。创新的繁荣程度,取决于固定投入下的可试验/试错次数,因此,降低创新成本(资金成本、时间成本和学习成本),是培育创新的重要手段。在一种技术普惠的早期,全民创新往往表现得并不专业,但是因为成本足够低,仍能快速涌现大量优秀作品/产品,往往首先在某种特性上超过传统作品,最终全面超越,或两者发展为两种不同事物而不具有可比性。

目前,开源社区、公民开发、组装式企业等均强调全民创新。具体到企业中,无代码开发可以让业务人员的想法快速得到实现和沉淀,因此成为技术创新、业务创新和管理创新的平台。当然,不管是企业内还是全社会,从长期看,还要进一步明晰激励机制、缩短激励反馈链条,这样,创新者才能有除精神满足外更加持久的动力。

图片图片

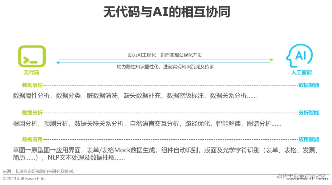
无代码与AI协同,共同助力公民化开发

在数据治理、数据分析、数据应用全过程,无代码与AI协同

屏蔽底层的复杂性,从而使得“公民化”成为可能,保持上层的丰富性,从而适应多应用场景。在此理念上,无代码与AI具有相同愿景,且相互促进。无代码可以可视化的方式进行调参、模型训练等,降低人工智能应用成本,加速人工智能工程化,从而使数据科学家能够聚焦于业务,而不必过多地处理人工智能应用中低价值的“脏活”。而人工智能也可以通过草图、流程图转应用界面及工作流,通过数据分析优化流程等方式,使得无代码更加易用、好用。在数据治理、数据分析和数据应用等多个环节中,两者均可相互协同。以GPT为代表的大模型需要特别关注,其代码生成、聊天对话、文本分类、文学创作、图像生成、数据生成等能力可融入到无代码软件开发的需求分析、软件设计、软件实现、软件测试、体验优化、软件维护等各个环节。未来,无代码将成为除Chat方式外,另一重要的人机交互方式。

图片图片