十七、Vue Router 前端路由及异步组件

190 阅读9分钟

十七、Vue Router 前端路由及异步组件

⼀、vue-router 的实现原理

1.1 vue-router 是什么?

1.1.1 路径切换和跳转发展史

经常遇到一些面试题:浏览器输入地址回车页面显示,出现哪些东西——页面加载过程(包含路由)。

  1. 传统多页应用(多模板应用),(通常使用 php、phprender、jquery 编写),如何做路由

vue-router-MPA.png

各页面模板对应 html 文件页面路径(后台维护)返回模板
list(列表页)list.htmlxxx/xxx/list.html返回 list 模板
(模板直接加载 list 页面的 js 和相关依赖,最终渲染出页面)
detail(详情页)detail.htmlxxx/xxx/detail.html返回 detail 模板
(模板直接加载 detail 页面的 js 和相关依赖,最终渲染出页面)
editor(编辑页)editor.htmlxxx/xxx/editor.html返回 editor 模板
(模板直接加载 editor 页面的 js 和相关依赖,最终渲染出页面)
  • 【1.1】多 html 模板,模板绑定当前页面 js,后台做模板和地址的 mac 关系
  • 【1.2】三个模板文件配置同一项目、同一内容区域,那么直接更改 list.html、detail.html、editor.html,就可以加载相应文件,从而渲染相应页面。
  • 【1.3】文件-路径 mapping
  • 【1.4】后台直接读取相应地址位置的文件,就能渲染当前页面。
  1. 单页 SPA(Single Page Application):

vue-router-SPA.png

  • 【2.1】前端不再是一个又一个模板页面,而是一个又一个单页集群。

    • 【2.1.1】整个应用都是挂载在一个 index.html 上的,在这一个 html 之内通过 js 文件区分 list、detail 还是 editor(只要命中 xxx/xxx/**,后台全部导向 index.html)这就是加载单页应用之后,前端展示单页应用的默认初始页面;假如单页应用的默认初始页是 list,就展示 list。
    • 【2.1.2】再去跳转时,实际上不是后台路由的跳转,而是前端路由的跳转;后台路由只需要配置相应的路径就可以了。
    • 【2.1.3】这就是现在前端和后台通过搭配、配置去实现路由的机制。
  • 【2.2】后台路由 => 导航(后台路由以导航为整个链条)

  • 【2.3】单页路由

    • 【2.3.1】标签跳转实现单页内多个模块切换 => 单页内多前端文件管理
    • 【2.3.2】单页内管理多个模块之间的切换和传参 => 前端管理(前端内部做管理)
  1. 场景面试

    • 【3.1】原地刷新问题的由来:

      • 【3.1.1】场景:
        • 单页多个模块切换,原地刷新回到其他页面?或者,原地刷新到了空白页/404/该页暂时无法加载。那么请问遇到这些情况你是怎么做的,请你判断一下可能是哪些问题。
      • 【3.1.2】原因/由来:
        • 前提:既然前端管理,原地刷新时,首先要经过什么?我们都知道在页面输入 url 到加载页面的时候,有个很重要的过程是:url 解析了前面的域名,访问到制定的 IP(找到制定 IP 机)的过程后,通过后面的地址找到相应的应用的路径。
          • (通过域名反向解析到 IP,找到真正提供服务的地址;或者是 CDN 的话,找到最近的边缘节点机;到机器上后,后半部分就是路径,传统形式时,路径通常是文件的存放地址,但现在通常不以文件作为后缀了,通常跟后台协商共同定义好路径,后台一层一层逐层解析,解析固定路径的格式指向固定模板文件。这就是后台路由所处理的东西。浏览器加载页面时要知道加载哪个模板。后台路由指向的文件是以模板为单位的,模板是 html 文件,代表单个页面的根、根模板。)
          • (vue 还没实例化,js 还没加载,这是后台的解析过程。)
        • 原因 1:那么,本页 404 就是没有找到相应路径——也就是,后台未配置当前路径的默认指向
          • (初始加载页,后台通常需要把当前地址指向到某一个模板,这样我们访问这个地址时,才可以访问这个模板。)
          • (有可能后台只配置了 list 路径,而没有配置**,只解析了 list,那么输入 detail 就找不到 detail 路径,于是不确定是否把 index.html 返回给我们,于是就出现了无法加载的情况。)
        • 原因 2:detail 为什么跑到 list 页上?确实配置了**,但是统一都指向了 index/最外层的 list 列表——也就是,路由和地址一对多(多个地址对应同一个路由指向文件)。
          • (所以不管访问 list、detail、editor,全部指向 index.html 的首页也就是 list 页,就会导致在详情页刷新并不能刷新详情页的内容,而是跳转列表页我需要重新进入详情页。)
    • 【3.2】解决方案 => :

      1. 配置模块初始页
      2. active 标签(标志子页面 => query | local):
        • 以 query 形式配置 detail,如:www.xxx.com/vue-router/**?page=detail
        • 也可以 localStorage 本地存储里保存,到了 index.html 流向当前页面。
        • router 配置。

1.1.2 手写?

使用路由管理工具:vue-router(和 vue 搭配使用)。

1.2 为什么要使⽤ vue-router

单页应用。

1.3 如何使⽤ vue-router

1.3.1.使用步骤

  1. 引入生成

  2. 导入 vue 实例插件:router 是以 plugin 形式加入到 vue 项目中。

  3. 实例化:本质是类实体,需要实例化后方可使用 / 单例。
    => 单例模式:路由必须唯一,前进后退刷新,返回、刷新、之前、当前。
    => 路由操作的本质 是 栈操作。
    => 路由注入和延续(hybrid)。
    => (h5 去 h5,pc 去 pc,web 去 web,可以了解 nginx 配置)

举例

router/index.js

import Vue from 'vue'
// 1. 引入生成
import VueRouter from 'vue-router'

// 2. 导入 vue 实例插件:router 是以 plugin 形式加入到 vue 项目中。
Vue.use(VueRouter)

const routes = []
const scrollBehavior = (to, from, savedPosition) => {}

// 3. 实例化:本质是类实体,需要实例化后方可使用 / 单例。
//    => 单例模式:路由必须唯一,前进后退刷新,返回、刷新、之前、当前。
//    => 路由操作的本质 是 栈操作。
//    => 路由注入和延续(hybrid)。
//    => (h5 去 h5,pc 去 pc,web 去 web,可以了解 nginx 配置)
const router = new VueRouter({
  routes,
  scrollBehavior
})

export default router

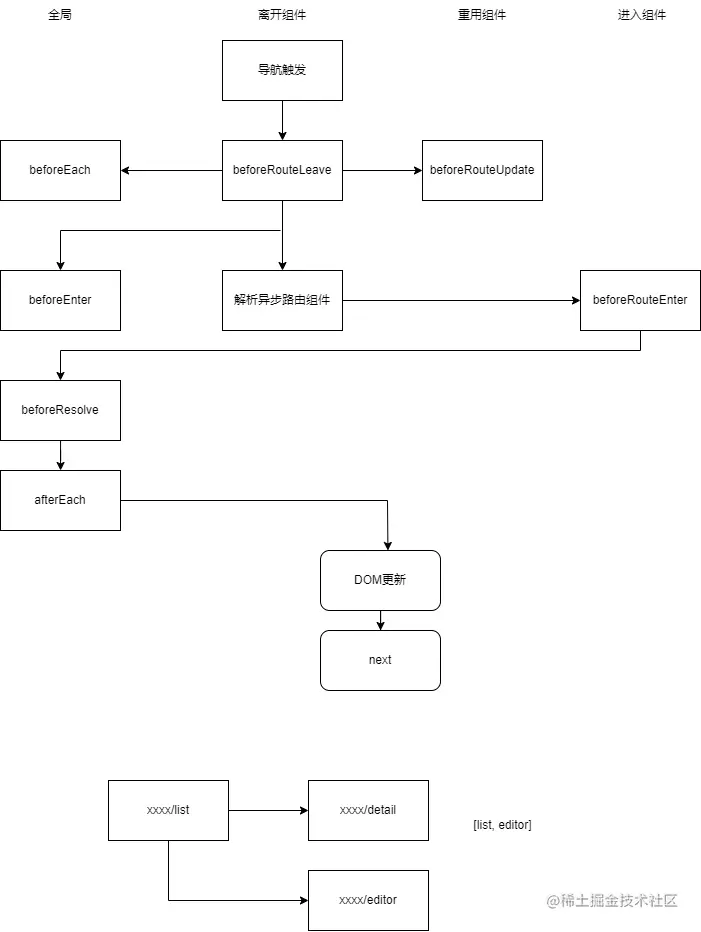
1.3.2.导航守卫

vue-router-Navigation-Guards.png

1.全局
  1. 全局前置守卫:router.beforeEach((to, from, next) => { next() })
  2. 全局解析守卫:router.beforeResolve((to, from, next) => { next() })
  3. 全局后置守卫:router.afterEach((to, from) => {})

router/index.js

import Vue from 'vue'
import VueRouter from 'vue-router'
Vue.use(VueRouter)
const routes = []
const scrollBehavior = (to, from, savedPosition) => {}
const router = new VueRouter({
  routes,
  scrollBehavior
})

// 全局守卫 - 全控制、整体进度条、行为记录
router.beforeEach((to, from, next) => {
  // 做前置处理
  next()
})
router.beforeResolve((to, from, next) => {
  next()
})
router.afterEach((to, from) => {})

export default router
2.局部(组件内的守卫)
  1. 路由进入前:beforeRouteEnter
  2. 路由更新前:beforeRouteUpdate
  3. 路由离开前:beforeRouteLeave

xxx.vue

<script>
export default {
  data() {
    return {}
  },
  beforeRouteEnter(to, from, next) {
    // called before the route that renders this component is confirmed.
    // does NOT have access to `this` component instance,
    // because it has not been created yet when this guard is called!

    next((vm) => {
      // access to component instance via `vm`
    })
  },
  beforeRouteUpdate(to, from, next) {
    // called when the route that renders this component has changed.
    // This component being reused (by using an explicit `key`) in the new route or not doesn't change anything.
    // For example, for a route with dynamic params `/foo/:id`, when we
    // navigate between `/foo/1` and `/foo/2`, the same `Foo` component instance
    // will be reused (unless you provided a `key` to `<router-view>`), and this hook will be called when that happens.
    // has access to `this` component instance.

    // just use `this`
    this.name = to.params.name
    next()
  },
  beforeRouteLeave(to, from, next) {
    // called when the route that renders this component is about to be navigated away from.
    // has access to `this` component instance.

    const answer = window.confirm(
      '尚未保存,是否离开?' +
        'Do you really want to leave? you have unsaved changes!'
    )
    if (answer) {
      next()
    } else {
      next(false)
    }
  }
}
</script>
3.路由独享的守卫(自己补充)
  1. 路由配置对象里直接定义路由独享的守卫:beforeEnter;
  2. 和全局前置守卫特点一样;

router/index.js

const router = new VueRouter({
  routes: [
    {
      path: '/foo',
      component: Foo,
      beforeEnter: (to, from, next) => {
        // ...
      }
    }
  ]
})

⼆、路由切换

软跳、硬跳,小跳、大跳,为什么软跳浏览器不加载?和路由切换有关系。

2.1 单页路由切换实质

  1. 更新视图但是不重新请求页面
  2. 路由的多种模式: hash hisory abstract

2.2 hash 模式

  1. 特性区分
  2. 实现原理
  3. 手写实现

1.特性区分

举例https://www.example.com:8080/aaa/bbb?ccc=123&ddd=456#list

  • https:协议
  • www.example.com:域名
  • 8080:端口号
  • aaa/bbb:虚拟路径
  • ccc=123&ddd=456:参数 or query
  • #list:锚

2.实现原理

核心 => hash 改变不会触发网页重载 / hash 值改变会改变浏览器的历史记录 / hash 改变会出发 window.onhashchange()

问:如何改变 hash?

  1. a 标签形式入口<a href="#/list"></a>
  2. window.location.hash 赋值
  3. history.forward()/back() 浏览器前进/后退按钮

3.手写实现:手写一个 hash router

myRouter.js

class MyRouter {
  constructor(config) {
    // 参数组织 / 路由表配置
    this._routes = config.routes

    // 路由历史栈
    this.routeHistory = [] // 路由栈
    this.currentUrl = ''
    this.currentIndex = -1 // 指针 索引

    // 跳转中间变量
    this.changeFlag = false

    // 流程调用
    this.init()
  }
  init() {
    // hashchange:监听hash变化
    window.addEventListener('hashchange', this.refresh.bind(this), false)

    // load:监听页面加载完成
    window.addEventListener('load', this.refresh.bind(this), false)
  }
  // 单页更新
  refresh() {
    // 1. 路由参数处理
    if (this.changeFlag) {
      this.changeFlag = false
    } else {
      this.currentUrl = location.hash.slice(1) || '/'
      // 去除分叉路径
      this.routeHistory = this.routeHistory.slice(0, this.currentIndex + 1)
      this.routeHistory.push(this.currentUrl)
      this.currentIndex++
    }

    // 2. 切换模块
    let path = MyRouter.getPath() // 获取路径
    let currentComponentName = '' // 当前模块名称
    let nodeList = document.querySelectorAll('[data-component-name]') // 单页节点集合

    // 查找当前路由名称对应
    // find()
    for (let i = 0; i < this._routes.length; i++) {
      if (this._routes[i].path === path) {
        currentComponentName = this._routes[i].name
        break
      }
    }

    // 遍历控制节点模块展示
    nodeList.forEach((item) => {
      if (item.dataset.componentName === currentComponentName) {
        item.style.display = 'block'
      } else {
        item.style.display = 'none'
      }
    })
  }

  push(option) {
    if (option.path) {
      MyRouter.changeHash(option.path, option.query)
    } else if (option.name) {
      let path = ''

      for (let i = 0; i < this._routes.length; i++) {
        if (this._routes[i].name === option.name) {
          path = this._routes[i].path
          break
        }
      }

      if (path) {
        MyRouter.changeHash(path, option.query)
      }
    }
  }

  back() {
    this.changeFlag = true
    // ……
  }

  forward() {
    this.changeFlag = true
    // ……
  }

  // 获取路径
  static getPath() {
    let href = window.location.href
    let index = href.indexOf('#') // 获取标识位
    if (index < 0) {
      return ''
    }
    href = href.slice(index + 1)

    let searchIndex = href.indexOf('?')
    if (searchIndex < 0) {
      return href
    } else {
      return href.slice(0, searchIndex)
    }
  }

  static changeHash(path, query) {
    if (query) {
      let str = ''
      for (let i in query) {
        str += '&' + i + '=' + query[i]
      }

      window.location.hash = str ? path + '?' + str.slice(1) : path
    } else {
      window.location.hash = path
    }
  }
}

test-myRouter.html

<!DOCTYPE html>
<html lang="en">
  <head>
    <meta charset="UTF-8" />
    <meta name="viewport" content="width=device-width" />
  </head>
  <body>
    <ul>
      <li>
        <a onclick="router.push({name: 'course'})">课程</a>
        <a onclick="router.push({name: 'teacher'})">老师</a>
      </li>
    </ul>
    <div class="main-content">
      <div class="main-box" data-component-name="course">zhaowa训练营</div>
      <div class="main-box" data-component-name="teacher">云隐</div>
    </div>
  </body>
</html>
<script src="./myRouter.js"></script>
<!-- /vue-router/myRouter/page.html#/teacher -->
<script>
  window.router = new MyRouter({
    routes: [
      {
        path: '/course',
        name: 'course'
      },
      {
        path: '/teacher',
        name: 'teacher'
      }
    ]
  })
</script>
<style>
  [data-component-name] {
    display: none;
  }
</style>

2.3 history 模式

  1. 特性区分
  2. 手写实现
  3. 对⽐ hash 模式区别

1.特性区分

核心 => pushState() replaceState() / history 会改变浏览器的历史记录 / pushState 的三个参数:state、title、URL / 精准监听状态发生改变:window.onpopstate()

2.手写实现 & 3.对⽐ hash 模式区别

  • 实现方式一样,但 API 不一样。

手写实现的注意点:

  • 锚点也会触发 window.onpopstate():a 标签触发锚点也会触发 window.onpopstate()

  • window.onpopstate() 既能兼容 hash,也能兼容 history 模式。

  • init 监听 hashchange 改为 onpopstate 或者不改,因为可以兼容。

三、VUE 的⾼级组件使⽤

概要

  1. 动态组件
  2. 异步组件
  3. vue-router 实现路由懒加载

代码举例

  1. 基础配置类

    1. 同步使用
    2. 按需异步加载
      1. require 进行加载

      2. ES6 懒加载

      3. webpack require.ensure 懒加载

    router/index.js

    // ...
    import HomeView from '../views/HomeView.vue'
    // ...
    const routes = [
      {
        path: '/', // 路径
        name: 'home', // 名称
        component: HomeView // 模块 // 【1. 同步使用】
        // mode: 'hash' / 'history'
        // 面试:使用方式?
        // => 同步使用
      },
      {
        // 【2. 按需异步加载】
        // 如何调整为按需异步加载?
        path: '/Dynamic', // 路径
        name: 'Dynamic', // 名称
        // component: Dynamic  // 模块
        // 1. require 进行加载
        // component: (resolve) => require(['@/components/dynamicComponent'], resolve),
        // 2. ES6 懒加载
        // component: () => import('@/components/dynamicComponent', 'dynamic'),
        // 3. webpack require.ensure 懒加载
        component: (r) =>
          require.ensure(
            [],
            () => r(require('@/components/dynamicComponent')),
            'dynamic'
          )
      }
      // => 性能优化,单页加载速度优化
    ]
    // ...
    

四、vue-router 进阶

4.1 vue-router 的完整导航解析流程

4.2 vue-router 滚动⾏为进阶处理

  1. 动态加载——滚动行为触发操作——scrollBehavior的三种方式:

    1. 设置滚动到开头,做路由的 resolve

    2. 滚动到指定位置

    3. 异步滚动

    router/index.js

    // ...
    const scrollBehavior = (to, from, savedPosition) => {
      // 1. 滚动到开头
      return { x: 0, y: 0 }
      // 2. 滚动到指定位置
      if (savedPosition) {
        return savedPosition
      } else {
        return {
          x: 0,
          y: 0
        }
      }
      // 3. 异步滚动
      return new Promise((resolve) => {
        setTimeout(() => {
          resolve(
            {
              x: 0,
              y: 0
            },
            1000
          )
        })
      })
    }
    // ...
    

Learn More

Essential

Ecosystem

Certified Vue.js Developer Preparation Guide

友情链接