Web组态可视化软件之BY组态可视化平台介绍

415 阅读4分钟

关于组态软件,首先要从组态的概念开始说起。  

什么是组态****

组态(Configure)的概念来自于20世纪70年代中期出现的第一代集散控制系统(Distributed Control System),可以理解为“配置”、“设定”、“设置”等,是指通过人机开发界面,用类似“搭积木”的简单方式来搭建软件功能,而不需要编写计算机程序。我们也可称之为“二次开发”,组态软件即为“二次开发平台”。 

什么是组态软件****

从用户操作与界面呈现的角度来说,组态软件采用标准HTML5技术,基于B/S架构进行开发,支持Web端呈现,在浏览器端即可完成便捷的人机交互,简单的拖拽即可完成可视化页面的编排设计。此外,由于组态软件功能较为复杂,为降低使用门槛,组态软件进行了模块集成化,旨在简化用户的操作步骤,提高用户的工作效率。

软件界面.jpg

Web组态可视化软件(BY组态)操作界面示意

 组态软件通过浏览器操作组态工具、浏览组态画面,实现工程管理、组态编辑以及组态运行三大功能。通过实现图元组态、可视化图表组态、数据库组态的配置与关联,完成基于Web服务的实时数据监控与服务端的多用户访问等。

从软件架构来说,组态软件具备高度的开放性。随着应用场景的逐渐增加,软件必然需要进行功能扩展,因此,组态软件不仅支持多种数据接口,也提供了二次开发接口,可以由用户自行完成二次开发。组态软件在功能上集成了大量通用模块和个性化模块,以实现不同行业用户的需求。针对具体的用户,软件支持定制化模块的开发与配置。

软件的运行逻辑并不复杂,除了基础的组态管理外,主要可分为组态编辑和组态运行两个部分。用户需要在组态编辑环境中使用组态软件提供的组态功能(图元、图表、数据库)进行组态设置、建立网络拓扑、绘制数据显示界面、配置各种系统参数(如数据采集频率)等;然后在组态运行环境中运行已经组态好的应用系统,包括数据实时监控、场景展示等。

功能特点****

l 基于html5,B/S架构

l 支持 2D、3D多种呈现模式

l 可视化拖拽编辑、简单易用

l 支持云端/本地等部署方式,多终端使用

l 提供丰富的行业标准元器件图元库

l 提供行业模板和组件,支持自定义模板和图纸管理

l 支持二次开发

l 支持Http、WebSocket等主流协议,支持扩展更多协议

l 支持嵌入第三方系统或者集成平台,也可作为独立平台

l 具备延续性、可扩展性、封装性(易学易用)、通用性、开放性

l 周密的系统安全防范

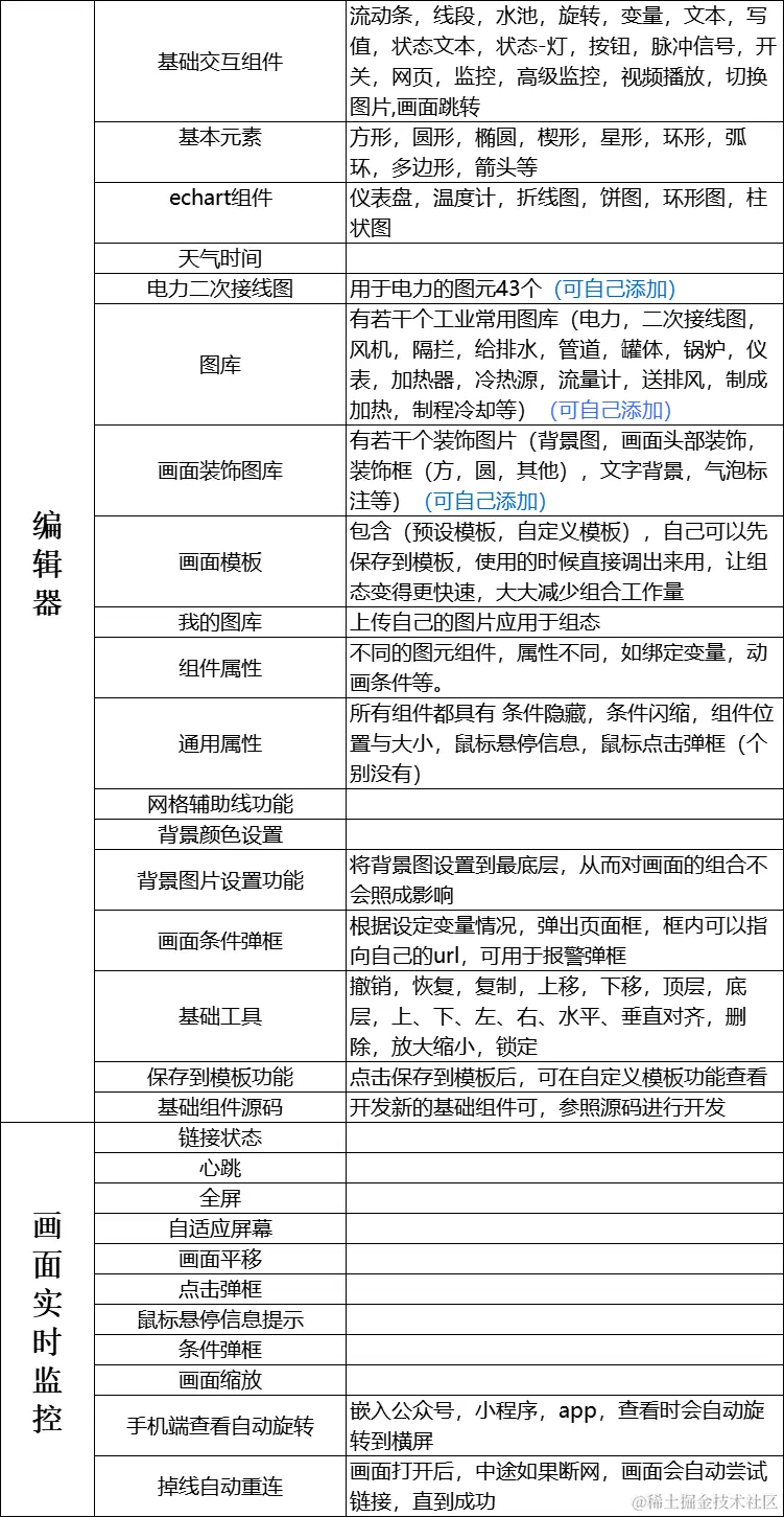
功能清单****

功能清单.png

 

应用场景****

组态软件的出现,为解决实际工程问题提供了一种全新的方法,用户通过类似“搭积木”的简单方式来完成自己所需要的软件功能,不需要编辑计算机程序。组态软件能够很好地解决各类场景中存在的种种问题,使用户能根据自己的管理对象和管理目的的任意组态,完成最终的场景控制自动化、数据可视化。主要适应场景如下:

  • 配电
  • 工业(控制)
  • 智能楼宇
  • 变电站管理
  • 电厂电气
  • 配电室监控
  • 冶金工艺流程控制
  • 水力自动控制
  • 石油智能控制系统 ······

经典案例****

1.png 2.png 3.png 4.png 5.png 6.png 7.png 8.png

技术文档****

以上就是关于Web组态可视化软件的简单介绍,大家可以关注BY组态官网进行免费体验,在使用过程中有任何疑问可以联系我们,我们会提供专业解答服务。