Spring源码详解之整体脉络

51 阅读1分钟

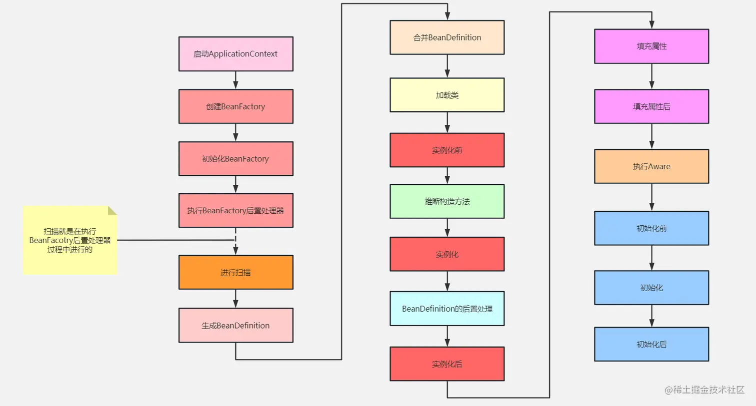
1. 说明

本节主要介绍spring框架ioc创建bean的过程,针对各个环节的细节讲解后续章节会详细介绍。

2. ioc创建bean的过程

image.png

后续章节中会介绍:

  • applicationContext与beanFactory的区别
  • beanFactory与factoryBean的区别
  • spring中如何扫描加载配置信息
  • spring实例化bean对象过程(推断构造)
  • 属性填充过程(依赖注入)
  • aware接口的作用
  • 初始化bean的过程(三级缓存解决循环依赖)
  • aop实现原理
  • spring事务控制底层实现原理
  • ioc过程中各个扩展点详解