适配器模式

99 阅读4分钟

适配器模式

将一个类的接口转换成客户希望的另外一个接口,使得原本由于接口不兼容而不能一起工作的那些类能一起工作

适配器模式又分为类适配器对象适配器模式,前者类之间的耦合度比后者高,且要求程序员了解现有组件库中的相关组件的内部结构,所以应用相对少一些。

现实中有许多例子,比如变压器、读卡器等等

结构

  • 目标接口——当前系统业务所期待的接口,它可以是抽象类或接口(符合接口标准的类)
  • 适配者类——它是被访问和适配的现存组件库中的组件接口(不符合接口标准的类)
  • 适配器类——它是一个转换器,通过继承或引用适配者的对象,把适配者接口转换成目标接口,让客户按目标接口的格式访问适配者(把不符合标准的转换为符合标准的类)

类适配器模式

类适配器模式的实现方式:定义一个适配器类来实现当前系统的业务接口,同时又继承现有组件库中已经存在的组件。

🌰举个例子

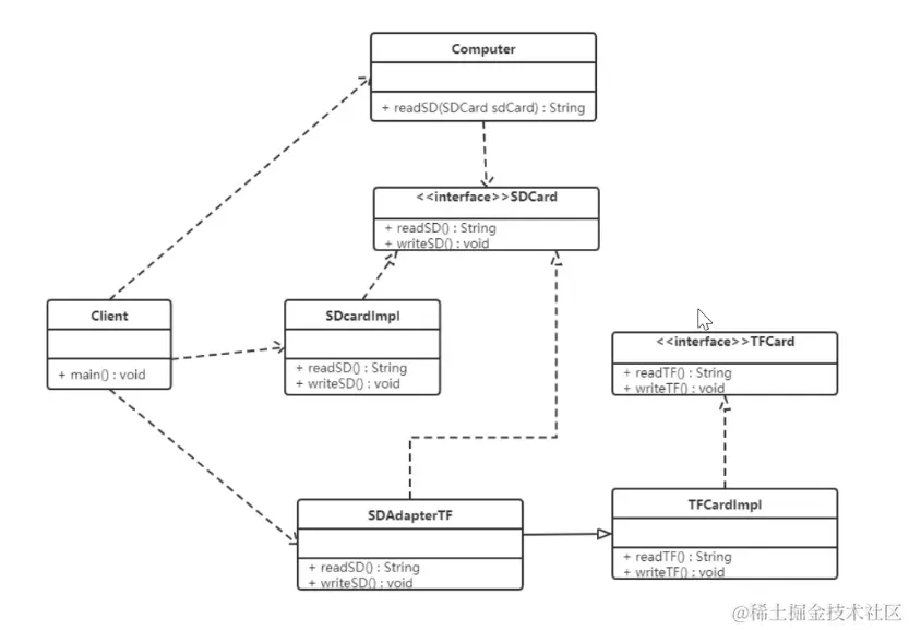
我们现在有一台电脑,它只能读取SD卡,而要读取T卡中的内容,就需要使用到适配器模式。

我们创建一个读卡器,将TF卡中的内容读取出来

类图:

UML.png

开始实现:

//TFCard interface
//从TF卡中读取数据
String readTF();
//往TF卡中写数据
void writeTF(String msg);
//TFCardImpl.class
public String readTF() {
    return "正在从TF卡中读取数据"
}
​
public void writeTF(String msg) {
    System.out.println("正在往TF卡中写数据:" + mysg);
}

以上定义的是适配者类,它是可以直接与目标接口互动的类

//SDCard interface
//从SD卡中读取数据
String readSD();
//往SD卡中写数据
void writeSD(String msg);
//SDCardImpl
public String readSD() {
    return "正在从SD卡中读取数据"
}
​
public void writeSD(String msg) {
    System.out.println("正在往SD卡中写数据:" + mysg);
}

以上定义的是目标接口,电脑只能读取SD卡,所以SD卡就是目标接口

//Computer.class
//从SD卡中读取数据
public String readSD(SDCard sdCard) {
    if(sdCard == null) {
        throw new NullPointerException("")
    }
    return sdCard.readSD();
}

以上定义了电脑类,电脑只能读取SD卡,所以readSD方法中只能传入SDCard的子实现类

现在我们就可以直接通过电脑访问SD卡:

//client.class
Computer computer = new Computer();
String msg = computer.readSD(new SDCardImpl);

但我们现在提供一个TF卡,就不能直接通过电脑读取了,我们需要提供一个适配器类:

//SDAdapterTF.class
public class SDAdapterTF extends TFCardImpl implements SDCard {
    public String readSD() {
        System.out.println("我是适配器,我要帮你读取TF卡中的数据啦:")
        return readTYF();
    }
    
    public void writeSD(String msg) {
        System.out.println("我是适配器,我要帮你将数据写入TF卡啦!");
        writeTF(msg);
    }
}

以上实现了适配器类,适配器类继承了TF实现类,同时又实现了SD卡接口,可以想象成转换器,一头是TF卡槽,一头是SD卡头,通过它,TF卡就可以连接到电脑。

接下来我们就能在测试类中使用TF卡啦!

//Client.class
String msg1 = computer.readSD(new SDAdapterTF());

类适配器模式违背了合成复用原则。类适配器是目标接口有一个接口规范的情况下可用。反之不可用!(因为不能同时继承两个类)

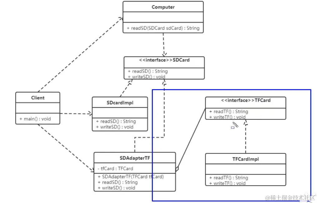
对象适配器模式

实现方式:对象适配器模式可采用将现有组件库中已经实现的组件引入适配器中,该类同时实现当前系统的业务接口。

我们修改上述TF卡案例,类图如下:

UML2.png

修改的部分用蓝色圈起,我们不再用适配器类去继承适配者的实现类,而是将其聚合进来。

所以我们需要改动的只有适配器类:

//SDAdapterTF.class
//不再继承TF实现类
public class SDAdapterTF implements SDCard {
    //声明适配者类
    private TFCard tfCard;
    
    public SDAdapterTF(TFCard tfCard) {
        this.tfCard = tfCard;
    }
    
    public String readSD() {
        System.out.println("我是适配器,我要帮你读取TF卡中的数据啦:")
        return tfCard.readTYF();
    }
    
    public void writeSD(String msg) {
        System.out.println("我是适配器,我要帮你将数据写入TF卡啦!");
        tfCard.writeTF(msg);
    }
}

修改完,我们就能去测试类中读取TF卡数据啦!

//Client.class
SDAapterTF sdAdapterTF = new SDAdapterTF(new TFCardImpl());
String msg1 = computer.readSD(sdAdapterF);

大功告成!

注:还有一个适配器模式是接口适配器模式。当不希望实现一个接口中所有的方法时,可以创建一个抽象类Adapter,实现所有方法。而此时我们只需要继承该抽象类即可!