音视频八股文(9)-- flv的h264六层结构和aac六层结构

342 阅读10分钟

flv介绍

FLV(Flash Video)是Adobe公司推出的⼀种流媒体格式,由于其封装后的⾳视频⽂件体积⼩、封装简单等特点,⾮常适合于互联⽹上使⽤。⽬前主流的视频⽹站基本都⽀持FLV。采⽤FLV格式封装的⽂件后缀为.flv。

FLV封装格式是由⼀个⽂件头(file header)和 ⽂件体(file Body)组成。其中,FLV body由⼀对对的(Previous Tag Size字段 + tag)组成。Previous Tag Size字段 排列在Tag之前,占⽤4个字节。Previous Tag Size记录了前⾯⼀个Tag的⼤⼩,⽤于逆向读取处理。FLV header后的第⼀个Pervious Tag Size的值为0。

Tag⼀般可以分为3种类型:脚本(帧)数据类型、⾳频数据类型、视频数据。FLV数据以⼤端序进⾏存储,在解析时需要注意。⼀个标准FLV⽂件结构如下图:

在这里插入图片描述

FLV⽂件的详细内容结构如下图:

在这里插入图片描述

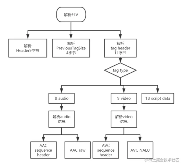
⼤体的解析框架

在这里插入图片描述

FLV header

注:在下⾯的数据type中,UI表示⽆符号整形,后⾯跟的数字表示其⻓度是多少位。⽐如UI8,表示⽆符号整形,⻓度⼀个字节。UI24是三个字节,UI[8*n]表示多个字节。UB表示位域,UB5表示⼀个字节的5位。可以参考c中的位域结构体。

FLV头占9个字节,⽤来标识⽂件为FLV类型,以及后续存储的⾳视频流。⼀个FLV⽂件,每种类型的tag都属于⼀个流,也就是⼀个flv⽂件最多只有⼀个⾳频流,⼀个视频流,不存在多个独⽴的⾳视频流在⼀个⽂件的情况。

00000 1 0 1

FLV头的结构如下:

在这里插入图片描述

FLV Body

在这里插入图片描述

FLV Tag

每⼀个Tag也是由两部分组成:tag header和tag data。Tag Header⾥存放的是当前tag的类型、数据区(tag data)的⻓度等信息。

tag header⼀般占11个字节的内存空间。FLV tag结构如下:

在这里插入图片描述

注意:

1.flv⽂件中Timestamp和TimestampExtended拼出来的是dts。也就是解码时间。Timestamp和TimestampExtended拼出来dts单位为ms。(如果不存在B帧,当然dts等于pts)

2.CompositionTime 表示PTS相对于DTS的偏移值, 在每个视频tag的第1416字节, 。显示时间(pts) = 解码时间(tag的第58字节) + CompositionTime CompositionTime的单位也是ms

Script data脚本数据就是描述视频或⾳频的信息的数据,如宽度、⾼度、时间等等,⼀个⽂件中通常只有⼀个元数据,⾳频tag和视频tag就是⾳视频信息了,采样、声道、频率,编码等信息。

Script Tag Data结构(脚本类型、帧类型)

该类型Tag⼜被称为MetaDataTag,存放⼀些关于FLV视频和⾳频的元信息,⽐如:duration、width、height等。通常该类型Tag会作为FLV⽂件的第⼀个tag,并且只有⼀个,跟在File Header后。该类型TagDaTa的结构如下所示(source.200kbps.768x320.flv⽂件为例):

在这里插入图片描述

第⼀个AMF包:第1个字节表示AMF包类型,⼀般总是0x02,表示字符串。第2-3个字节为UI16类型值,标识字符串的⻓度,⼀般总是0x000A(“onMetaData”⻓度)。后⾯字节为具体的字符串,⼀般总为“onMetaData”(6F,6E,4D,65,74,61,44,61,74,61)。

第⼆个AMF包:第1个字节表示AMF包类型,⼀般总是0x08,表示数组。第2-5个字节为UI32类型值,表示数组元素的个数。后⾯即为各数组元素的封装,数组元素为元素名称和值组成的对。常⻅的数组元素如下表所示。

在这里插入图片描述

注:Lavf54.63.104即是 Libavformat version 54.63.104. 即是ffmpeg对于库的版本

在这里插入图片描述

Audio Tag Data结构(⾳频类型)

⾳频Tag Data区域开始的:

第⼀个字节包含了⾳频数据的参数信息,

第⼆个字节开始为⾳频流数据。

(这两个字节属于tag的data部分,不是header部分)

第⼀个字节为⾳频的信息(仔细看spec发现对于AAC⽽⾔,⽐较有⽤的字段是SoundFormat),格式如下:

在这里插入图片描述

If the SoundFormat indicates AAC, the SoundType should be set to 1 (stereo) and the SoundRate should be set to 3 (44 kHz). However, this does not mean that AAC audio in FLV is always stereo, 44 kHz data. Instead, the Flash Player ignores these values and extracts the channel and sample rate data is encoded in the AAC bitstream.

在这里插入图片描述

第⼆个字节开始为⾳频数据(需要判断该数据是真正的⾳频数据,还是⾳频config信息)。

在这里插入图片描述

AAC AUDIO DATA

在这里插入图片描述

The AudioSpecificConfig is explained in ISO 14496-3. AAC sequence header存放的是 AudioSpecificConfig结构,该结构则在“ISO-14496-3 Audio”中描述。

《完整版ISO-14496-3(2009-09).pdf 》

如果是AAC数据,如果他是AAC RAW, tag data[3] 开始才是真正的AAC frame data。

在这里插入图片描述

Video Tag Data结构(视频类型)

视频Tag Data开始的:

第⼀个字节包含视频数据的参数信息,

第⼆个字节开始为视频流数据。

第⼀个字节包含视频信息,格式如下:

在这里插入图片描述

第⼆个字节开始为视频数据

在这里插入图片描述

AVCVIDEOPACKET

在这里插入图片描述

(1)CompositionTime 单位毫秒

CompositionTime 每个视频tag(整个tag)的第14 ~ 16字节(如果是tag data偏移[2] ~ [4])(表示PTS相对于DTS的偏移值 )。

CompositionTime 单位为ms : 显示时间 = 解码时间(tag的第5 ~ 8字节,位置索引[4] ~ [7])+ CompositionTime

(2)AVCDecoderConfigurationRecord

AVC sequence header就是AVCDecoderConfigurationRecord结构

在这里插入图片描述

FLV时间戳计算

题记:时间戳将每⼀秒分成90000份,即将每⼀毫秒分成90份 在flv中直接存储的都是毫秒级 在TS存储的 是时间戳级 其中TS、flv⼀般按照编码顺序排列 ⼀个视频tag⼀般只包含⼀帧视频的码流 其中视频tag的时间戳对应的是解码时间戳(DTS/90) 当前序列: 编码顺序 I P P B B B...... 对应帧号 0 1 5 3 2 4....... flv对每⼀个tag都规定了它将要播放的时间戳 每个时间戳都可以对应转换特性的时间 其中script(脚本)、video(视频)、audio(⾳频)的第⼀个tag的时间戳值都为0 时间戳占4个字节 其中第四个字节是⾼位 前三个字节是低位(每个tag的58字节) 如6E 8D A8 01 = 0x 01 6E 8D A8 = 24022440 CompositionTime 每个视频tag的第1416字节(表示PTS相对于DTS的偏移值 ) CompositionTime 单位为ms 显示时间 = 解码时间(tag的第5~8字节) + CompositionTime 例如(注意显示时间最后⼀个字节是⾼位) tag0 (脚本) :时间戳为0 tag1 (视频) :第⼀个视频时间戳 值为0 ⽆CompositionTime (头信息) tag2 (⾳频) :第⼀个⾳频时间戳 值为0 tag3 (视频) :00 00 00 00 值:0 00:00:00:00 (解码时间) CompositionTime:0x 00 00 50 值:80 00:00:00:80 I帧 显示时间: 00:00:00: 80 poc=0 tag4 (视频) :00 00 28 00 值:40 00:00:00:40 (解码时间) CompositionTime:0x 00 00 50 值: 80 00:00:00:80 P帧 显示时间: 00:00:00: 120 poc=1 tag5 (视频) :00 00 50 00 值:80 00:00:00:80 (显示时间) CompositionTime:0x 00 00 C8 值: 200 00:00:00:200 P帧 显示时间: 00:00:00: 280 poc=5 tag6 (⾳频) :00 00 50 00 值:80 00:00:00:80(显示时间) tag7 (⾳频) :00 00 67 00 值:103 00:00:00:103(显示时间) tag8 (视频) :00 00 78 00 值:120 00:00:00:120 (解码时间) CompositionTime:0x 00 00 50 值:80 00:00:00:80 B帧 显示时间: 00:00:00: 200 poc=3 tag9 (⾳频) :00 00 7E 00 值:126 00:00:00:126(显示时间) tag10 (⾳频) :00 00 96 00 值:150 00:00:00:150(显示时间) tag11 (视频) :00 00 A0 00 值:160 00:00:00:160(解码时间) CompositionTime:0x 00 00 00 值:00 00:00:00:00 b帧 显示时间: 00:00:00: 160 poc=2 tag12 (⾳频) :00 00 AD 00 值:173 00:00:00:173(显示时间) tag13 (⾳频) :00 00 C4 00 值:196 00:00:00:196(显示时间) tag14(视频) :00 00 C8 00 值:200 00:00:00:200(解码时间) CompositionTime:0x 00 00 28 值:40 00:00:00:40 b帧 显示时间: 00:00:00: 240 poc=4我们可以看到 每个视频tag相差约40ms 刚 好是25fps视频 每帧视频的播放时⻓ 在上例中,我们会看到按照解码时间排列 编码顺序 I P P B B B...... 对应帧号 0 1 5 3 2 4.......

tag data

Tag Data : Audio Data

1-1:音频头【AudioTagHeader】

--1-4bit,音频格式【SoundFormat】

----0 = Linear PCM, platform endian

----1 = ADPCM

----2 = MP3

----3 = Linear PCM, little endian

----4 = Nellymoser 16 kHz mono

----5 = Nellymoser 8 kHz mono

----6 = Nellymoser

----7 = G.711 A-law logarithmic PCM , reserved

----8 = G.711 mu-law logarithmic PCM , reserved

----9 = reserved

----10 = AAC (supported in Flash Player 9,0,115,0 and higher)

----11 = Speex (supported in Flash Player 10 and higher)

----14 = MP3 8 kHz , reserved

----15 = Device-specific sound , reserved

--5-6bit,采样率【SoundRate】

----0 = 5.5kHz

----1 = 11kHz

----2 = 22kHz

----3 = 44kHz

--7-7bit,位宽,0 = 8bit samples, 1= 16bit samples【SoundSize】

----8-8bit,通道,0 = Mono, 1 = Stereo【SoundType】

[2-2]:AAC音频类型,注,只有在 SoundFormat=AAC 时,才有此数据

--0 = AAC sequence header

--1 = AAC raw

x-x:音频数据

注:SoundFormat

如果 SoundFormat=10 即AAC格式,官方建议使用44.1kHz采样率和双声道,即SoundType=1,SoundRate=3;Flash Player会忽略这两个参数,并从音频比特流中解析获得。

如果 SoundFormat=11 即Speex格式,音频使用压缩的16kHz采样率的单声道,各参数取值为SoundRate=0,SoundSize=1,SoundType=0。

Tag Data : Video Data

1-1:视频头【VideoTagHeader】

--1-4bit,帧类型【FrameType】

----1 = key frame (for AVC, a seekable frame)

----2 = inter frame (for AVC, a non-seekable frame)

----3 = disposable inter frame (H.263 only)

----4 = generated key frame (reserved for server use only)

----5 = video info/command frame

--5-8bit,编码类型【CodecID】

----2 = Sorenson H.263

----3 = Screen video

----4 = On2 VP6

----5 = On2 VP6 with alpha channel

----6 = Screen video version 2

----7 = AVC(H.264)

[2-5]:H.264视频类型,注,只有在 CodecID=AVC 时,才有此数据 AVCPacketType
CompositionTime (ISO 14496-12, 8.15.3)

x-x:视频数据

Tag Data : Script Data

1-1:格式类型【Type】

--0 = Number【DOUBLE】

--1 = Boolean【UI8】

--2 = String【SCRIPTDATASTRING】

--3 = Object【SCRIPTDATAOBJECT】

--4 = MovieClip (reserved, not supported)

--5 = Null

--6 = Undefined

--7 = Reference【UI16】

--8 = ECMA array【SCRIPTDATAECMAARRAY】

--9 = Object end marker

--10 = Strict array【SCRIPTDATASTRICTARRAY】

--11 = Date【SCRIPTDATADATE】

--12 = Long string【SCRIPTDATALONGSTRING】

x-x:

flv视频层次结构,h264视频数据作为参考。

第一层:flv:⼀个⽂件头(file header)和 ⽂件体(file Body)。

第二层:flv body:多个(Previous Tag Size字段 + tag)。

第三层:tag(video):tag header+tag data。

第四层:tag data:1字节的参数信息+AVC VIDEO PACKET。—— 注,只有在 CodecID=AVC 时,才有第五层,否则没有第五层。

第五层:AVC VIDEO PACKET:4字节的视频类型+视频数据。

第六层:视频数据。

flv音频层次结构,aac数据作为参考。

第一层:flv:⼀个⽂件头(file header)和 ⽂件体(file Body)。

第二层:flv body:多个(Previous Tag Size字段 + tag)。

第三层:tag(audio):tag header+tag data。

第四层:tag data:1字节的参数信息+AAC AUDIO PACKET。—— 注,只有在 SoundFormat=AAC 时,才有第五层,否则没有第五层。

第五层:AAC AUDIO PACKET:1字节的音频类型+音频数据。

第六层:音频数据。