看完这一篇!让Chatgpt为你打工

295 阅读6分钟

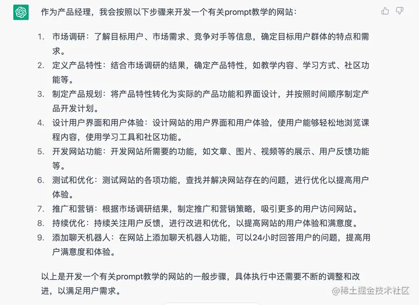
大家好,我是风筝,gpt已经火了有一段时间,热度始终不减,愈发火热。今天我也来开个新坑,教教大家怎么给他发指令。让他为我们打工!

Prompt教学第一期

 

一、基本术语

什么是人工智能?

AI 或人工智能是我们试图让计算机像人类一样思考、学习和理解的领域,因此它们将能够编写、创建内容、解决复杂问题、绘图,甚至编码和编程。

什么是自然语言处理?

NLP,或自然语言处理,是 AI 中的一个领域,我们在其中训练计算机并使计算机理解人类语言。所以如果我们问它一个问题,它会理解并回答。简单来说就是让机器说人话。

什么是 GPT?

GPT,即生成式预训练变压器,是一种 NLP AI 模型。

这个想法很简单,在 AI 中,我们训练计算机执行特定任务,当我们完成后,我们将输出称为 AI 模型。

在这里,GPT 是经过训练以理解人类语言的 NLP 模型的名称。**ChatGPT**使用了多个版本,例如 GPT-2、GPT-3 、3.5 、4。

什么是 prompt?

它是与人工智能进行对话的脚本,让人工智能不会那么傻,回答的也会更加准确。

二、提示模版

范例:

image.png  

案例讲解:

直接提示顾名思义就是直接询问问题,AI根据你的问题回答他认为的答案,而示例提示是指先给AI一个范例,正如上图我们给的范例是中国的首都是【北京】,他回答泰国的首都时就会带上【】。就例如格式范例、文案范例、个人信息范例等,让AI初步了解你想实现的效果,这就跟绘画中的临摹一样,AI也需要有一个范例去生成相似的内容。

 

案例使用: 不同的案例针对的效果也会不同,就例如格式案例使用在当你希望AI按照你希望的格式生成对应的答案。

文案范例使用在你希望AI按照类似的文案生成你想要的内容,或者让AI帮你总结上下文。(后面的内容会细说)

个人信息范例一般使用在你想给某一个用户写信或者个人传,需要让AI先了解这个人,再针对这个人的喜好,编写对应的内容。(后面的内容会细说)****

 

三、提示角色

范例:

image.png

image.png

image.png

image.png

image.png

案例讲解:

首先我们需要给ChatGPT赋予一个角色,就例如说你可以从“你是设计师”或“你是律师”,“你现在是个小学5年级的人民教师”开始,然后要求 AI 回答一些设计学、法律甚至是关于5年级教学的问题。因为很多时候我们再和AI进行沟通时,我们自己心里也不清楚,到底需要什么内容,如果只是直接去询问,他只能给你一个模凌两可的答案,也许你刷新了很多次,他都无法给你一个更接近你想要的答案。

关键词: xxx专家,回答前问我一些相关的问题****

案例使用:

1我们想问一个问题,但是我们也没有自己的头绪时,需要有这么一个人去给我们点灵感,他会按照正确的方式去引导我思考,以达到我需要的结果。

2我们很明确问题的来源,但是不知道如何去询问。就比方说我们现在是工作3年或工作5年的设计师,当客户需求来了,我们现在要做一个中等收入用户人群的产品,我们需要知道在这个阶段的人群会去购买什么产品,这样的产品都有什么共同点。简单来说,我们在询问ChatGPT的时候,就几句话的事,就可以让人工智能帮你完成市场分析、用户分析,最后给出你结论。这些都可以通过正确的prompt,AI来引导你去实现。

四、重制对话和实施步骤

范例:

image.png

image.png

案例讲解:

如果我们和ChatGPT沟通后,也赋予了它角色,这时候我们再去问其他的问题,他会把所有上面的角色属性进行叠加,这时候我们问他的问题就会错乱,就仿佛以前读书时候说,你数学是体育老师教的一样。那我们怎么去解决这个问题呢。我们需要先让他忘掉之前所有的角色,再赋予它一个正确的角色,提完问题后,还需要加上请将实施的步骤列出来。 这样它才可以帮你完成你想要的最详细的实施方案。

关键词: xxx专家、实施步骤****

案例使用:

1我们想以一个新的角色开始一段对话,如工程师和产品经理的转变等。

2我们想知道如何去一步步实现我们想要的效果,我需要准确的实施步骤。

 

五、教学提示

范例:

image.png

image.png

image.png

案例讲解:*

这个prompt的作用就是让我们把复杂的问题简单化,他可以用于向用户汇报,就跟我们作为消费者,我们不需要知道那么多详细的术语,你知道告诉我 这个是干嘛的、其次也可以帮助你去指导你的儿童学习一些知识科普啊,让他们更能理解。是不是觉得奇奇怪怪的知识又变多了。

关键词: xxx专家、解释给x岁的孩子听,足够有趣的案例****

案例使用:

1向客户、向领导去解释一门新的功能

2指导并向孩子解释晦涩难懂的知识。

 

六、表格提示

范例:

image.png

image.png 案例讲解:

这个prompt的作用就是帮我们整理数据并将数据表格化,目前ChatGPT已经满足联网,所以他可以及时的帮我们去网络上进行搜索。

关键词: 表格、列表。****

案例使用:

1可以帮我们通过互联网进行快速的市场调研,整理出相关的文案

2可以提供API接入,查询我们自己app、网站上一些不敏感的信息。(后续讲解)

 

未完待续·····

 

其实万变不离其宗,许多的模版也是根据我上面所说的知识转变过来的,只有你真实的认识到其中的原理,你才能正确地使用它。

今天有没有比昨天更博学了?加油!