你好,我是宋光璠,今天我以过来人的身份教你写出一份惊艳面试官的简历。
简历算是我们过去经历的一个缩影,虽然只有短短一两页,但也能让人从中发现你的优点,一份优质的简历更是如此,所以今天我就带你从头到尾地优化一下你的简历。
写简历之前的准备工作
在写简历之前,你要先想想简历是写给什么样的人看的,这个就要看你想要去什么样的公司。所以在写之前,你需要根据自身的实际水平想清楚要应聘哪些公司的哪些岗位。一般大公司的岗位非常多,跨度也很大,比如有开发岗、测试岗,而且招聘的职级不同,要求也不同,所以这样看下来,你在投简历前不仅要清楚自己想去的公司、想做的岗位,还要知道自己的水平对应的职级。
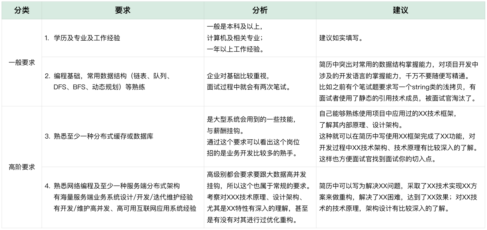
接下来,我们就从招聘的要求入手,来看看简历应该怎么写。我们以字节跳动的招聘信息来做分析:

首先,我们来分析一下它的职位要求:

我们通过一个字节招聘的例子大致了解了他们招聘的要求,从要求入手我给出了一些写简历的建议。那接下来我就带你来优化你的简历,我们从开头开始吧!
简历怎么开头?
开场白其实挺难的,怎么去介绍自己,其实就是画了一条线,你怎么去完善自己以往的历程。这里我建议把你的姓名、年龄、 联系方式、 清楚地写在开头的位置。
接着,你需要把你所掌握的技能清楚地呈现出来,注意这里不要列一堆跟岗位无关的技能。如果面试官看了几行还没看到岗位要求的技能。不好意思,你的简历就会被挂掉,可能连简历的初筛都通不过。那么掌握技能该怎么写呢?
掌握技能的呈现方式
- 把你最熟练的技能写在前面,并按照与岗位的相关程度依次呈现,注意:这里是熟练还是精通自己千万要把握好,比如你写精通Java,但是你连JVM的垃圾回收、内存管理等都不熟悉,明显是不合适的。
- 把你熟悉的或者接触过的高阶技能写在后面,注意:这里最好使用业界通用的称呼并且是最准确的写法,来显示自己的专业性和认真的态度,除此之外你要衡量一下这些高阶技能与岗位的匹配程度,按照匹配程度依次呈现。
- 此外,深挖一下岗位没明确提出但工作中会用到的技能。比如大家都是DevOps开发,敏捷开发。各个软件公司都是这个套路,你就得把这个技能补齐。
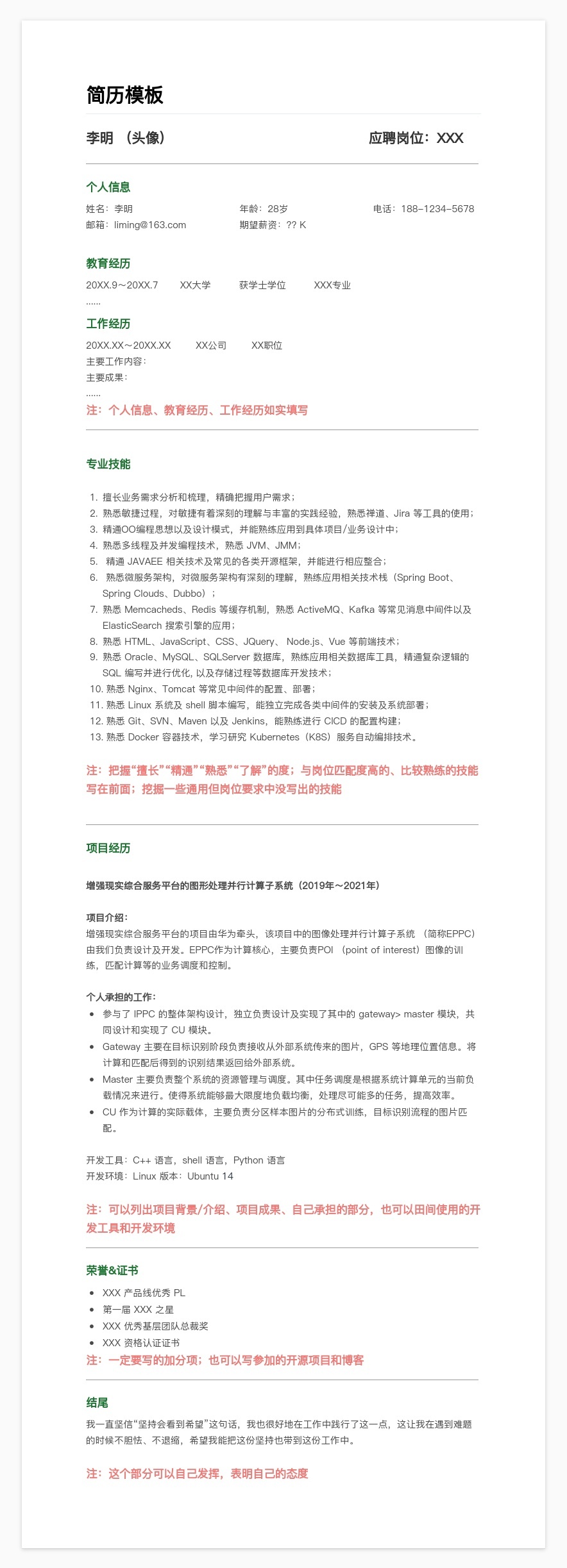
你可以参考下面的例子:

这是基本的技能呈现思路,你可以根据自己申请的岗位来做一些灵活调整,比如,你想申请的岗位是个专家岗,就别把一堆小工具和常用框架的使用写在里面,这会让人觉得你就是个工具人,有点自降身价。
如何展现项目经验?
项目经验必须同你的简历开头描述的技能一致,因为面试官希望看到有实战经验的候选人,我们去的是公司,没人希望招到的员工是个理论派,所以如果你简历中的项目技能部分列了一堆比较高级的东西,但实际的项目经验里面全是些CRUD功能的小模块系统开发,没人会相信你真的有很高的技能。面试官看到这样的简历,只能pass掉了。
这里分享一个展示项目经验的小技巧:
- 先介绍项目背景,包括客户群体,项目规模及资金等;
- 介绍这个项目带来的价值,最好是量化的指标;
- 写自己在这个项目里面承担的角色、任务以及取得的成果,这个成果你是通过什么途径技术取得的。
这里尤其要注意,**后续的面试可能会重点考察你写的这些技术,所以这里功课做好的技术点才能往上写。**你的贡献最好是分条展现最重要的那几条,逻辑一定要清晰。
下面举个例子你自己体会一下:

荣誉/证书该怎么写
我个人建议如果有能拿出手的再加上去,不要写上不了台面的奖励,比如组内的开发质量之星之类的。另外,奖励或证书最好是部门或者公司级别的,显得你比较出类拔萃的,毕竟公司都希望找到能力突出的同路人。
如果你只工作了一年,没有成果也说得通,而且你也有大把的时间去创造,然后获得荣誉。但是如果已经工作了几年,却没有任何奖励,HR是会对你的能力有所怀疑的。这个时候应该怎么办呢?
如果实在没有奖项,那就得培养写博客和参加开源项目的习惯了。虽然我们没有时间和精力去运营一个开源项目,但我们可以去贡献一个开源项目,比如解决它的issue,并且发起pre。至于博客,我们就可以结合自己手头的工作,使用的技术进行总结,也可以深挖某项技术、解读源码等等,有时候甚至可以分享一些自己对工作的思考和感想。形式多种多样,只要你愿意去行动,这个部分总会有笔墨的。
下面给你一个具体的例子,你可以参考一下:

简历结尾
简历最后可以加一句个性化的感谢,或者是写上自己的座右铭来做一个收尾,这样可以体现出你的素养和态度,提升面试官对你的好感。这个部分因人而异,我就不多做阐述了。
总结
好了,今天的分享就结束了,最后我来给你总结一下。
现在不管是前端还是后端,技术栈都有很多而且也在不断地分化,岗位的针对性越来越强,对技术人才的要求也越来越强调深度了。所以我们在找工作的时候需要通过简历去展示自己符合要求的点,并且还要突出自己的技术特点和深度。除此之外,个人在公司拿到的奖励千万别觉得没必要就不写了,这可是大大的加分项哦!实在没有奖励的话,可以把自己的博客和参加过的开源项目写进去,让面试官觉得你值得!
总之,我们把“写简历”这件事情重视起来,保持实事求是的态度,将自己的经历和能力尽可能完整地呈现在这一两页纸中,不要觉得是金子总会发光,如果你没有金光闪闪地呈现在面试官面前,他们很有可能把你当成普通的石子筛出去。
最后,祝愿你能找到合适的工作,也欢迎你在视频下方留言,和我讨论面试中的问题,说不定我能帮助你顺利地进入大厂呢!
附录:

文章来源:极客时间《如何写出一份大厂都不会拒绝的简历?》