2023年的深度学习入门指南(3) - 前端同学如何进行chatgpt开发

759 阅读4分钟

2023年的深度学习入门指南(3) - 前端同学如何进行chatgpt开发

在第二篇,我们使用openai的python库封装,搞得它有点像之前学习的PyTorch一样的库。这一节我们专门给它正下名,前端就是字面意义上的前端。

给gpt4写前端

下面我们写一个最土的使用gpt4 API的页面,就一个输入框加一个回显的区域:

gpt4.1

我们先写HTML页面:

<!DOCTYPE html>
<html lang="en">
<head>
    <meta charset="UTF-8">
    <meta name="viewport" content="width=device-width, initial-scale=1.0">
    <title>gpt4聊天机器人</title>
    <link rel="stylesheet" href="styles.css">
    <link rel="stylesheet"
          href="default.min.css">
    <script src="highlight.min.js"></script>
</head>
<body>
<div class="container">
    <h1>gpt4聊天机器人</h1>
    <form id="inputForm">
        <label for="userInput">请输入聊天内容:</label>
        <input type="text" id="userInput" name="userInput">
        <button type="submit">提交</button>
    </form>
    <div id="response">
        <h2>来自gpt4的回复:</h2>
        <div id="responseText"></div>
    </div>
</div>
<script src="script.js"></script>
</body>
</html>

我对代码的显示格式比较看重,所以增加了highlight.js来高亮代码,可以到highlightjs.org/download/ 这里去下载最新版本放到本地。 其它的就是一个form加上一个div。

然后是javascript,首先是响应submit事件的处理:

document.getElementById("inputForm").addEventListener("submit", async (event) => {
    event.preventDefault();
    const userInput = document.getElementById("userInput").value;

    if (userInput) {
        const responseText = document.getElementById("responseText");
        responseText.innerHTML = "gpt4正在思考中...";
        const apiResponse = await callOpenAI(userInput);
    }
});

接着是调用OpenAI API的部分了,因为我们没有后端,所以key暂时先明文写到网页里。

async function callOpenAI(userInput) {
    const apiKey = "你的openai api key";
    const apiURL = "https://api.openai.com/v1/chat/completions";

    const requestOptions = {
        method: "POST",
        headers: {
            "Content-Type": "application/json",
            "Authorization": `Bearer ${apiKey}`
        },
        body: JSON.stringify({
            model: "gpt-4",
            messages: [
                {role: "system", content: "You are a skilled software engineer."},
                {role: "user", content: userInput}
            ],
            max_tokens: 4096,
            n: 1,
            stop: null,
            temperature: 1
        })
    };

    try {
        const response = await fetch(apiURL, requestOptions);
        const data = await response.json();
        const responseTextElement = document.getElementById("responseText");
        responseTextElement.innerHTML = parseAndHighlightCode(data.choices[0].message.content);
        // Apply highlight to all <code> elements
        const codeBlocks = responseTextElement.getElementsByTagName("code");
        for (const codeBlock of codeBlocks) {
            hljs.highlightBlock(codeBlock);
        }
    } catch (error) {
        console.error("Error:", error);
        responseText.innerHTML = "An error occurred while fetching the response.";
    }
}

大家注意这部分参数:

            model: "gpt-4",
            messages: [
                {role: "system", content: "You are a skilled software engineer."},
                {role: "user", content: userInput}
            ],

模型根据需要来选择,一般选择chatgpt,也就是'gpt-3.5-turbo'. 另外还有角色的部分,根据场景的不同,可以给system角色以更多的提示。

最后是解析代码并高亮的部分:

function parseAndHighlightCode(text) {
    text = String(text); // Ensure 'text' is a string
    const regex = /```(\w+)?\s*([\s\S]*?)```/g;
    return text.replace(regex, (match, language, code) => {
        const langClass = language ? ` class="${language}"` : '';
        return `<pre><code${langClass}>${code.trim()}</code></pre>`;
    });
}

该函数的作用是在输入的文本中搜索用三个反引号包裹的代码块,并将其包裹在 HTML 的 <pre><code> 标签中,如果代码块开头的反引号中指定了编程语言,还会在 <code> 标签中添加一个 class 属性。

这个函数首先将 text 参数转换为字符串类型,确保它是一个字符串。然后,它使用 RegExp 构造函数创建一个正则表达式对象,这个正则表达式对象可以匹配以三个反引号开始和结束的代码块,并且可以在反引号内指定编程语言。

样式都是chatgpt给生成的,我只是改了下支持换行显示:

body {
    font-family: Arial, sans-serif;
    background-color: #f0f0f0;
    margin: 0;
    padding: 0;
}

.container {
    max-width: 800px;
    margin: 0 auto;
    padding: 2rem;
    background-color: #ffffff;
    box-shadow: 0px 0px 10px rgba(0, 0, 0, 0.1);
}

form {
    display: flex;
    flex-direction: column;
}

input {
    margin-bottom: 1rem;
    padding: 0.5rem;
    font-size: 1rem;
}

button {
    background-color: #0077cc;
    color: #ffffff;
    padding: 0.5rem;
    font-size: 1rem;
    border: none;
    cursor: pointer;
    margin-bottom: 2rem;
}

button:hover {
    background-color: #0055a5;
}
#responseText {
    white-space: pre-wrap;
}

我们来试验一下:

gpt4 2

修改输入框高度

只支持一行看起来不太好,那干脆我们多支持几行:

<div class="container">
    <h1>gpt4聊天机器人</h1>
    <form id="inputForm">
        <label for="userInput">请输入聊天内容:</label>
        <!--input type="text" id="userInput" name="userInput"-->
        <textarea id="userInput" rows="10" cols="50" placeholder="请输入内容"></textarea>
        <button type="submit">提交</button>
    </form>
    <div id="response">
        <h2>来自gpt4的回复:</h2>
        <div id="responseText"></div>
    </div>
</div>

这样输入大段文本的时候能更舒服一点:

image.png

我们还可以将其改成文本区域自动适应的,类似这样:

image.png

我们可以给textarea增加一个oninput事件处理函数:

<textarea id="userInput" rows="1" cols="80" placeholder="请输入内容" oninput="autoResize(this)"></textarea>

实现起来也很简单,将高度改成auto:

function autoResize(textarea) {
    textarea.style.height = 'auto'; // Reset the height to 'auto'
    textarea.style.height = textarea.scrollHeight + 'px'; // Set the new height based on scrollHeight
}

为了能够让页面加载时也根据内容调整,我们给DOMContentLoaded事件上注册一个函数:

document.addEventListener('DOMContentLoaded', () => {
    const userInput = document.getElementById('userInput');
    autoResize(userInput);
});

让chatgpt成为有身份的人

我们知道,在chatgpt的使用中,告诉chatgpt具体的情境会大大提升准确率。 于是我们给角色增加一个输入框吧:

<div class="container">
    <h1>gpt4聊天机器人</h1>
    <form id="inputForm">
        <label for="userInput">请输入聊天内容:</label>
        <!--input type="text" id="userInput" name="userInput"-->
        <textarea id="userInput" rows="1" cols="80" placeholder="请输入内容" oninput="autoResize(this)"></textarea>
        <button type="submit">提交</button>
    </form>
    <div id="system-input">
        <h2>你希望gpt4扮演一个什么样的角色</h2>
        <input id="systemInput" type="text" placeholder="你是一个友好的聊天机器人"/>
    </div>
    <div id="response">
        <h2>来自gpt4的回复:</h2>
        <div id="responseText"></div>
    </div>
</div>

然后将用户输入发给openai:

    const systemInput = document.getElementById("systemInput").value;

    const requestOptions = {
        method: "POST",
        headers: {
            "Content-Type": "application/json",
            "Authorization": `Bearer ${apiKey}`
        },
        body: JSON.stringify({
            model: "gpt-4",
            messages: [
                {role: "system", content: systemInput},
                {role: "user", content: userInput}
            ],
            max_tokens: 4096,
            n: 1,
            stop: null,
            temperature: 1
        })
    };

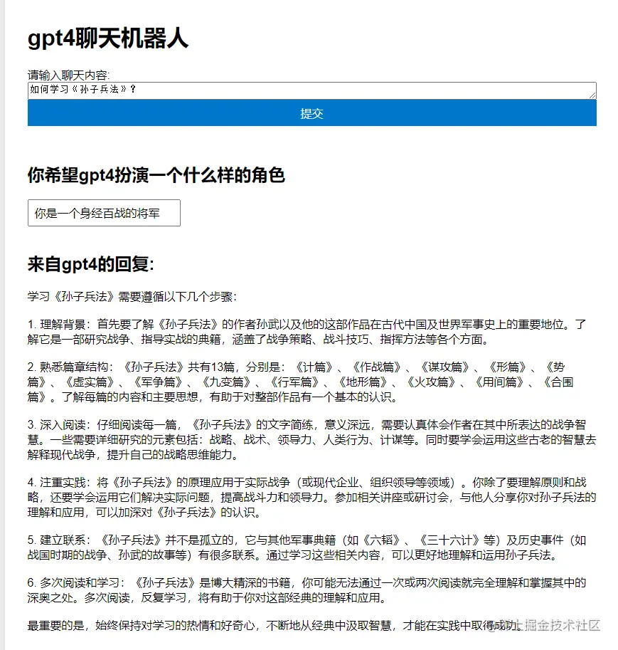
成了,效果是下面这样: image.png

样式有点难看啊,我们写个样式吧:

#system-input {
    display: flex;
    flex-direction: column;
    align-items: center;
    margin-bottom: 20px;
}

#system-input h2 {
    margin-bottom: 10px;
}

#systemInput {
    font-size: 16px;
    padding: 8px 12px;
    width: 100%;
    max-width: 500px;
    border: 1px solid #ccc;
    border-radius: 4px;
    box-sizing: border-box;
    outline: none;
    transition: border-color 0.15s ease-in-out, box-shadow 0.15s ease-in-out;
}

#systemInput:focus {
    border-color: #66afe9;
    box-shadow: 0 0 4px rgba(102, 175, 233, 0.6);
}

chatgpt回复部分也稍微调下样式:

#response {
    display: flex;
    flex-direction: column;
    align-items: center;
    margin-bottom: 20px;
}

#response h2 {
    margin-bottom: 10px;
}

#responseText {
    font-size: 16px;
    padding: 15px;
    width: 100%;
    max-width: 600px;
    border: 1px solid #ccc;
    border-radius: 4px;
    background-color: #f8f9fa;
    box-sizing: border-box;
    white-space: pre-wrap; /* Ensures line breaks are maintained */
    word-wrap: break-word; /* Allows long words to wrap onto the next line */
}

总之调整下样式吧:

image.png

样子写下来大致是:

body {
    font-family: 'Noto Sans SC', sans-serif;
    font-size: 16px;
    line-height: 1.6;
    color: #333;
}

.container {
    max-width: 800px;
    margin: 0 auto;
    padding: 2rem;
    background-color: #ffffff;
    box-shadow: 0px 0px 10px rgba(0, 0, 0, 0.1);
}

h1 {
    font-size: 2.5em;
    font-weight: bold;
    text-align: center;
    margin: 20px 0;
    color: #333;
}

h2 {
    margin-bottom: 10px;
    font-weight: bold;
    text-align: center;
}

form {
    display: flex;
    flex-direction: column;
    align-items: center;
    margin-bottom: 20px;
    
}

label {
    display: inline-block;
    font-size: 1.2em;
    font-weight: bold;
    color: #333;
    margin-bottom: 10px;
}

#userInput {
    font-size: 16px;
    padding: 8px 12px;
    width: 100%;
    max-width: 500px;
    border: 1px solid #ccc;
    border-radius: 4px;
    box-sizing: border-box;
    outline: none;
    transition: border-color 0.15s ease-in-out, box-shadow 0.15s ease-in-out;
    margin-bottom: 20px;
}

#userInput:focus {
    border-color: #66afe9;
    box-shadow: 0 0 4px rgba(102, 175, 233, 0.6);
}

button {
    font-size: 1em;
    font-weight: bold;
    color: #fff;
    background-color: #007bff;
    border: none;
    border-radius: 4px;
    padding: 7px 20px;
    cursor: pointer;
    transition: background-color 0.2s ease-in-out;
    margin-bottom: 20px;
}

button:hover {
    background-color: #0056b3;
}


#response {
    display: flex;
    flex-direction: column;
    align-items: center;
    margin-bottom: 20px;
}

#responseText {
    font-size: 16px;
    padding: 15px;
    width: 100%;
    max-width: 600px;
    border: 1px solid #ccc;
    border-radius: 4px;
    background-color: #f8f9fa;
    box-sizing: border-box;
    white-space: pre-wrap; /* Ensures line breaks are maintained */
    word-wrap: break-word; /* Allows long words to wrap onto the next line */
}

#systemInput {
    font-size: 16px;
    padding: 8px 12px;
    width: 100%;
    max-width: 500px;
    border: 1px solid #ccc;
    border-radius: 4px;
    box-sizing: border-box;
    outline: none;
    transition: border-color 0.15s ease-in-out, box-shadow 0.15s ease-in-out;
    margin-bottom: 20px;
}

#systemInput:focus {
    border-color: #66afe9;
    box-shadow: 0 0 4px rgba(102, 175, 233, 0.6);
}

增加模型选择功能

我们再增加一个选择使用gpt4还是chatgpt的功能吧,先加元素:

<div class="container">
    <h1>gpt4聊天机器人</h1>
    <form id="inputForm">
        <label for="userInput">请输入聊天内容</label>
        <textarea id="userInput" rows="1" cols="80" placeholder="请输入内容" oninput="autoResize(this)"></textarea>
        <label for="systemInput">你希望gpt4扮演一个什么样的角色</label>
        <input id="systemInput" type="text" placeholder="你是一个友好的聊天机器人"/>
        <div id="model-selection">
            <label for="modelSelect">选择模型类型</label>
            <select id="modelSelect">
                <option value="gpt-4">GPT-4</option>
                <option value="gpt-3.5-turbo">GPT-3.5 Turbo</option>
            </select>
        </div>
        <button type="submit">提交</button>
    </form>
    <div id="response">
        <h2>来自gpt4的回复:</h2>
        <div id="responseText"></div>
    </div>
</div>

再加代码:

    const systemInput = document.getElementById("systemInput").value;
    const model = document.getElementById("modelSelect").value;

    const requestOptions = {
        method: "POST",
        headers: {
            "Content-Type": "application/json",
            "Authorization": `Bearer ${apiKey}`
        },
        body: JSON.stringify({
            model: model,
            messages: [
                {role: "system", content: systemInput},
                {role: "user", content: userInput}
            ],
            max_tokens: 4096,
            n: 1,
            stop: null,
            temperature: 1
        })
    };

最后加上样式:

#model-selection {
    display: flex;
    flex-direction: column;
    align-items: center;
    margin-bottom: 20px;
}

#modelSelect {
    font-size: 1em;
    padding: 8px;
    border: 1px solid #ccc;
    border-radius: 4px;
    outline: none;
    cursor: pointer;
}

看看效果:

image.png

小结

从上面一步一步的例子,我们可以看到,前端对于用户更好地使用大模型有着不可替代的重要作用。 上面的功能我们还可以不断增加下去,比如我们可以增加例子,保存记录,反馈错误等等。

虽然没有写一行python代码,也没有微调模型(当然是可以做的),但是这里面是有对于AI的深刻理解的。