by组态-web组态软件

467 阅读2分钟

BY组态介绍****

BY组态软件,主要应用于能源电力、工业互联网、智能制造、原型设计等领域的大屏可视化、工艺流程监控、后台管理、手机平板多终端的"拖拽式"在线web组态开发平台,开箱即用。

软件架构****

  • 开发语言:原生js,html,css

  • 使用类库:jquery,layui,konva,echart

  • 后台请求:Ajax,Http请求

  • 实时数据:websocket技术

行业痛点****

随着行业的发展、智能制造,智能控制、工业控制,对网页版软件的需求越来越复杂,要求原来越高。传统的单机版软件(如组态王,力控,等)正逐步被网页版软件取代。对于软件服务商来说,将单机版软件转变为网页版软件已经到了势在必行的地步。那么转变是一个复杂的过程,尤其是软件里面的组态功能部分,对于公司或个人都会面临以下几方面的问题。

1、无相关组态开发经验,无技术积累。

2、开发周期长,如果有项目落地,无法在短时间内完成这么繁琐的工作。

3、稳定性,因为功能繁琐,必须过长时间的打磨才能有一个比较稳定的版本。

这些问题导致了公司的项目停止不前,进度缓慢,甚至影响到了项目的整体架构或方案。我们自主研发的BY组态插件很好的解决了这些问题。

插件优点****

1、百度搜索排名靠前(没有经过seo优化,纯粹自然发酵)。

2、应用时间长,至今为止经过了5年的市场验证,版本较为稳定。

3、BY组态插件可以嵌入到任何网页版软平台件中,无需繁重的开发工作。

4、插件以源码方式提供,方便对插件本身进行个性化的二次开发。

5、界面人性化设计,操作简便。

6、内置海量(2000个左右)组件(图元),图元组件可以自由添加,画面搭建方便。

7、自适应任何屏幕,包括手机,电脑,平板电脑。

8、采用websocket 方式与后台交互,画面实时响应。

9、提供websocket后台服务端java 代码。

10、掉线自动从新链接,无需人为刷新。

11、支持画面保存到模板功能,方便快速创建新的画面。

12、只需实现少量接口即可完成整个web组态功能。

13、人工实时线上服务,使用无忧。

14、一次购买,终生升级。

技术文档****

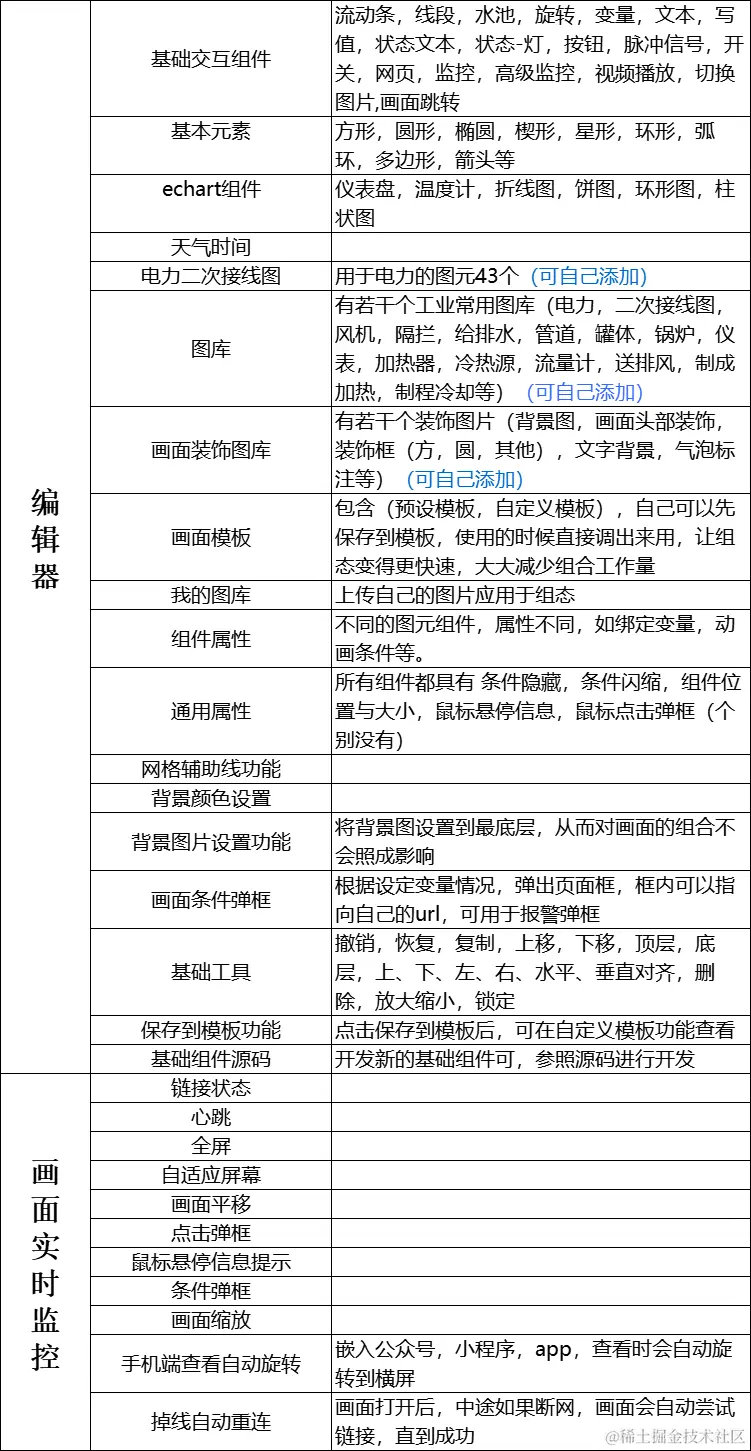
功能清单****

image.png

产品案例****

www.byzt.net:60/sm

运行截图****

222.jpg