首页
沸点
课程
数据标注
HOT
AI Coding
更多
直播
活动
APP
插件
直播
活动
APP
插件
搜索历史
清空
创作者中心
写文章
发沸点
写笔记
写代码
草稿箱
创作灵感
查看更多
登录
注册
(自己整理的)Linux学习路线
bingo_tsai
2023-04-27
81
阅读1分钟
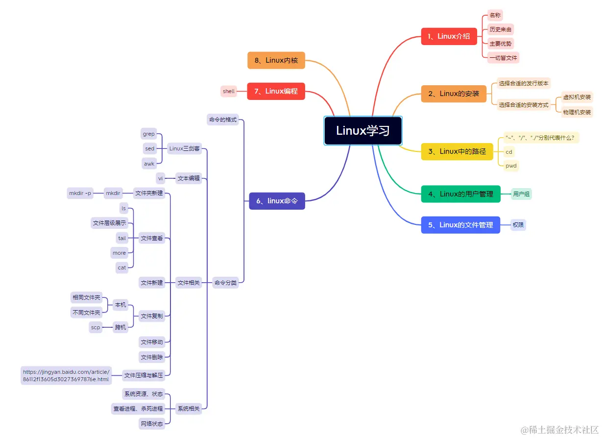
自己根据认知整理的Linux学习路线,如下图:(后续可能会更新)
bingo_tsai
13
文章
4.0k
阅读
0
粉丝
目录
收起