初识MapReduce

253 阅读3分钟

MapReduce

MapReduce与传统的并行计算框架的对比

MapReduce的特点

  • MapReduce将复杂的、运行于大规模集群上的并行计算过程高度地抽象到了两个函数:Map和Reduce
  • 编程容易,不需要掌握分布式并行编程细节,也可以很容易把自己的程序运行在分布式系统上,完成海量数据的计算
  • MapReduce采用“分而治之”策略,一个存储在分布式文件系统中的大规模数据集,会被切分成许多独立的分片(split),这些分片可以被多个Map任务并行处理
  • MapReduce设计的一个理念就是“计算向数据靠拢”,而不是“数据向计算靠拢”,因为,移动数据需要大量的网络传输开销
  • MapReduce框架采用了Master/Slave架构,包括一个Master和若干个Slave。Master上运行JobTracker,Slave上运行TaskTracker
  • Hadoop框架是用Java实现的,但是,MapReduce应用程序则不一定要用Java来写

Map和Reduce

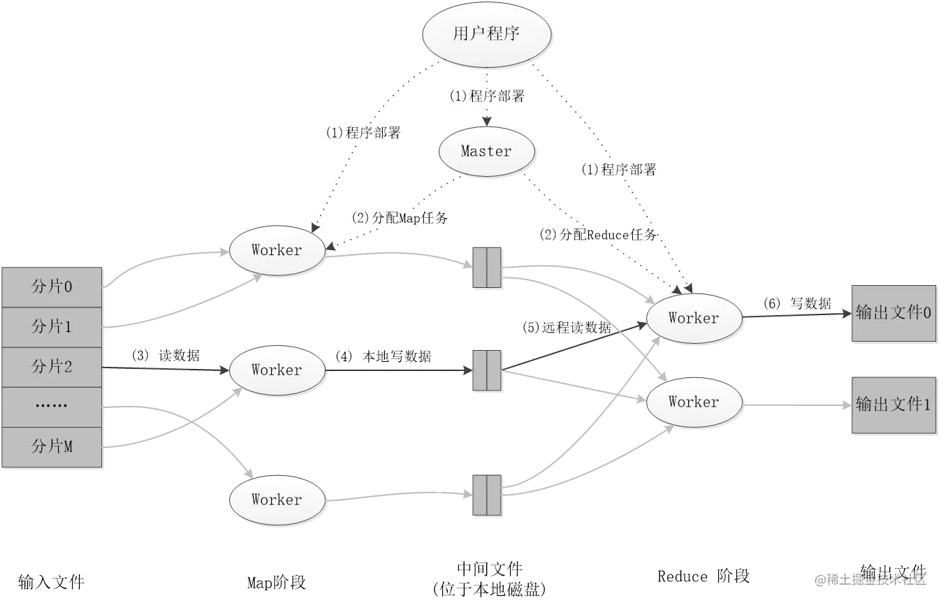
MapReduce体系结构

MapReduce体系结构主要由四个部分组成,分别是:Client、JobTracker、TaskTracker以及Task

MapReduce主要有以下4个部分组成:

Client

用户编写的MapReduce程序通过Client提交到JobTracker端

用户可通过Client提供的一些接口查看作业运行状态

JobTracker

JobTracker负责资源监控和作业调度

JobTracker 监控所有TaskTracker与Job的健康状况,一旦发现失败,就将相应的任务转移到其他节点

JobTracker 会跟踪任务的执行进度、资源使用量等信息,并将这些信息告诉任务调度器(TaskScheduler),而调度器会在资源出现空闲时,选择合适的任务去使用这些资源

TaskTracker

TaskTracker 会周期性地通过“心跳”将本节点上资源的使用情况和任务的运行进度汇报给JobTracker,同时接收JobTracker 发送过来的命令并执行相应的操作(如启动新任务、杀死任务等)

TaskTracker 使用“slot”等量划分本节点上的资源量(CPU、内存等)。一个Task 获取到一个slot 后才有机会运行,而Hadoop调度器的作用就是将各个TaskTracker上的空闲slot分配给Task使用。slot 分为Map slot 和Reduce slot 两种,分别供MapTask 和Reduce Task 使用

Task

Task 分为Map Task 和Reduce Task 两种,均由TaskTracker 启动

工作流程

  • 不同的Map任务之间不会进行通信
  • 不同的Reduce任务之间也不会发生任何信息交换
  • 用户不能显式地从一台机器向另一台机器发送消息
  • 所有的数据交换都是通过MapReduce框架自身去实现的

Split

HDFS 以固定大小的block 为基本单位存储数据,而对于MapReduce 而言,其处理单位是split。split 是一个逻辑概念,它只包含一些元数据信息,比如数据起始位置、数据长度、数据所在节点等。它的划分方法完全由用户自己决定。

Map任务的数量

Hadoop为每个split创建一个Map任务,split 的多少决定了Map任务的数目。大多数情况下,理想的分片大小是一个HDFS块

Reduce任务的数量

•最优的Reduce任务个数取决于集群中可用的reduce任务槽(slot)的数目

•通常设置比reduce任务槽数目稍微小一些的Reduce任务个数(这样可以预留一些系统资源处理可能发生的错误)

Shuffle过程