项目管理大纲

440 阅读8分钟

前言

项目管理前期准备:项目管理PMO

项目管理难点:作为项目Owner,你是否遇到过以下痛点?

  • 跨团队协作太难了,外部干系人无法管理
  • 项目规划如何做,里程碑怎么确定
  • 如何做项目KO和复盘
  • 如何更好地掌控进度及风险,有什么工具和方法推荐?
  • 事情多且杂,如何做好时间管理、平衡好项目优先级?
  • 中大型项目管理如何做才能确保项目平稳交付?
  • 需求变更如何应对?
  • 会议满天飞,无结论的会好多。

为此,整理了一个《项目管理》分享,帮助大家快速掌握项目管理的重点知识,并快速上手项目管理。一共分为两大部分,八个小章节:

一、基础理念介绍(1)

·什么是项目/项目管理

·敏捷和传统的区别

·项目管理五大过程组

项目管理十大知识领域

二、项目管理实战初阶(2-8)

·【启动】项目如何高效启动

·【规划】项目规划如何制定

·【执行】进度如何高效跟进

·【执行】如何拥抱变化

·【监控】如何识别和应对风险

·【收尾】如何高效复盘

项目管理基础知识

实用项目管理工具

  1. 项目管理基本定义

项目定义

为创造独特的产品、服务或成果而进行的临时性工作。

项目特性

独特性 Unique

临时性 Temporary

不确定性 Uncertainty

项目

明确目标

限定条件

过程管理

管理

无序→有序

可复制,可规模化

项目管理

项目管理就是将知识、技能、工具与技术应用于项目活动,以满足项目的要求。项目管理通过合理运用与整合特定项目所需的项目管理过程得以实现。项目管理使组织能够有效且高效地开展项目。

  1. 传统 VS 敏捷项目管理

定义:1970年温斯顿·罗伊斯(Winston Royce)提出了著名的“瀑布模型”,直到80年代早期,它一直是唯一被广泛采用的软件开发模型,瀑布模型将软件生存周期的各项活动规定为按固定顺序而连接的若干阶段工作,形如瀑布流水,最终得到软件产品。

敏捷项目管理定义:敏捷是制造并响应变化从而在动荡的商业环境中创造利润的能力。

敏捷宣言:

尽管右项有其价值,但我们更重视左项的价值
个体和交互可用的软件客户合作应对变更过程和工具完善的文档合同谈判遵循计划

Scrum 框架定义:

Scrum由Ken Schwaber和Jeff Sutherland在1990年创建的主流敏捷技术,是最受欢迎的敏捷技术。

  1. SCRUM角色/仪式/工件/价值观

Scrum Artifacts,3个工件

  • Product Backlog 产品待办工作项

  • Sprint Backlog 迭代待办工作项

  • -Increment增量

Scrum Roles, 3个角色

  • -Product Owner产品负责人

  • Development Team 团队

  • -ScrumMaster敏捷教练

Scrum Events,5个仪式

  • -Sprint Planning 迭代规划会议

  • -Daily Scrum每日立会

  • -Sprint Review 迭代评审会议

  • -Sprint Retrospective 迭代回顾会议

  • -Sprint 冲刺/迭代

Scrum Values,5个价值观

  • Courage 勇气
  • -Openness开放
  • -Focus专注
  • -Commitment承诺
  • -Respect尊重

  1. 项目管理十大知识领域

  1. 项目管理五大过程组

【启动】项目启动如何高效开展

前言

怎么正式启动这个项目呢?需要做哪些工作?

怎么识别项目涉及哪些人员,如何对项目成员进行管理?

怎么样召开启动会?邀请哪些人参加?

启动会时说什么?才能更好的调动各方积极性、提高配合度?

启动时,容易遗漏什么问题?怎么样避免?

01项目启动-理论篇

02项目启动-应用篇

03随堂小测试

04总结回顾

项目启动-理论篇

项目启动-应用篇

随堂小测试

总结回顾

【规划】项目规划如何制定

课程背景:

1.没有项目计划,项目推动的进展缺乏参考依据

2.协作、计划混乱,如:一个项目参与的多方各自都有一套计划or标准,但执行中

各方之间衔接不上,不能保障项目达成

3.出现变更、延期等过程中突发问题,无法评估对项目最终交付的影响

课程收益:

1.了解做项目规划的思路和方法

2.了解项目规划常见踩坑点

主要内容:

01规划管理基础概念

02规划管理方法和步骤

03规划管理案例解析&经验tips

04随堂小测试&总结

案例解析:

项目背景:随公司战略发展需要,A业务要设立一个重点项目,项目内容是基于公司已有的xx能

力,开发一款新的APP在新国家市场发布。

项目目标:5个月内完成MVP版本APP开发上线

现在请你来主导项目规划,你会怎么做?

【执行】进度如何高效跟进

前言

周会日会满天飞,都没时间干活了

会议无目的、无结论

会议组织没时间观念无限delay

跨团队协作难

资源难聚焦排期难对齐进度难获取

章节目录

01日会实操

02跨团队协作实操

03随堂小测试

04课程总结

【执行】如何「拥抱变化」

课程介绍

课程背景

在敏捷Scrum项目中我们提倡拥抱变化,实际推进项目的过程中存在很多不确定性,而不确定性往往与风险相关,所以拥抱变化也同时意味着增加风险管理的能力。

拥抱变化,更要重视计划,我们应该欣然面对变化,即使在项目后期也一样。

课程收益

1.持续地拥抱变化,创造更有价值的产品和功能;

2.持续地改进我们的开发方法、管理方法与开发过程,才能够及时而有效地拥抱变化,避免重蹈覆辙;

3.享受变化带来的创新的同时,避免会给你和团队带来重创的变化,如对项目成果造成影响的重大晚期变化,将变化的成本和对项目的影响降到最低;

4.同时避免变化过少扼杀创新或伤害利益相关者。

Tips:永远不变的只有变化本身。正视变化,用积极的心态!

01变更的类型

02接受/拒绝变更

03如何拥抱变更

04总结

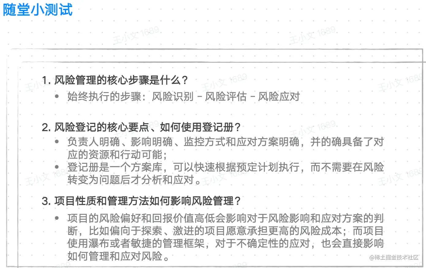
【监控】风险如何识别和应对

核心模块提前很久就完成,要不要立即上线?

团队一直都说进度正常,要上线了才说有问题

入口太深,用户找不到,直到上线了才发现

同学突发情况无法支持,临时不知道该从哪里找人替补

项目前阶段出现的问题,在后一阶段又一次发生

重要的安全功能没有被验证落地

全部开发完成后组织验收,发现设计还原度不行

马上走查了才发现还有依赖

出了问题后到处找人,响应很慢

01风险管理基础知识

02风险管理方法

03风险管理实践

04随堂小测试

05课程回顾

【收尾】如何高效复盘

前言

复盘会总是漫长而无“营养”

如何做项目复盘?

复盘会总是吵架,互相推卸责任。

复盘有啥工具吗?

复盘后没有实际效果,错误总是重复犯。

复盘有啥坑可以避开?

复盘会怎么高效组织?

目录

01复盘基础概念

02复盘案例分析

03随堂小测试

04课程总结

什么是复盘?

“复盘,围棋术语,也称“复局”,指对局完毕后,复演该盘棋的记录,以检查对局中招法的优劣与得失关键。”

复盘:项目或任务实施后,回顾行动全过程,通过得失分析反思和总结,以更好地应对未来相似的事情或情况。

为什么复盘?

1.避免出现相同的问题,总结经验教训;

2.从结果中深入思考,加快知识迭代;

3.有利于组织、业务和个人持续提高。

什么类型需要什么方式复盘?

·小项目(3个月内):及时复盘

·大项目(3个月以上):阶段性复盘+全局复盘

实用的项目管理模板推荐

01【启动规划】Onepager模板

02【监控执行】Tracker模板

03【监控执行】项目汇报模板

04【收尾】复盘模板

05课程总结