RabbitMQ集群搭建及了解使用

643 阅读16分钟

一、MQ介绍

1-1、什么是MQ?为什么要用MQ?

MQ:MessageQueue,消息队列。 队列,是一种FIFO 先进先出的数据结构(和JVM的栈恰恰相反)。消息由生产者发送到MQ进行排队,然后按原来的顺序交由消息的消费者进行处理。QQ和微信就是典型的MQ

MQ的作用主要有以下三个方面:

  • 异步

    例子:快递员发快递,直接到客户家效率会很低。引入菜鸟驿站后,快递员只需要把快递放到菜鸟驿站,就可以继续发其他快递去了。客户再按自己的时间安排去菜鸟驿站取快递。

    作用:异步能提高系统的响应速度、吞吐量。

  • 解耦

    例子:比如电商平台,下单的时候需要去处理库存、物流、积分等业务,如果不引入MQ,则需要在下单的服务中调用其他关联服务,那后面再关联其他服务,就还得修改订单服务,而引入MQ之后,下单之后只需要向MQ发送一条下单消息,然后让其他关联的服务订阅消息即可,后面再有其他服务同样订阅消息即可。

    作用:

    1、服务之间进行解耦,才可以减少服务之间的影响。提高系统整体的稳定性以及可扩展性。

    2、另外,解耦后可以实现数据分发。生产者发送一个消息后,可以由一个或者多个消费者进行消费,并且消费者的增加或者减少对生产者没有影响。

  • 削峰

    例子:长江每年都会涨水,但是下游出水口的速度是基本稳定的,所以会涨水。引入三峡大坝后,可以把水储存起来,下游慢慢排水。

    作用:以稳定的系统资源应对突发的流量冲击。

1-2、MQ的优缺点

上面MQ的所用也就是使用MQ的优点。 但是引入MQ也是有他的缺点的:

  • 系统可用性降低

系统引入的外部依赖增多,系统的稳定性就会变差。一旦MQ宕机,对业务会产生影响。这就需要考虑如何保证MQ的高可用。

  • 系统复杂度提高

引入MQ后系统的复杂度会大大提高。以前服务之间可以进行同步的服务调用,引入MQ后,会变为异步调用,数据的链路就会变得更复杂。并且还会带来其他一些问题。比如:如何保证消费不会丢失?不会被重复调用?怎么保证消息的顺序性等问题。

  • 消息一致性问题

A系统处理完业务,通过MQ发送消息给B、C系统进行后续的业务处理。如果B系统处理成功,C系统处理失败怎么办?这就需要考虑如何保证消息数据处理的一致性。

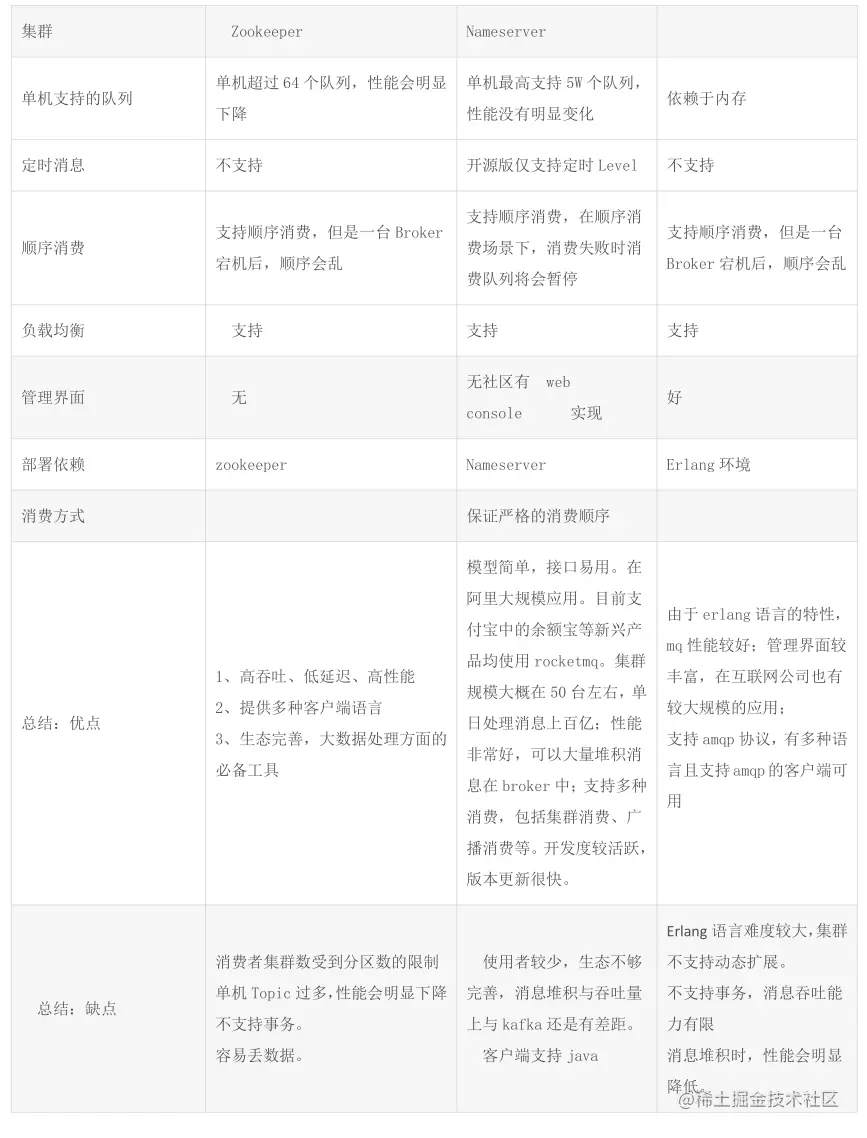
1-3、几大MQ产品特点比较

常用的MQ产品包括Kafka、RabbitMQ和RocketMQ。我们对这三个产品做下简单的比较,重点需要理解他们的适用场景。

image.png image.png

其它对比

image.png

image.png

关于RabbitMQ的功能特性,可以在官网( www.rabbitmq.com/ )上看到,包含 Asynchronous Message(异步消息)、Developer Experience(开发体验)、Distributed Deployment(分布式部署)、Enterprise & Cloud Ready(企业云部署)、Tools & Plugins(工具和插件)、Management & Monitoring(管理和监控)六大部分。所以其中的功能是相当丰富的,而我们肯定只能关注重点的部分内容,所以还是要经常到官网上去看看的。

二、Rabbitmq安装

2-1、实验环境

准备了三台虚拟机 192.168.253.131~133,预备搭建三台机器的集群。

​ 三台机器均预装CentOS7 操作系统。分别配置机器名 Jony1,Jony2,Jony3。然后需要关闭防火墙(或者找到RabbitMQ的业务端口全部打开。 5672(amqp端口);15672(http Api端口);25672(集群通信端口))。

2-2、版本选择

打开官网:www.rabbitmq.com/

可以发现最新的有三个版本,如下:

image.png

三个版本使用场景分别为:
1:云原生场景
2:流式队列
3:仲裁队列

流式队列包含了仲裁队列,一般不使用最新版本,这次选择使用3.9.15这个版本,点击More updates点进去之后可以看下要求的Erlang版本24.3以上到25.2版本

image.png

RabbitMQ是基于Erlang语言开发,所以安装前需要安装Erlang语言环境。需要注意下的是RabbitMQ与ErLang是有版本对应关系的。3.9.15版本的RabbitMQ只支持23.2以上到24.3版本的Erlang。

2-3、安装Erlang语言包

这个语言包,在windows下的安装比较简单,是一个可执行程序,直接图形化安装就行了。

​ Linux上的安装稍微复杂,需要有非常多的依赖包。简单起见,可以下载rabbitmq提供的zero dependency版本。 下载地址 github.com/rabbitmq/er…

​ 下载完成后,可以尝试使用下面的指令安装

[root@Jony1 soft]# rpm -ivh erlang-23.2.7-1.el7.x86_64.rpm 
警告:erlang-23.2.7-1.el7.x86_64.rpm:V4 RSA/SHA1 Signature, 密钥 ID 6026dfca: NOKEY
准备中...                          ################################# [100%]
正在升级/安装...
   1:erlang-23.2.7-1.el7              ################################# [100%]

这样Erlang语言包就安装完成了。 安装完后可以使用 erl -version 指令检测下erlang是否安装成功。

[root@Jony1 soft]# erl -version
Erlang (SMP,ASYNC_THREADS,HIPE) (BEAM) emulator version 11.1.8

2-4、安装RabbitMQ

RabbitMQ的安装方式有很多,我们采用RPM安装包的方式。安装包可以到github仓库中下载发布包。下载地址:github.com/rabbitmq/ra…

​ 然后使用 rpm -Uvh 指令安装RabbitMQ的rpm包

[root@Jony1 soft]# rpm -Uvh rabbitmq-server-3.9.15-1.el7.noarch.rpm 
警告:rabbitmq-server-3.9.15-1.el7.noarch.rpm:V4 RSA/SHA512 Signature, 密钥 ID 6026dfca: NOKEY
准备中...                          ################################# [100%]
正在升级/安装...
   1:rabbitmq-server-3.9.15-1.el7     ################################# [100%]

看网上一些安装教程,安装RabbitMQ的时候需要按照socat,我这边未提示,如果需要安装可使用yum进行安装:yum install socat

2-4-1、查看安装情况

[root@Jony1 soft]# whereis rabbitmqctl
rabbitmqctl: /usr/sbin/rabbitmqctl /usr/share/man/man8/rabbitmqctl.8.gz

2-4-2、启动服务

[root@Jony1 soft]# service rabbitmq-server start
Redirecting to /bin/systemctl start rabbitmq-server.service

2-4-3、查看服务状态

[root@Jony1 soft]# service rabbitmq-server status
Redirecting to /bin/systemctl status rabbitmq-server.servicerabbitmq-server.service - RabbitMQ broker
   Loaded: loaded (/usr/lib/systemd/system/rabbitmq-server.service; disabled; vendor preset: disabled)
   Active: active (running) since2023-02-15 23:35:42 CST; 19s ago
 Main PID: 2691 (beam.smp)
    Tasks: 24
   CGroup: /system.slice/rabbitmq-server.service
           ├─2691 /usr/lib64/erlang/erts-11.1.8/bin/beam.smp -W w -MBas ageffcbf -MHas ageffcbf -MBlmbcs 512 -MHlmbcs 512 -MMmcs 30 -P 1048576...
           ├─2706 erl_child_setup 32768
           ├─2731 /usr/lib64/erlang/erts-11.1.8/bin/epmd -daemon
           ├─2754 inet_gethost 4
           └─2755 inet_gethost 4

215 23:35:38 Jony1 rabbitmq-server[2691]: Doc guides:  https://rabbitmq.com/documentation.html
215 23:35:38 Jony1 rabbitmq-server[2691]: Support:     https://rabbitmq.com/contact.html
215 23:35:38 Jony1 rabbitmq-server[2691]: Tutorials:   https://rabbitmq.com/getstarted.html
215 23:35:38 Jony1 rabbitmq-server[2691]: Monitoring:  https://rabbitmq.com/monitoring.html
215 23:35:38 Jony1 rabbitmq-server[2691]: Logs: /var/log/rabbitmq/rabbit@Jony1.log
215 23:35:38 Jony1 rabbitmq-server[2691]: /var/log/rabbitmq/rabbit@Jony1_upgrade.log
215 23:35:38 Jony1 rabbitmq-server[2691]: <stdout>
215 23:35:38 Jony1 rabbitmq-server[2691]: Config file(s): (none)
215 23:35:42 Jony1 rabbitmq-server[2691]: Starting broker... completed with 0 plugins.
215 23:35:42 Jony1 systemd[1]: Started RabbitMQ broker.

2-4-4、RabbitMQ启停命令

rabbitmq-server -deched --后台启动服务

rabbitmqctl start_app --启动服务

rabbitmqctl stop_app --关闭服务

2-5、配置web管理页面

[root@Jony1 soft]# rabbitmq-plugins enable rabbitmq_management
Enabling plugins on node rabbit@Jony1:
rabbitmq_management
The following plugins have been configured:
  rabbitmq_management
  rabbitmq_management_agent
  rabbitmq_web_dispatch
Applying plugin configuration to rabbit@Jony1...
The following plugins have been enabled:
  rabbitmq_management
  rabbitmq_management_agent
  rabbitmq_web_dispatch

started 3 plugins.

访问:http://192.168.253.131:15672 就可以打开登录页面了

image.png

​ 这时,可以使用默认的guest/guest用户登录。 但是注意下,默认情况下,只允许在localhost本地登录,远程访问是无法登录的。这时,可以创建一个管理员账户来登录。

2-5-1、配置admin账号

[root@Jony1 soft]# rabbitmqctl add_user admin admin
Adding user "admin" ...
Done. Don't forget to grant the user permissions to some virtual hosts! See 'rabbitmqctl help set_permissions' to learn more.
[root@Jony1 soft]# rabbitmqctl set_permissions -p / admin "." "." ".*"
Setting permissions for user "admin" in vhost "/" ...
[root@Jony1 soft]# rabbitmqctl set_user_tags admin administrator
Setting tags for user "admin" to [administrator] ...

这样就可以用admin/admin用户登录Web控制台了。

image.png

三、 RabbitMQ集群搭建

3-1、普普通模式集群和镜像模式集群

在RabbitMQ中,一个节点的服务其实也是作为一个集群来处理的,在web控制台的admin-> cluster 中可以看到集群的名字,并且可以在页面上修改。而多节点的集群有两种方式

默认的普通集群模式

这种模式使用Erlang语言天生具备的集群方式搭建。这种集群模式下,集群的各个节点之间只会有相同的元数据,即队列结构,而消息不会进行冗余,只存在一个节点中。消费时,如果消费的不是存有数据的节点, RabbitMQ会临时在节点之间进行数据传输,将消息从存有数据的节点传输到消费的节点

很显然,这种集群模式的消息可靠性不是很高。因为如果其中有个节点服务宕机了,那这个节点上的数据就无法消费了,需要等到这个节点服务恢复后才能消费,而这时,消费者端已经消费过的消息就有可能给不了服务端正确应答,服务起来后,就会再次消费这些消息,造成这部分消息重复消费。 另外,如果消息没有做持久化,重启就消息就会丢失。

并且,这种集群模式也不支持高可用,即当某一个节点服务挂了后,需要手动重启服务,才能保证这一部分消息能正常消费。

所以这种集群模式只适合一些对消息安全性不是很高的场景。而在使用这种模式时,消费者应该尽量的连接上每一个节点,减少消息在集群中的传输。

镜像模式

这种模式是在普通集群模式基础上的一种增强方案,这也就是RabbitMQ的官方HA高可用方案。需要在搭建了普通集群之后再补充搭建。其本质区别在于,这种模式会在镜像节点中间主动进行消息同步,而不是在客户端拉取消息时临时同步。

并且在集群内部有一个算法会选举产生master和slave,当一个master挂了后,也会自动选出一个来。从而给整个集群提供高可用能力。

这种模式的消息可靠性更高,因为每个节点上都存着全量的消息。而他的弊端也是明显的,集群内部的网络带宽会被这种同步通讯大量的消耗,进而降低整个集群的性能。这种模式下,队列数量最好不要过多(一般5-7就可以了)

3-2、搭建普通集群

3-2-1、环境准备

我这边使用三台虚拟机,192.168.253.131~133,安装单台搭建方式完成RabbitMQ的搭建,单台RabbitMQ本身也是几个集群,可以分别看下三台服务的Cluster。

131:

image.png

132:

image.png

133:

image.png

3-2-2、hosts文件修改

为了方便添加集群,需要在三台虚拟机中设置host

#rabbitmq
192.168.253.131 Jony1
192.168.253.132 Jony2
192.168.253.133 Jony3

3-2-3、拷贝.erlang.cookie文件

需要同步集群节点中的cookie。

默认会在 /var/lib/rabbitmq/目录下生成一个.erlang.cookie。 里面有一个字符串。我们要做的就是保证集群中三个节点的这个cookie字符串一致。

.erlang.cookie为隐藏文件,如下:

image.png

我们实验中将jony1和jony3加入到jony2的RabbitMQ集群中,所以将jony2的.erlang.cookie文件分发到jony1和jony3。

拷贝完.erlang.cookie文件之后,需要将RabbitMQ服务重启一下

service rabbitmq-server status

3-2-4、添加集群节点

将jony1的服务加入到jony2的集群中。

首先需要保证Jony1上的rabbitmq服务是正常启动的。 然后执行以下指令:

[root@Jony1 rabbitmq]# rabbitmqctl stop_app  
Stopping rabbit application on node rabbit@Jony1 ...  
[root@Jony1 rabbitmq]# rabbitmqctl join_cluster --ram rabbit@Jony2  
Clustering node rabbit@Jony1 with rabbit@Jony2  
[root@Jony1 rabbitmq]# rabbitmqctl start_app  
Starting node rabbit@Jony1 ...

--ram 表示以Ram节点加入集群。RabbitMQ的集群节点分为disk和ram。disk节点会将元数据保存到硬盘当中,而ram节点只是在内存中保存元数据

1、由于ram节点减少了很多与硬盘的交互,所以,ram节点的元数据使用性能会比较高。但是,同时,这也意味着元数据的安全性是不如disk节点的。在我们这个集群中,Jony1和Jony3都以ram节点的身份加入到Jony2集群里,因此,是存在单点故障的。如果Jony2节点服务崩溃,那么元数据就有可能丢失。在企业进行部署时,性能与安全性需要自己进行平衡。

2、这里说的元数据仅仅只包含交换机、队列等的定义,而不包含具体的消息。因此,ram节点的性能提升,仅仅体现在对元数据进行管理时,比如修改队列queue,交换机exchange,虚拟机vhosts等时,与消息的生产和消费速度无关。

3、如果一个集群中,全部都是ram节点,那么元数据就有可能丢失。这会造成集群停止之后就启动不起来了。RabbitMQ会尽量阻止创建一个全是ram节点的集群,但是并不能彻底阻止。所以,综合考虑,官方其实并不建议使用ram节点,更推荐保证集群中节点的资源投入,使用disk节点。

然后同样把Jony3上的rabbitmq加入到Jony2的集群中。

[root@Jony3 rabbitmq]# service rabbitmq-server restart
Redirecting to /bin/systemctl restart rabbitmq-server.service
[root@Jony3 rabbitmq]# rabbitmqctl stop_app 
Stopping rabbit application on node rabbit@Jony3 ...
[root@Jony3 rabbitmq]# rabbitmqctl join_cluster --ram rabbit@Jony2
Clustering node rabbit@Jony3 with rabbit@Jony2
[root@Jony3 rabbitmq]# rabbitmqctl start_app
Starting node rabbit@Jony3 ...
[root@Jony3 rabbitmq]# 

加入完成后,可以在Jony2的Web管理界面上看到集群的节点情况(Jony1及Jony3存储方式为RAM方式,Jony1为disc)

image.png

也可以用后台指令查看集群状态 rabbitmqctl cluster_status

image.png

3-3、搭建镜像集群

在普通集群基础之上就可以搭建镜像集群了。

搭建镜像集群有两种方式,一种是通过使用RabbitMQ提供的web控制台进行创建,另外一种就是使用命令的方式进行创建。下面来逐一演示一下

主要步骤为:创建虚拟主机,然后设置虚拟主机数据的同步方式。在集群中可以创建多个虚拟主机也就是镜像集群,可以为不同的服务提供不同的数据同步服务,不同虚拟主机可以设置不同的同步策略及权限相关策略。

3-3-1、通过web页面创建

  • 首先创建Virtual Hosts

image.png

创建完如下:

image.png

  • 设置Policies 选择刚刚创建的mirror,然后填写策略名称及相关参数,同步规则选择ha-mode:all即同步所有节点

image.png

点击创建之后,如下:

image.png

这些参数需要大致了解下。其中,pattern是队列的匹配规则, ^表示全部匹配。 ^ ha \ 这样的配置表示以ha开头。通常就用虚拟主机来区分就够了,这个队列匹配规则就配置成全匹配。

然后几个关键的参数:

HA mode: 可选值 all , exactly, nodes。生产上通常为了保证高可用,就配all

  • all : 队列镜像到集群中的所有节点。当新节点加入集群时,队列也会被镜像到这个节点。
  • exactly : 需要搭配一个数字类型的参数(ha-params)。队列镜像到集群中指定数量的节点。如果集群内节点数少于这个数字,则队列镜像到集群内的所有节点。如果集群内节点少于这个数,当一个包含镜像的节点停止服务后,新的镜像就不会去另外找节点进行镜像备份了。
  • nodes: 需要搭配一个字符串类型的参数。将队列镜像到指定的节点上。如果指定的队列不在集群中,不会报错。当声明队列时,如果指定的所有镜像节点都不在线,那队列会被创建在发起声明的客户端节点上。

还有其他很多参数,可以后面慢慢再了解。

通常镜像模式的集群已经足够满足大部分的生产场景了。虽然他对系统资源消耗比较高,但是在生产环境中,系统的资源都是会做预留的,所以正常的使用是没有问题的。但是在做业务集成时,还是需要注意队列数量不宜过多,并且尽量不要让RabbitMQ产生大量的消息堆积。

这样搭建起来的RabbitMQ已经具备了集群特性,往任何一个节点上发送消息,消息都会及时同步到各个节点中。而在实际企业部署时,往往会以RabbitMQ的镜像队列作为基础,再增加一些运维手段,进一步提高集群的安全性和实用性。

例如,增加keepalived保证每个RabbitMQ的稳定性,当某一个节点上的RabbitMQ服务崩溃时,可以及时重新启动起来。另外,也可以增加HA-proxy来做前端的负载均衡,通过HA-proxy增加一个前端转发的虚拟节点,应用可以像使用一个单点服务一样使用一个RabbitMQ集群。这些运维方案我们就不做过多介绍了,有兴趣可以自己了解下。

3-3-2、通过命令行创建

我们首先创建一个/mirror的虚拟主机,然后再添加给对应的镜像策略:

[root@Jony2 rabbitmq]# rabbitmqctl add_vhost /mirror
Adding vhost "/mirror" ...
[root@Jony rabbitmq]# rabbitmqctl set_policy ha-all --vhost "/mirror" "^" '{"ha-mode":"all"}'
Setting policy "ha-all" for pattern "^" to "{"ha-mode":"all"}" with priority "0" for vhost "/mirror" ...

在web控制台的操作,就可以通过如上命令行来实现了。另外也提供了HTTP API来进行这些操作。

四、RabbitMQ的基础使用

RabbitMQ搭建完成后,可以在Web控制台上选择Exchange或者Queue来发送消息了,我们可以简单体验下,后面再深入体验。

例如,先在Admin菜单,配置admin用户可以操作/mirror虚拟机。

image.png

4-1、创建queue

image.png

4-2、进入队列

image.png

4-3、发送消息

在Publish Message模块下就可以发送消息。可以设置三个参数及消息体

Delivery mode: 可以选择消息是否持久化
Headers:可以设置Headers信息
Properties:可以设置任意字符串k-v值
Payload:消息体

image.png

4-4、接收消息

在Get messages功能下,点击Get Messages就可以获得刚刚发送的消息,如下:

image.png

在整体使用过程中会发现,对于队列,有Classic、Quorum、Stream三种类型,其中,Classic和Quorum两种类型,使用上几乎是没有什么区别的。但是Stream队列就无法直接消费消息了。这种区别也会带到后面的使用过程中。