面试造飞机?GitHub顶级“java面试手册2023”(统计通过率95%)

367 阅读2分钟

前言

现在已经是三月中旬了,”金三“也已经过去一半了。但今年就业情况面试的小伙伴也是都了解的,先不说工资就连对口的开发工作可能都难以找到。在面试或准备面试的小伙伴在各种面试中如果你对面试官所问的问题感到有困难时,那说明确实是我们的基础功没打好,或者是对面试题了解的还不够多

而今天要推荐的这本手册不论你是面试还是储备实战知识本书将对你大有益处。当你面试时你要大概了解面试官可能会问的问题,要想想他是怎么思考去考验你的。

  1. Java 核心知识总结;2. 面试方向:面试题、面试经验、备战面试系列文章以及面试真实体验系列文章(基础+集合+多线程+JVM,计算机基础+数据库面试题总结+常用框架面试题总结+系统设计+优质面经)

因此大家可以看看

不多bb上内容

(一)基础+JVM+集合+多线程

1,java集合

2.java基础

3.多线程

4.JVM

(二)计算机基础

1.计算机网络

2.数据结构与算法

3.操作系统

(三)数据库面试题总结

1.Mysql

2.Redis

(四)框架面试题总结

1.Spring

2.MyBatis

3.Kafka

4.Netty

5.Spring Boot

(五)系统设计

面试,难还是不难?最终结果好还是不好?取决于面试者的底蕴(气场+技能)、心态和认知以及沟通技巧。而一些主流的大型互联网公司面试(阿里巴巴、京东、美团、滴滴)更是需要你在面试时展现出自己的能力,从而获得面试官的欣赏和肯定。

而程序员在应聘时更是需要经历层层面试。俗话说,磨刀不误砍柴工,做好面试前的准备工作可以帮助大家更好地应对面试官的问题以及面试中的突发情况。

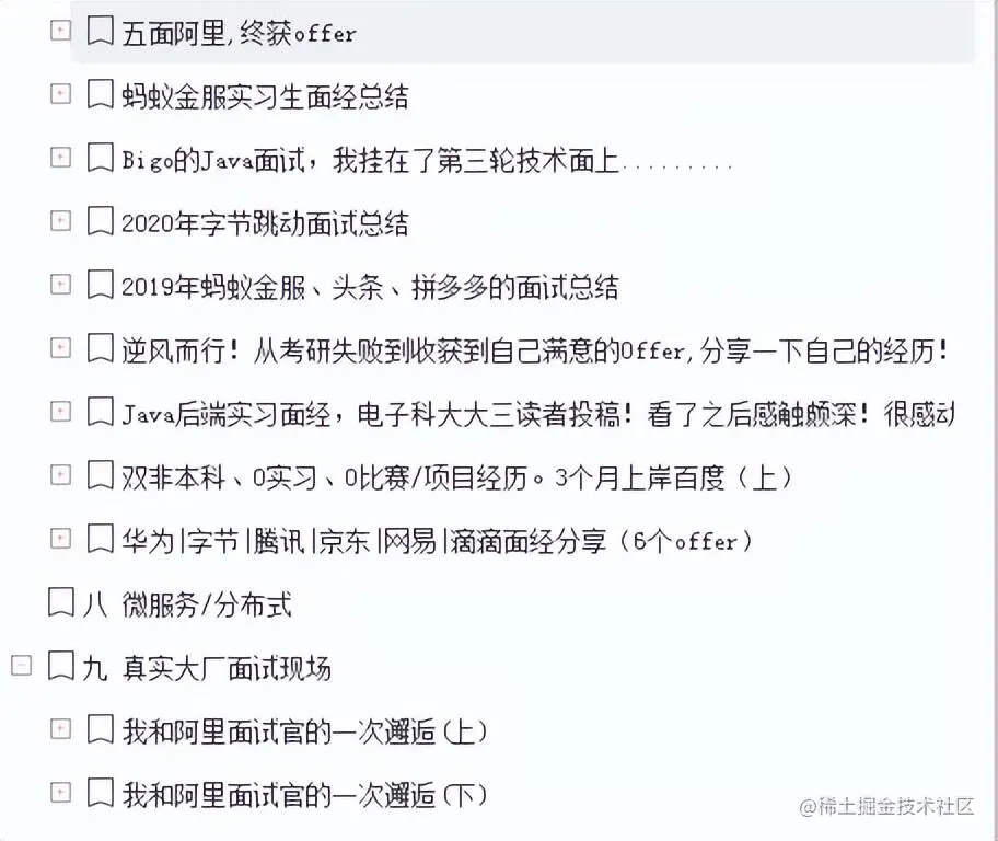
(六)优质面经

尾声

本文的主体内容是务实,实战。在面试场上充分的发挥我们所学的内容和背的面试题。不管你现在在不在面试的路上还是储备知识在你准备向面试或it行业更好的迈进前,希望有本书助你一臂之力!

好了到这文章也就结束了希望这些资料能帮到在it路上砥砺前行的你们!

对本书感兴趣的小伙伴如果你想获取学习或者收藏吃灰,可以给我点赞转发下。有需要的小伙伴可——【戳一戳】即可免费领取~