震撼!阿里架构师全新产出Java面试突击宝典。Github标星疯涨!

131 阅读2分钟

Java作为一门历史悠久的编程语言,仍然是企业级应用开发的首选。然而,随着新兴技术的涌现,Java的地位逐渐被冲淡,同时开发人员数量过剩也给Java行业带来了竞争压力。为了保持竞争力,Java行业需要加强技术更新和开发人员培养,以适应市场需求的变化。 此外,Java行业也需要注重创新,探索新的应用场景和解决方案,才能持续发展。

再聊下目前基于Java行业的招聘情况,在Java应聘面试中,八股文的考察一直是一个备受争议的话题。一方面,八股文是一些机械化的、缺乏思考的代码模板,过分依赖它会阻碍Java程序员的成长。另一方面,八股文也是Java编程语言的基础,是初学者快速入门的必要手段。 因此,面试官在考察八股文时,需要把握好度。首先,应聘者需要掌握Java的基本语法和常用的API,这是Java编程的基础。 其次,面试官可以通过一些典型的八股文问题,考察应聘者的代码实现能力、思维逻辑和解决问题的能力。

但是,面试官也应该注意,过分依赖八股文会导致应聘者缺乏独立思考和创新能力,这对于企业的长远发展是不利的。 因此,在我们因为应聘考核需求的情况下,我们是有必要去背下八股文的。但是当我们真正步入到工作当中的时候应该摆脱八股文的束缚,注重实际项目中的设计和实现,不断提升自己的编程能力。说到这,我给大家分享一份非常全面的Java面试突击宝典。 希望大家都能轻松应付因为市场行情而引发的八股狂潮。

Java面试突击宝典

这份Java面试突击宝典,包含基础、多线程、JVM、Mysql、Spring、SpringBoot、Mybatis、SpringCloud等十几种技术栈。非常全面,足够应付面试官了。由于文章篇幅限制的原因,以下展示的为部分内容。对资料感兴趣的小伙伴们获取方式见文章末尾~

  • 基础篇

  • JVM篇

  • Spring篇

  • SpringBoot篇

  • Mybatis篇

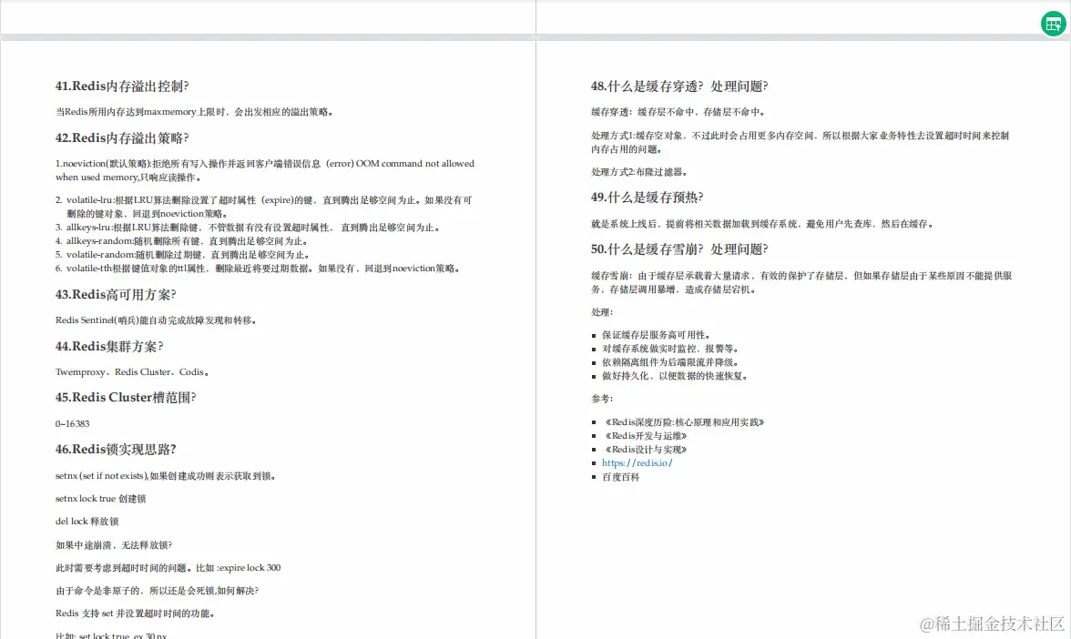
  • Redis篇

最后

文章写到这里已经很长了,就不继续拉长篇幅往下展开说了。对Java面试突击宝典感兴趣,需要完整版的朋友——【戳一戳】即可免费获取~