腾讯学长分享的这份Java面试八股文手册,让我GitHub下载量破百万

112 阅读3分钟

今天聊聊跳槽

新年即将开启,一些不满现状,被外界的“高薪”“好福利”吸引的人,一般就在这时候毅然决然地跳槽了。

跳槽是为了寻求更好的发展,但在跳槽前我们也不能确定下家就是更好的归宿,这就更加需要我们审慎地去对待,不能盲目跳槽。

其次,我们离职和跳槽,其中的原因很大一部分是目前薪资不符合预期。

那么首先就要搞清楚,收入是由什么决定的?

答案是:价值。为所在公司创造的价值。

在此,今天特意找腾讯的一位学长要了一些面试相关的资料和刷题笔记,内容涵盖计算机基础、Java、JVM、spring、设计模式、算法、微服务、分布式、大厂面经等等...质量非常高!!!不要再看那些到处拼凑出来的面试题了。

不管大家最近要不要去面试,推荐大家先保存起来,后面自己肯定是能够用得上的!下面是部分资料展示:

  • 大厂面试题真题解析(38页)
  • JVM(183页)
  • 多线程(221页)
  • Mysql(216页)
  • Spring(338页)
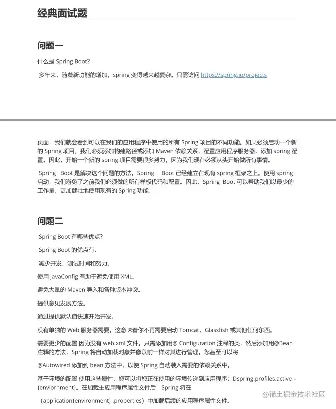
  • Spring Boot(41页)
  • 经典面试题(35页)
  • Spring Cloud(50页)
  • Dubbo(55页)
  • Mybtis+Redis(27页)
  • Linux+网络(66页)
  • MQ+Kafka+Zookeeper(40页)
  • Netty(21页)
  • 大数据+hadoop(31页)
  • 算法(38页)
  • 设计模式+项目+高并发(41页)

注:篇幅有限,已整理成文档,建议大家先保存起来转发+关注后私信(学习)即可获取!

一、基础篇:(2022)

(含:Java概述,语法,面向对象,IO流,API,集合,NIO,HashMap,基础常见面试题....)

二、设计模式篇(2022)

(含:单例模式,工厂模式,抽象工厂模式,建造者模式,原型模式,适配器模式,装饰器模式,代理模式等23种设计模式...)

三、经典面试题篇(2022)

(含:22大问题,从基础到高级,BATJ面试常问的点...)

注:篇幅有限,已整理成文档,建议大家先保存起来转发+关注后私信(学习)即可获取!

四、JVM篇(2022)

(含:JVM虚拟机,内存模型,GC算法,性能调优,源码分析,老年代和新生代,JVM常见面试题...)

五、算法篇(2022)

(大厂必备算法!含:红黑树,B+树,贪心算法,哈希分治法,七大查找算法,动态规划,一致性算法,数据结构等...)

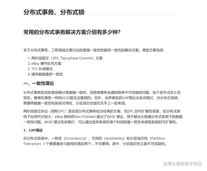
六、分布式篇(2022)

(含:分布式系统原理,数据分布式方式,基本副本协议,Lease机制,Dubbo,集群,分布式锁,等...)

注:篇幅有限,已整理成文档,建议大家先保存起来。

七、Spring篇(2022)

(含:spring原理,spring AOP的实现原理和常见,spring 5,spring IOC,springMVC,事务管理,MVC框架等...)

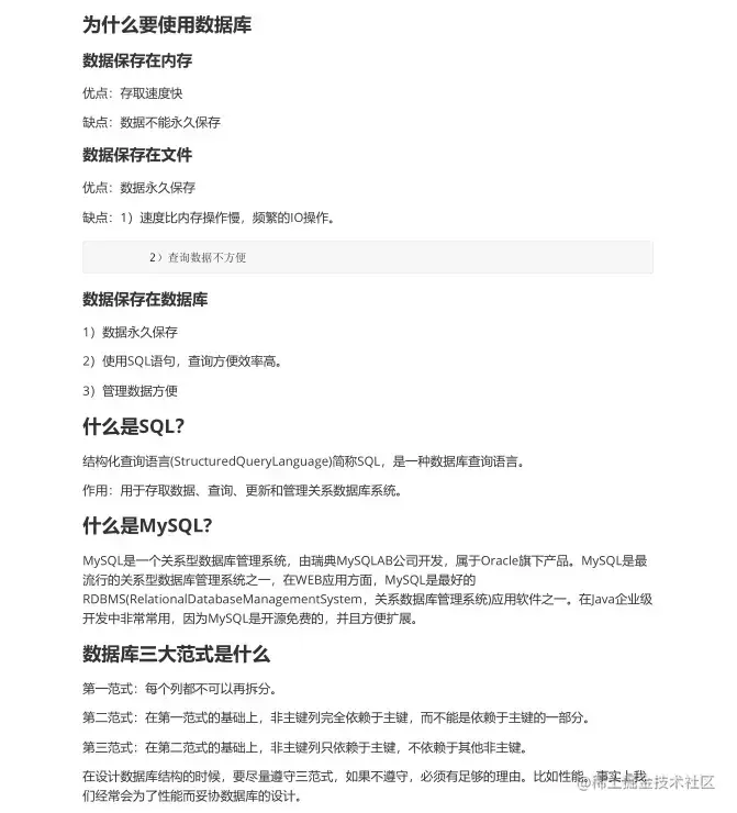
八、Mysql篇(2022)

(含:mysql数据库基础知识,数据类型,失误,试图,mysql索引,mysql锁,mysql优化,等...)

九、Dubbo篇(2022)

(含:Dubbo基础,架构设计,集群,配置,通信协议,SPI,等...)

十、计算机网络篇(2022)

(含:网络协议,TCP/IP系统结构,TCP/IP协议族,常见面试题,等...)

PS:干货满满 不带任何水分!内容还有很多很多,就不一 一展示了。需要的小伙伴——【戳一戳】即可免费领取。希望可以帮助大家在学习和面试的路上更加顺畅!2023进大厂 拿高薪!