Redis持久化

88 阅读5分钟

Redis持久化

Redis 是内存数据库,如果不将内存中的数据库状态保存到磁盘,那么一旦服务器进程退出,服务器中 的数据库状态也会消失。所以 Redis 提供了持久化功能!


RDB(Redis DataBase)

什么是RDB?

image-20200503153737212

在指定的时间间隔内将内存中的数据集快照写入磁盘,也就是行话讲的Snapshot快照,它恢复时是将快 照文件直接读到内存里。

Redis会单独创建(fork)一个子进程来进行持久化,会先将数据写入到一个临时文件中,待持久化过程 都结束了,再用这个临时文件替换上次持久化好的文件。整个过程中,主进程是不进行任何IO操作的。 这就确保了极高的性能。如果需要进行大规模数据的恢复,且对于数据恢复的完整性不是非常敏感,那 RDB方式要比AOF方式更加的高效。

RDB的缺点是最后一次持久化后的数据可能丢失。我们默认的就是 RDB,一般情况下不需要修改这个配置! 有时候在生产环境我们会将这个文件进行备份! rdb保存的文件是dump.rdb 都是在我们的配置文件中快照中进行配置的!

image-20200502180324936

image-20200502180554835

触发机制

save的规则满足的情况下,会自动触发rdb规则

执行 flushall 命令,也会触发我们的rdb规则!

退出redis,也会产生 rdb 文件!

image-20200503154030474

恢复数据

只需要将rdb文件放在我们redis启动目录就可以,redis启动的时候会自动检查dump.rdb 恢复其中的数据!

config get dir查看需要存在的位置

image-20200503154406003

优缺点

{% note success %}

优点

{% endnote %}

适合大规模的数据恢复!

对数据的完整性要不高!

{% note danger %} 缺点 {% endnote %}

需要一定的时间间隔进程操作!如果redis意外宕机了,这个最后一次修改数据就没有的了!

fork进程的时候,会占用一定的内容空间!!

AOF(Append Only File)

将我们的所有命令都记录下来,history,恢复的时候就把这个文件全部在执行一遍!

什么是AOF?

image-20200503155326082

以日志的形式来记录每个写操作,将Redis执行过的所有指令记录下来(读操作不记录),只许追加文件 但不可以改写文件,redis启动之初会读取该文件重新构建数据,换言之,redis重启的话就根据日志文件 的内容将写指令从前到后执行一次以完成数据的恢复工作

Aof保存的是 appendonly.aof 文件

image-20200503152325827

默认是不开启的,我们需要手动进行配置!我们只需要将 appendonly 改为yes就开启了 aof! 重启redis 就可以生效了!

image-20200503160227800

image-20200503160319265

image-20200503160417499

如果这个 aof 文件有错位,这时候 redis 是启动不起来的吗,我们需要修复这个aof文件 redis 给我们提供了一个工具redis-check-aof

image-20200503160813460

使用redis-check-aof --fix appendonly.aof进行修复

image-20200503161041225

image-20200503161122840

如果文件正常,重启就可以直接恢复数据了!

image-20200503161305172

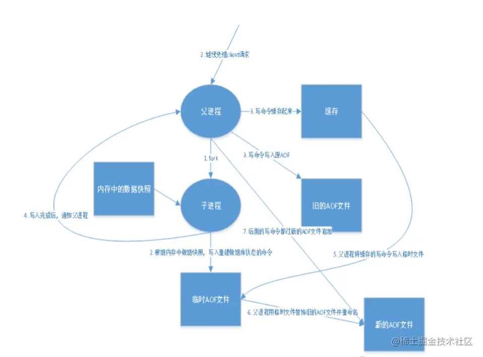
重写规则说明

image-20200503161701432

优缺点

{% note success %}

优点

{% endnote %}

每一次修改都同步,文件的完整会更加好!

每秒同步一次,可能会丢失一秒的数据

从不同步,效率最高的!

{% note danger %} 缺点 {% endnote %}

相对于数据文件来说,aof远远大于 rdb,修复的速度也比 rdb慢!

Aof 运行效率也要比 rdb 慢,所以我们redis默认的配置就是rdb持久化!

扩展

  1. RDB 持久化方式能够在指定的时间间隔内对你的数据进行快照存储

  2. AOF 持久化方式记录每次对服务器写的操作,当服务器重启的时候会重新执行这些命令来恢复原始 的数据,AOF命令以Redis 协议追加保存每次写的操作到文件末尾,Redis还能对AOF文件进行后台重 写,使得AOF文件的体积不至于过大。

  3. 只做缓存,如果你只希望你的数据在服务器运行的时候存在,你也可以不使用任何持久化

  4. 同时开启两种持久化方式 在这种情况下,当redis重启的时候会优先载入AOF文件来恢复原始的数据,因为在通常情况下AOF 文件保存的数据集要比RDB文件保存的数据集要完整。 RDB 的数据不实时,同时使用两者时服务器重启也只会找AOF文件,那要不要只使用AOF呢?作者 建议不要,因为RDB更适合用于备份数据库(AOF在不断变化不好备份),快速重启,而且不会有 AOF可能潜在的Bug,留着作为一个万一的手段。

  5. 性能建议

  • 因为RDB文件只用作后备用途,建议只在Slave上持久化RDB文件,而且只要15分钟备份一次就够 了,只保留 save 900 1 这条规则。
  • 如果Enable AOF ,好处是在最恶劣情况下也只会丢失不超过两秒数据,启动脚本较简单只load自 己的AOF文件就可以了,代价一是带来了持续的IO,二是AOF rewrite 的最后将 rewrite 过程中产 生的新数据写到新文件造成的阻塞几乎是不可避免的。只要硬盘许可,应该尽量减少AOF rewrite 的频率,AOF重写的基础大小默认值64M太小了,可以设到5G以上,默认超过原大小100%大小重 写可以改到适当的数值。
  • 如果不Enable AOF ,仅靠 Master-Slave Repllcation 实现高可用性也可以,能省掉一大笔IO,也 减少了rewrite时带来的系统波动。代价是如果Master/Slave 同时倒掉,会丢失十几分钟的数据, 启动脚本也要比较两个 Master/Slave 中的 RDB文件,载入较新的那个,微博就是这种架构。