【源码分析】XXL-JOB执行器的注册流程

2,198 阅读6分钟

目的:分析xxl-job执行器的注册过程

流程:

  1. 获取执行器中所有被注解(@xxlJjob)修饰的handler
  2. 执行器注册过程
  3. 执行器中任务执行过程

版本:xxl-job 2.3.1

建议:下载xxl-job源码,按流程图debug调试,看堆栈信息并按文章内容理解执行流程

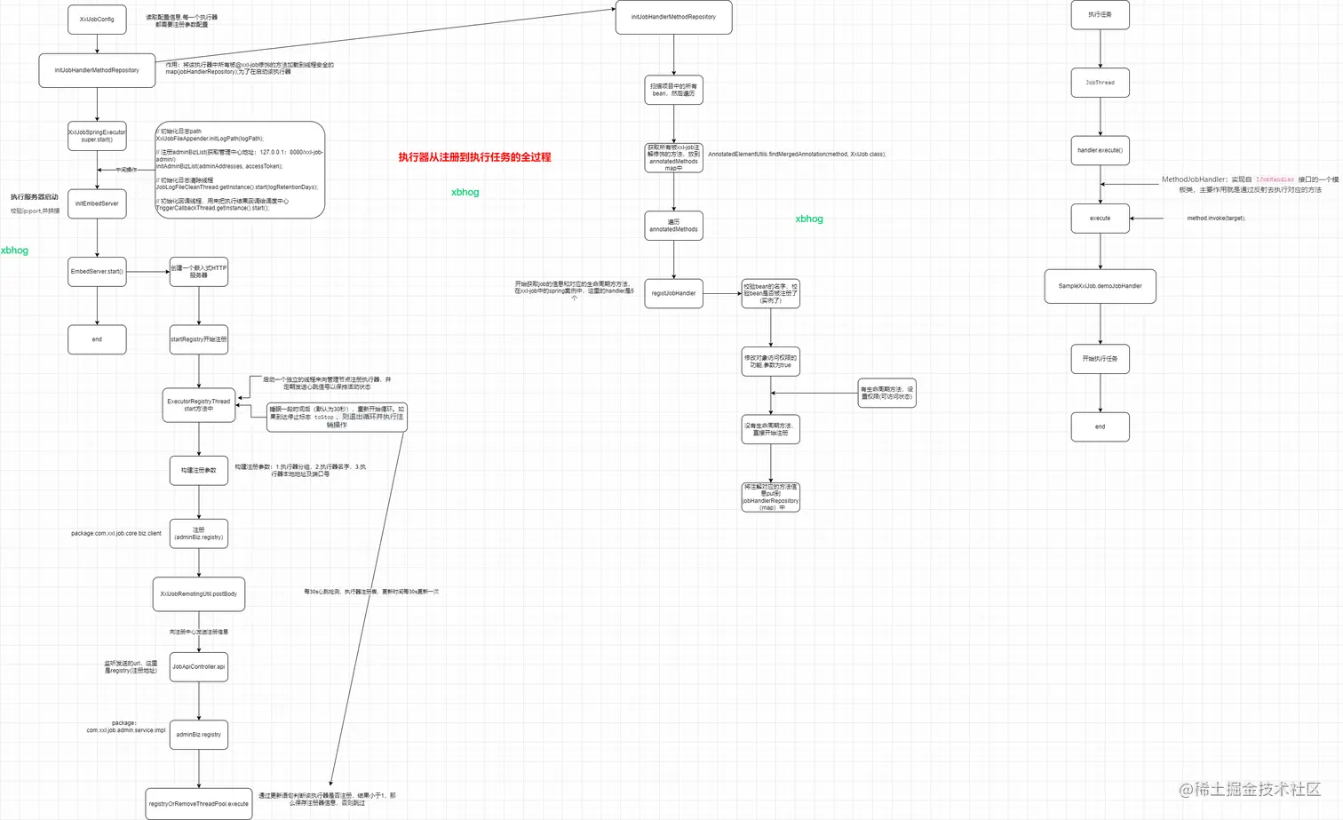
完整流程图:

img

查找Handler任务

部分流程图:

img

首先启动管理台界面(服务XxlJobAdminApplication),然后启动项目中给的执行器实例(SpringBoot);

img

这个方法是扫描项目中使用@xxlJob注解的所有handler方法。接着往下走

private void initJobHandlerMethodRepository(ApplicationContext applicationContext) {
    if (applicationContext == null) {
        return;
    }
    //获取该项目中所有的bean,然后遍历
    String[] beanDefinitionNames = applicationContext.getBeanNamesForType(Object.class, false, true);
    for (String beanDefinitionName : beanDefinitionNames) {
        Object bean = applicationContext.getBean(beanDefinitionName);

        Map<Method, XxlJob> annotatedMethods = null;   // referred to :org.springframework.context.event.EventListenerMethodProcessor.processBean
        try {
            annotatedMethods = MethodIntrospector.selectMethods(bean.getClass(),
                    new MethodIntrospector.MetadataLookup<XxlJob>() {
                        //注意点★
                        @Override
                        public XxlJob inspect(Method method) {
                            return AnnotatedElementUtils.findMergedAnnotation(method, XxlJob.class);
                        }
                    });
        } catch (Throwable ex) {
            logger.error("xxl-job method-jobhandler resolve error for bean[" + beanDefinitionName + "].", ex);
        }
        //没有跳过本次循环继续
        if (annotatedMethods==null || annotatedMethods.isEmpty()) {
            continue;
        }
    	//获取了当前执行器中所有@xxl-job的方法,获取方法以及对应的初始化和销毁方法
        for (Map.Entry<Method, XxlJob> methodXxlJobEntry : annotatedMethods.entrySet()) {
            Method executeMethod = methodXxlJobEntry.getKey();
            XxlJob xxlJob = methodXxlJobEntry.getValue();
            // regist
            registJobHandler(xxlJob, bean, executeMethod);
        }
    }
}

Spring案例执行器中有5个handler:

img

XxlJobExecutor.registJobHandler()中部分源码

String name = xxlJob.value();
//make and simplify the variables since they'll be called several times later
Class<?> clazz = bean.getClass();
String methodName = executeMethod.getName();
if (name.trim().length() == 0) {
    throw new RuntimeException("xxl-job method-jobhandler name invalid, for[" + clazz + "#" + methodName + "] .");
}
if (loadJobHandler(name) != null) {
    throw new RuntimeException("xxl-job jobhandler[" + name + "] naming conflicts.");
}

然后进行遍历注册;开始进行名字判断:

  1. 判断bean名字是否为空
  2. 判断bean是否被注册了(存在了)

loadJobHandler校验方式会去该方法中查找:当bean注册完成后时存放到jobHandlerRepository一个map类型中;

private static ConcurrentMap<String, IJobHandler> jobHandlerRepository = new ConcurrentHashMap<String, IJobHandler>();
public static IJobHandler loadJobHandler(String name){
    return jobHandlerRepository.get(name);
}

executeMethod.setAccessible(true);它实现了修改对象访问权限的功能,参数为true,则表示允许调用方在使用反射时忽略Java语言的访问控制检查.

往后走会判断该注解的生命周期方法(init和destroy)

  1. 未设置生命周期,则直接开始注册
//注意MethodJobHandler,后面会用到
registJobHandler(name, new MethodJobHandler(bean, executeMethod, initMethod, destroyMethod));
//添加执行器名字及对应的hob方法信息(当前类、方法、init和destroy属性)
public static IJobHandler registJobHandler(String name, IJobHandler jobHandler){
    logger.info(">>>>>>>>>>> xxl-job register jobhandler success, name:{}, jobHandler:{}", name, jobHandler);
    return jobHandlerRepository.put(name, jobHandler);
}
  1. 有生命周期,设置init和destroy方法权限
if (xxlJob.init().trim().length() > 0) {
    try {
        initMethod = clazz.getDeclaredMethod(xxlJob.init());
        initMethod.setAccessible(true);
    } catch (NoSuchMethodException e) {
        throw new RuntimeException("xxl-job method-jobhandler initMethod invalid, for[" + clazz + "#" + methodName + "] .");
    }
}
if (xxlJob.destroy().trim().length() > 0) {
    try {
        destroyMethod = clazz.getDeclaredMethod(xxlJob.destroy());
        destroyMethod.setAccessible(true);
    } catch (NoSuchMethodException e) {
        throw new RuntimeException("xxl-job method-jobhandler destroyMethod invalid, for[" + clazz + "#" + methodName + "] .");
    }
}

首先检查@XxlJob注解中的init属性是否存在且不为空。如果存在,则尝试获取该类中名为init的方法,并将其设置为可访问状态,以便后续调用。

同理,代码接下来也检查了@XxlJob注解中的destroy属性是否存在且不为空,如果是,则获取该类中名为destroy的方法,并设置其为可访问状态

在这个过程中,如果某个方法不存在或者无法被访问,则会抛出NoSuchMethodException异常,并且使用throw new RuntimeException将其包装并抛出一个运行时异常。这样做的目的是为了提醒开发人员在任务处理器类中正确地设置init和destroy属性,并确保方法名称与属性值一致。

执行器的注册过程

部分流程图:

img

public void afterSingletonsInstantiated() {

    // init JobHandler Repository
    /*initJobHandlerRepository(applicationContext);*/

    // init JobHandler Repository (for method)
    initJobHandlerMethodRepository(applicationContext);

    // refresh GlueFactory
    GlueFactory.refreshInstance(1);

    // super start
    try {
        super.start();
    } catch (Exception e) {
        throw new RuntimeException(e);
    }
}

在扫描完执行器中所有的任务后,开始进行执行器注册XxlJobSpringExecutor中的super.start() 方法。

在初始化执行服务器启动之前,进行了四种操作,初始化日志、初始化adminBizList地址(可视化管理台地址)、初始化日志清除、初始化回调线程等。

这里需要注意的是第二步初始化地址,在初始化服务器启动的时候需要用到。

private void initEmbedServer(String address, String ip, int port, String appname, String accessToken) throws Exception {

    // fill ip port
    port = port>0?port: NetUtil.findAvailablePort(9999);
    ip = (ip!=null&&ip.trim().length()>0)?ip: IpUtil.getIp();

    // generate address
    if (address==null || address.trim().length()==0) {
        String ip_port_address = IpUtil.getIpPort(ip, port);   // registry-address:default use address to registry , otherwise use ip:port if address is null
        address = "http://{ip_port}/".replace("{ip_port}", ip_port_address);
    }

    // accessToken
    if (accessToken==null || accessToken.trim().length()==0) {
        logger.warn(">>>>>>>>>>> xxl-job accessToken is empty. To ensure system security, please set the accessToken.");
    }

    // start
    embedServer = new EmbedServer();
    embedServer.start(address, port, appname, accessToken);
}

继续到initEmbedServer,开始初始化ip地址和端口等,需要明白的是,这一步的参数获取方式其实是第一步读取**XxlJobConfig****获得的;**进行ip的校验和拼接等操作,开始进行真正的注册。

创建一个**嵌入式的HTTP服务器,**将当前执行器信息(包含应用名称和IP地址端口等)注册到注册中心,注册方式的实现在ExecutorRegistryThread中实现。

校验名字和注册中心,如果注册中心不可用,则等待一段时间后重新尝试连接。

// registry
while (!toStop) {
    try {
        RegistryParam registryParam = new RegistryParam(RegistryConfig.RegistType.EXECUTOR.name(), appname, address);
        for (AdminBiz adminBiz: XxlJobExecutor.getAdminBizList()) {
            try {
                ReturnT<String> registryResult = adminBiz.registry(registryParam);
                if (registryResult!=null && ReturnT.SUCCESS_CODE == registryResult.getCode()) {
                    registryResult = ReturnT.SUCCESS;
                    logger.debug(">>>>>>>>>>> xxl-job registry success, registryParam:{}, registryResult:{}", new Object[]{registryParam, registryResult});
                    break;
                } else {
                    logger.info(">>>>>>>>>>> xxl-job registry fail, registryParam:{}, registryResult:{}", new Object[]{registryParam, registryResult});
                }
            } catch (Exception e) {
                logger.info(">>>>>>>>>>> xxl-job registry error, registryParam:{}", registryParam, e);
            }

        }
    } catch (Exception e) {
        if (!toStop) {
            logger.error(e.getMessage(), e);
        }

    }

    try {
        //心跳检测,默认30s
        if (!toStop) {
            TimeUnit.SECONDS.sleep(RegistryConfig.BEAT_TIMEOUT);
        }
    } catch (InterruptedException e) {
        if (!toStop) {
            logger.warn(">>>>>>>>>>> xxl-job, executor registry thread interrupted, error msg:{}", e.getMessage());
        }
    }
}

开启一个新线程,首先构建注册参数(包含执行器分组、执行器名字、执行器本地地址及端口号),遍历注册中心地址,开始进行执行器注册,注册方式通过发送http的post请求。

@Override
public ReturnT<String> registry(RegistryParam registryParam) {
    return XxlJobRemotingUtil.postBody(addressUrl + "api/registry", accessToken, timeout, registryParam, String.class);
}

debug的过程中,XxlJobRemotingUtil 执行到int statusCode = connection.getResponseCode();才会跳转到JobApiController.api中的注册地址.

// services mapping
if ("callback".equals(uri)) {
    List<HandleCallbackParam> callbackParamList = GsonTool.fromJson(data, List.class, HandleCallbackParam.class);
    return adminBiz.callback(callbackParamList);
} else if ("registry".equals(uri)) {
    RegistryParam registryParam = GsonTool.fromJson(data, RegistryParam.class);
    return adminBiz.registry(registryParam);
} else if ("registryRemove".equals(uri)) {
    RegistryParam registryParam = GsonTool.fromJson(data, RegistryParam.class);
    return adminBiz.registryRemove(registryParam);
} else {
    return new ReturnT<String>(ReturnT.FAIL_CODE, "invalid request, uri-mapping("+ uri +") not found.");
}

最后进入到JobRegistryHelper.registry()方法中完成数据库的入库和更新操作。

通过更新语句判断该执行器是否注册,结果小于1,那么保存注册器信息,并向注册中心发送一个请求,更新当前执行器所属的应用名称、执行器名称和 IP 地址等信息,否则跳过。

public ReturnT<String> registry(RegistryParam registryParam) {
	//.......
    // async execute
    registryOrRemoveThreadPool.execute(new Runnable() {
        @Override
        public void run() {
            //更新注册表信息
            int ret = XxlJobAdminConfig.getAdminConfig().getXxlJobRegistryDao().registryUpdate(registryParam.getRegistryGroup(), registryParam.getRegistryKey(), registryParam.getRegistryValue(), new Date());
            if (ret < 1) {
                //保存执行器注册信息
                XxlJobAdminConfig.getAdminConfig().getXxlJobRegistryDao().registrySave(registryParam.getRegistryGroup(), registryParam.getRegistryKey(), registryParam.getRegistryValue(), new Date());

                // fresh 刷新执行器状态
                freshGroupRegistryInfo(registryParam);
            }
        }
    });

    return ReturnT.SUCCESS;
}

至此执行器的注册流程分析完成。

执行器中的任务执行过程

img

部分流程图:

img

执行器中的任务流程比较简单,如果执行器启动的话,那么每次执行任务是通过JobThread通过Cron 表达式进行操作的。

通过handler.execute()进行执行,是在框架内部通过反射机制调用作业处理器对象 handler 中的 execute() 方法实现的。在这个过程中,handler 对象表示被加载的作业处理器,并且已经调用了init()方法进行初始化。

method.invoke() 方法使用反射机制调用指定对象 target 中的方法 method。在这个方法中,target 表示作业处理器对象,method 表示作业处理器中的 execute() 方法。

通过上述方法,获取到SampleXxlJob.demoJobHandler的任务,然后开始进行任务逻辑操作。