理解CSS | 青训营笔记

125 阅读24分钟

本次课程主要内容

  • 基础知识
  • 布局和定位
  • 层叠上下文
  • 变形, 过渡 , 动画
  • 响应式设计
  • CSS 生态相关

CSS 简要发展历史

CSS,全称为层叠样式表(Cascading Style Sheets),是一种用于描述网页展示效果的语言。它可以定义字体、颜色、布局、边框、背景等方面的样式,使得网页看起来更加美观、规范、易读。

CSS的发展历史可以大致分为以下几个阶段:

  1. 1994年-1996年,CSS的诞生。在Web诞生初期,网页的排版样式是直接写在HTML标签中的,这导致了维护困难、代码冗长的问题。于是,W3C组织开始着手开发CSS规范,并在1996年发布了CSS1标准。

  2. 1998年-2007年,CSS的成熟和普及。随着CSS在网站开发中的应用越来越广泛,W3C不断更新和完善了CSS规范,同时也涌现出了许多优秀的CSS框架和预处理器,如Bootstrap、LESS、SASS等,使得CSS的编写变得更加高效、灵活、可重用。

  3. 2009年至今,CSS3时代的到来。CSS3是CSS规范的最新版本,新增了大量的特性和功能,如动画、渐变、阴影、弹性盒子、网格布局等,使得网页样式的实现更加丰富、灵活、响应式。

总之,CSS从最初的实验性语言到如今的成熟体系,经历了一个漫长而又不断创新的发展过程,为Web设计和开发带来了前所未有的变革。

① 基础知识

1.1 选择器

image.png

1.2 选择器的优先级

内联 > id > class = attribute = pseudo-class > type = pseudo-element

image.png

属性继承

image.png

CSS 中的 值 和单位

image.png

盒子模型

image.png

盒模型例子

image.png

② 布局和定位

2.1 概述

image.png

2.2 块级格式化上下文(block formating context)

块级格式化上下文(Block Formatting Context)是Web页面中的一种CSS渲染模式,它决定了元素如何布局和相互作用。

具体来说,当一个HTML元素形成了BFC时,它会创建一个独立的渲染区域,在这个区域内的元素布局不会影响到外部元素。这也就意味着,同一个BFC区域内的元素会按照一定的规则进行垂直方向的布局,而且它们之间的边距、浮动等属性也会受到特殊的处理。

常见的触发BFC的条件包括:

  1. 根元素
  2. 浮动元素(float属性不为none)
  3. 绝对定位元素(position为absolute或fixed)
  4. display属性值为inline-block、table-cell、table-caption、flex、inline-flex的元素
  5. overflow属性值不为visible的元素

在实际开发中,我们可以利用BFC的特性,来解决一些布局上的难题,如清除浮动、避免margin重叠等问题。同时,BFC还可以提高页面渲染的效率和性能。

image.png

2.3 内联级格式化上下文(Inline Formatting Context)

内联级格式化上下文(Inline Formatting Context)是Web页面中的另一种CSS渲染模式,它定义了内联元素(inline-level boxes)如何排列和相互作用。

具体来说,当一个HTML元素形成了IFC时,它会创建一个独立的渲染区域,其中内联元素会按照一定的规则进行水平方向的布局,同时也会受到特殊的处理,例如可以通过vertical-align属性来控制它们在垂直方向上的对齐方式。

常见触发IFC的条件包括:

  1. 根元素
  2. display属性值为inline、inline-block、inline-table、inline-flex的元素
  3. 设置了text-align、vertical-align、line-height属性的元素
  4. 在块级元素中的文本内容

在实际开发中,我们可以利用IFC的特性,来解决一些布局上的问题,如水平居中、文本垂直居中等。同时,IFC还可以提高页面渲染的效率和性能。因此,在理解和应用BFC的基础上,深入理解IFC同样是很有必要的。

image.png

一些例子

image.png

  1. 单行文字垂直居中
<style>
    .title{
        background: #000;
        color: #fff;
        font-size: 18px;
        line-height: 36px;
      }
</style>
<body>
    <div class="title">我是标题</div>
</body>
  1. icon 和 文字 保持居中垂直
  <style>
        .title{
            background: #000;
            color: #fff;
            font-size: 18px;
            margin-left: 4px;
            vertical-align: middle;
        }
        .image{
            width: 24px;
            height: 24px;
            vertical-align: middle;
        }
    </style>
    
     <div class="warp">
        <div class="title">奥里给</div>
        <img src="图片相对地址"  class="image">
    </div>

2.4 外边距塌陷

image.png

2.5 弹性盒子布局(常用✌️✌️✌️)

可以去看下我这篇文章 详细讲解了flex 布局

FLex布局详解 - 掘金 (juejin.cn)

2.6 Grid 布局

CSS Grid Layout是CSS的一项新特性,它可以帮助我们灵活、高效地构建网页布局。GRID布局简单来说就是基于行和列进行定位而构成自适应的二维网格。

以下是使用Grid布局实现网页布局的基本步骤:

  1. 在父容器中定义grid环境:通过给父元素设置display: grid属性,创建一个grid环境。

  2. 划分行与列:通过grid-template-rows、grid-template-columns属性划分出网格的行与列,并可设置其大小等信息。

  3. 定义子元素位置:通过grid-row、grid-column属性指定每个子元素要占据哪些行与列,或者使用grid-area属性直接为每个子元素指定代表区域。

  4. 调整子元素大小:通过使用grid-row-span、grid-column-span、grid-row-start、grid-row-end、grid-column-start、grid-column-end等属性,对子元素进行跨行或跨列操作、或者调整子元素的尺寸。

  5. 完善样式:对子元素进行样式调整,如添加背景色、边框等,使之更符合设计要求。

学习和使用CSS Grid布局可以优化网页排版布局,增强网页的美观度和交互性。同时,该技术也在不断完善和发展中,为Web开发提供更多的可能性。

image.png

示例 :

image.png

demo代码: CSS部分

 .container {
            display: grid;
            grid-template-rows: repeat(2, 1fr);
            /* 将容器划分为两行,每行占据相等的空间 */
            grid-template-columns: repeat(2, 1fr);
            /* 将容器划分为两列,每列占据相等的空间 */
            gap: 10px;
            /* 设置网格之间的间隔 */
            
            background-color: pink;
        }

        .box1 {
            grid-row: 1 / 2;
            /* 指定该元素跨越第一行到第二行 */
            grid-column: 1 / 2;
            /* 指定该元素跨越第一列到第二列 */
            background-color: #f00;
            /* 设置背景色 */
        }

        .box2 {
            grid-row: 1 / 2;
            /* 指定该元素跨越第一行到第二行 */
            grid-column: 2 / 3;
            /* 指定该元素跨越第二列到第三列 */
            background-color: #0f0;
            /* 设置背景色 */
        }

        .box3 {
            grid-row: 2 / 3;
            /* 指定该元素跨越第二行到第三行 */
            grid-column: 1 / 2;
            /* 指定该元素跨越第一列到第二列 */
            background-color: #00f;
            /* 设置背景色 */
        }

        .box4 {
            grid-row: 2 / 3;
            /* 指定该元素跨越第二行到第三行 */
            grid-column: 2 / 3;
            /* 指定该元素跨越第二列到第三列 */
            background-color: #ff0;
            /* 设置背景色 */
        }

HTML 部分

 <div class="container">
        <div class="box1">Box 1</div>
        <div class="box2">Box 2</div>
        <div class="box3">Box 3</div>
        <div class="box4">Box 4</div>
 </div>

效果图:

image.png

2.7 FLex 布局 和 Grid 布局 对比

image.png

2.8 定位

定位属性作用描述
position: static默认值,元素在正常流中位置不受影响
position: relative相对定位,元素的位置相对于其正常位置进行偏移,但仍保持在正常流中
position: absolute绝对定位,元素的位置相对于最近的非static祖先元素确定,如果不存在,则相对于初始包含块。会从正常流中删除,并不保留原本位置的空白
position: fixed固定定位,元素的位置相对于viewport(浏览器窗口)进行偏移,不随滚动条滚动,会从正常流中删除,并不占据空间
position: sticky粘性定位,元素在跨越特定阈值前为相对定位,之后为固定定位

image.png

③ 层叠上下文(CSS Stacking Context)

3.1 概念

CSS层叠上下文(CSS Stacking Context)是CSS rendering的一个重要概念,它定义了元素如何根据z-index属性进行层次叠加。

具体来说,每个层叠上下文由一组HTML元素和它们的子元素构成,并且这些元素按照一定的规则垂直地贴合在一起形成平面。在这个平面中,每个层叠上下文都有自己的层级关系,即z轴方向的顺序。

在同一个层叠上下文中,具有较高z-index值的元素会被放置在具有较低z-index值的元素上方;而在不同层叠上下文中,其z-index值的比较就不仅仅局限于自身了,如以下几种情况:

  1. 层叠上下文父元素的背景色:当两个层叠上下文相互重叠时,如果父元素的背景色与子元素不同,则背景色优先于 z-index 判断。
  2. 层叠上下文的层级分离: 在不同层叠上下文之间,即使后者的位置在前者之下,元素的层级也可能反转,也就是说放在前面的元素可能被遮挡。
  3. 根据文档流的顺序:在相同层叠上下文中,后面出现的元素会覆盖在前面出现的元素之上。

image.png

3.2 形成层叠上下文的条件

形成层叠上下文的条件包括:

  1. 根元素即HTML元素
  2. position属性值为absolute、relative、fixed、sticky的元素
  3. display属性值为flex、inline-flex、grid、inline-grid的元素
  4. opacity属性值不为1的元素
  5. transform属性值不为none的元素
  6. mix-blend-mode属性值不为normal的元素
  7. filter属性值不为none的元素
  8. z-index属性值为除auto以外的数字的元素
  9. isolation属性值为isolate的元素
  10. -webkit-overflow-scrolling属性值为touch的元素

当一个元素形成了层叠上下文时,它就具有了一定的独立性和优先级,其子孙元素会在该元素内部形成自己的层叠关系,并且不会影响到其他元素。同时,该元素也可以通过z-index属性与其他元素进行相对位置调整。

image.png

3.3 编写z-index 的建议

image.png

④ 变形 过渡 动画

过渡

属性值

CSS 中提供了 5 个有关过渡的属性,如下所示:

属性名属性解释
transition-property设置元素中参与过渡的属性
transition-duration设置元素过渡的持续时间
transition-timing-function设置元素过渡的动画类型
transition-delay设置过渡效果延迟的时间,默认为 0
transition简写属性,用于同时设置上面的四个过渡属性。

要成功实现过渡效果,必须定义以下两项内容:

  • 元素中参数与过渡效果的属性;
  • 过渡效果持续的时间。
 提示:过渡效果通常会在鼠标悬停在元素上时发生,如果未设置过渡持续的时间,则过渡效果不会生效,因为过渡时间的默认值为 0
 提示:过渡效果通常会在鼠标悬停在元素上时发生,如果未设置过渡持续的时间,则过渡效果不会生效,因为过渡时间的默认值为 0。
 提示:过渡效果通常会在鼠标悬停在元素上时发生,如果未设置过渡持续的时间,则过渡效果不会生效,因为过渡时间的默认值为 0。

1. transition-property

1.1语法:

| transition-property: none || all || property | | ---------------------------------------------------- |

1.2属性值介绍
  • none:表示没有属性参与过渡效果;
  • all:表示所有属性都参与过渡效果;
  • property:定义应用过渡效果的 CSS 属性名称列表,多个属性名称之间使用逗号,进行分隔。

2. transition-duration

2.1语法

transition-duration 属性用来设置过渡需要花费的时间(单位为秒或者毫秒),语法格式如下:

transition-duration: time;
2.2属性值介绍

其中,time 为完成过渡效果需要花费的时间(单位为秒或毫秒),默认值为 0,意味着不会有效果。

如果有多个参与过渡的属性,也可以依次为这些属性设置过渡需要的时间,多个属性之间使用逗号进行分隔,例如transition-duration: 1s, 2s, 3s;。除此之外,也可以使用一个时间来为所有参与过渡的属性设置过渡所需的时间。示例代码如下:

3. transition-timing-function

transition-timing-function 属性用来设置过渡动画的类型,属性的可选值如下:

描述
linear以始终相同的速度完成整个过渡过程,等同于 cubic-bezier(0,0,1,1)
ease以慢速开始,然后变快,然后慢速结束的顺序来完成过渡过程,等同于 cubic-bezier(0.25,0.1,0.25,1)
ease-in以慢速开始过渡的过程,等同于 cubic-bezier(0.42,0,1,1)
ease-out以慢速结束过渡的过程,等同于 cubic-bezier(0,0,0.58,1)
ease-in-out以慢速开始,并以慢速结束的过渡效果,等同于 cubic-bezier(0.42,0,0.58,1)
cubic-bezier(n, n, n, n)使用 cubic-bezier() 函数来定义自己的值,每个参数的取值范围在 0 到 1 之间

4. transition-delay

4.1语法

transition-delay 属性用来设置过渡效果何时开始,属性的语法格式如下:

transition-delay: time;
4.1属性值介绍

其中,参数 time 用来设置在过渡效果开始之前需要等待的时间,单位为秒或毫秒。

5. transition

5.1语法

transition 属性是上面四个属性的简写形式,通过该属性可以同时设置上面的四个属性,属性的语法格式如下:

transition: transition-property transition-duration transition-timing-function transition-delay;

transition 属性中,transition-property 和 transition-duration 为必填参数,transition-timing-function 和 transition-delay 为选填参数,如非必要可以省略不写。另外,通过 transition 属性也可以设置多组过渡效果,每组之间使用逗号进行分隔,

示例代码如下:

 /*1.元素中参与过渡的属性 2.元素过渡的所需时间 3.元素过渡的动画模式 4. 延时执行的时长 */
 transition: all 2s ease-in 3s;

动画

1.@keyframes 规则

要创建 CSS 动画,您首先需要了解 @keyframes 规则,@keyframes 规则用来定义动画各个阶段的属性值,类似于 flash 动画中的关键帧,语法格式如下:

 @keyframes animationName {
     /* 1.from:定义动画的开头,相当于 0%; */
     from {
         /* 2.properties:不同的样式属性名称,例如 color、left、width 等等。 */
         properties: value;
     }
     /* 3.percentage:定义动画的各个阶段,为百分比值,可以添加多个;  */
     percentage {
         properties: value;
     }
     /* 4.to:定义动画的结尾,相当于 100%;*/
     to {
         properties: value;
     }
 }
 // 或者
 /* animationName :表示动画的名称 */
 @keyframes animationName {
     0% {
         properties: value;
     }
     percentage {
         properties: value;
     }
     100% {
         properties: value;
     }
 }

语法说明如下:

  • animationName:表示动画的名称;
  • from:定义动画的开头,相当于 0%;
  • percentage:定义动画的各个阶段,为百分比值,可以添加多个;
  • to:定义动画的结尾,相当于 100%;
  • properties:不同的样式属性名称,例如 color、left、width 等等。

2.CSS 中的动画属性

  • animation-name:设置需要绑定到元素的动画名称;
  • animation-duration:设置完成动画所需要花费的时间,单位为秒或毫秒,默认为 0;
  • animation-timing-function:设置动画的速度曲线,默认为 ease;
  • animation-fill-mode:设置当动画不播放时(动画播放完或延迟播放时)的状态;
  • animation-delay:设置动画开始之前的延迟时间,默认为 0;
  • animation-iteration-count:设置动画被播放的次数,默认为 1;
  • animation-direction:设置是否在下一周期逆向播放动画,默认为 normal;
  • animation-play-state:设置动画是正在运行还是暂停,默认是 running;
  • animation:所有动画属性的简写属性。

animation-name

animation-name 属性用来将动画绑定到指定的 HTML 元素,属性的可选值如下:

描述
keyframename要绑定到 HTML 元素的动画名称,可以同时绑定多个动画,动画名称之间使用逗号进行分隔
none表示无动画效果

代码如下:

 <!DOCTYPE html>
 <html>
 <head>
     <style>
         @keyframes ball {
             0% { top: 0px; left: 0px;}
             25% { top: 0px; left: 350px;}
             50% { top: 200px; left: 350px;}
             75% { top: 200px; left: 0px;}
             100% { top: 0px; left: 0px;} 
         }
         div {
             width: 100px;
             height: 100px;
             border-radius: 50%;
             border: 3px solid black;
             position: relative;
             animation-name: ball;
         }
     </style>
 </head>
 <body>
     <div></div>
 </body>
 </html>

animation-duration

animation-duration 属性用来设置动画完成一个周期所需要花费的时间,单位为秒或者毫秒。

  animation-duration: 2s;
提示:动画若想成功播放,必须要定义 animation-name 和 animation-duration 属性。

animation-timing-function

animation-timing-function 属性用来设置动画播放的速度曲线,通过速度曲线的设置可以使动画播放的更为平滑。animation-timing-function 属性的可选值如下表所示:

描述
linear动画从开始到结束的速度都是相同的
ease默认值,动画从低速开始,然后加快,在结束前变慢
ease - in动画从低速开始
ease - out动画以低速结束
ease - in - out动画从低速开始,并且以低速结束
cubic-bezier(n, n, n, n)使用 cubic-bezier() 函数来定义动画的播放速度,参数的取值范围为 0 到 1 之间的数值

代码:

 <!DOCTYPE html>
 <html>
 <head>
     <style>
         @keyframes ball {
             0% {left: 0px;}
             50% {left: 350px;}
             100% {left: 0px;}
         }
         div {
             width: 100px;
             height: 100px;
             border-radius: 50%;
             border: 3px solid black;
             text-align: center;
             line-height: 100px;
             position: relative;
             animation-name: ball;
             animation-duration: 2s;
         }
         .one {
             animation-timing-function: ease;
         }
         .two {
             animation-timing-function: ease-in;
         }
         .three {
             animation-timing-function: ease-out;
         }
         .four {
             animation-timing-function: ease-in-out;
         }
     </style>
 </head>
 <body>
     <div class="one">ease</div>
     <div class="two">ease-in</div>
     <div class="three">ease-out</div>
     <div class="four">ease-in-out</div>
 </body>
 </html>

图: animation-timing-function 属性演示

animation-fill-mode

animation-fill-mode 属性用来设置当动画不播放时(开始播放之前或播放结束之后)动画的状态(样式),属性的可选值如下:

描述
none不改变动画的默认行为
forwards当动画播放完成后,保持动画最后一个关键帧中的样式
backwards在animation-delay 所指定的时间段内,应用动画第一个关键帧中的样式
both同时遵循 forwards 和 backwards 的规则

animation-delay

animation-delay 属性用来定义动画开始播放前的延迟时间,单位为秒或者毫秒,属性的语法格式如下:

animation-delay: time;

其中参数 time 就是动画播放前的延迟时间,参数 time 既可以为正值也可以为负值。参数值为正时,表示延迟指定时间开始播放;参数为负时,表示跳过指定时间,并立即播放动画。

         .one {
             position: absolute;
             top: 0;
             left: 0;
             width: 100px;
             height: 100px;
             border-radius: 50%;
             background-color: rgb(75, 251, 239);
             animation: one 3s ease-in-out infinite;
             animation-delay: 3s;
         }
         .two {
             position: absolute;
             top: 150px;
             left: 150px;
             width: 100px;
             height: 100px;
             border-radius: 50%;
             background-color: rgb(1, 84, 123);
             animation: one 3s ease-in-out infinite;
             animation-delay: -3s;
         }
         @keyframes one {
             0% {
                 left: 0px;
             }
 ​
             50% {
                 left: 350px;
             }
 ​
             100% {
                 left: 0px;
             }
         }

animation-iteration-count

animation-iteration-count 属性用来定义动画播放的次数,属性的可选值如下:

描述
n使用具体数值定义动画播放的次数,默认值为 1
infinite表示动画无限次播放

代码展示:

     <div class="one">1</div>
     <div class="two">infinite</div>
    @keyframes box {
             0% {
                 transform: rotate(0);
             }
 ​
             50% {
                 transform: rotate(0.5turn);
             }
 ​
             100% {
                 transform: rotate(1turn);
             }
         }
         div {
             width: 100px;
             height: 100px;
             float: left;
             border: 3px solid black;
             text-align: center;
             line-height: 100px;
             position: relative;
             animation-name: box;
             animation-duration: 2s;
         }
 ​
         .one {
             animation-iteration-count: 1;
         }
 ​
         .two {
             margin-left: 50px;
             animation-iteration-count: infinite;
         }

animation-direction

animation-direction 属性用来设置是否轮流反向播放动画,属性的可选值如下:

描述
normal以正常的方式播放动画
reverse以相反的方向播放动画
alternate播放动画时,奇数次(1、3、5 等)正常播放,偶数次(2、4、6 等)反向播放
alternate-reverse播放动画时,奇数次(1、3、5 等)反向播放,偶数次(2、4、6 等)正常播放

animation-play-state

animation-play-state 属性用来设置动画是播放还是暂停,属性的可选值如下:

描述
paused暂停动画的播放
running正常播放动画

animation

animation 属性是 animation-name、animation-duration、animation-timing-function、animation-delay、animation-iteration-count、animation-direction、animation-fill-mode、animation-play-state 几个属性的简写形式,通过 animation 属性可以同时定义上述的多个属性,语法格式如下:

 animation: 
 animation-name              /* 动画的名称 */
 animation-duration          /* 动画执行的时长*/
 animation-timing-function   /* 动画执行的模式*/
 animation-delay             /* 延时动画执行*/
 animation-iteration-count   /* 动画执行的周期数*/
 animation-direction         /* 是否轮流反向播放动画 */
 animation-fill-mode         /* 动画暂停时(播放前,播放后)的样式*/
 animation-play-state        /* 设置动画是播放还是暂停*/

性能相关

image.png

动画性能相关深入了解

硬件加速详解

⑤ 响应设计

5.1 响应式设计推荐遵循的原则

image.png

5.2 媒体查询的使用

CSS 媒体查询是一种可以根据设备类型或屏幕尺寸等特征,为不同的设备或尺寸定义不同的规则和样式表的技术。它允许我们为不同的设备提供定制化的布局,以更好地适应不同的设备和屏幕尺寸。在响应式设计中使用媒体查询非常普遍。

下面是一个基本的 CSS 媒体查询示例:

/* 当浏览器宽度小于 768px 时应用这些样式 */
@media screen and (max-width: 768px) {
  body {
    font-size: 16px;
    background-color: #f1f1f1;
  }
}

/* 当浏览器宽度大于等于 768px 时应用这些样式 */
@media screen and (min-width: 768px) {
  body {
    font-size: 18px;
    background-color: #fff;
  }
}

上面的代码演示了如何在 CSS 中使用媒体查询。当浏览器宽度小于 768px 时,第一个媒体查询将应用规则集中的样式,而当浏览器宽度大于或等于 768px 时,第二个媒体查询将应用规则集中的样式。注意到每个媒体查询都包含一个媒介类型 "screen" 和一个条件表达式,条件表达式指定了媒体查询应用的范围。

除了浏览器宽度,还可以使用其他常见的媒体特征,如高度、设备方向和分辨率等,以适配不同的设备和屏幕。这些媒体特征可以在 CSS 规范中找到,并可以结合使用来实现更复杂的布局适配。

image.png

5.3 设备像素,参考像素 移动设备视口

5.3.1 设备像素

image.png

5.3.2 DPI && PPI

image.png

5.4 css3 像素

image.png

5.5 css常用单位

当开发网页时,CSS单位是一项非常重要的知识。下面是一些常见的CSS单位及其解释:

单位名称含义
px(像素)一个基本的屏幕上的点,通常用于定义元素的具体大小。
em相对大小,相对于父元素的字号大小而言。如:font-size: 1.2em; 表示当前元素字号是父亲的1.2倍。
rem相对大小,与根元素(即 html)的字号大小有关。这个单位不受浏览器 font-size 调节的影响,因此是线性的。
%(百分比)相对于父元素的宽度/高度而言,可以用于设置元素的宽度、高度、内边距、外边距等。
vw/vh视口宽度单位(Viewport Width / Viewport Height),视口指窗口显示内容区域的大小。vw表示视口宽度的1/100,vh表示视口高度的1/100。
pt(磅)印刷单位,1pt=1/72英寸;用于打印样式表中。
mm/cm/in计量单位,毫米/厘米/英寸,用于打印样式表中。

⑥ CSS 生态相关

语言增强 : 预处理器 后处理器

工程架构: css模块化, css-in-js , Atomic Css

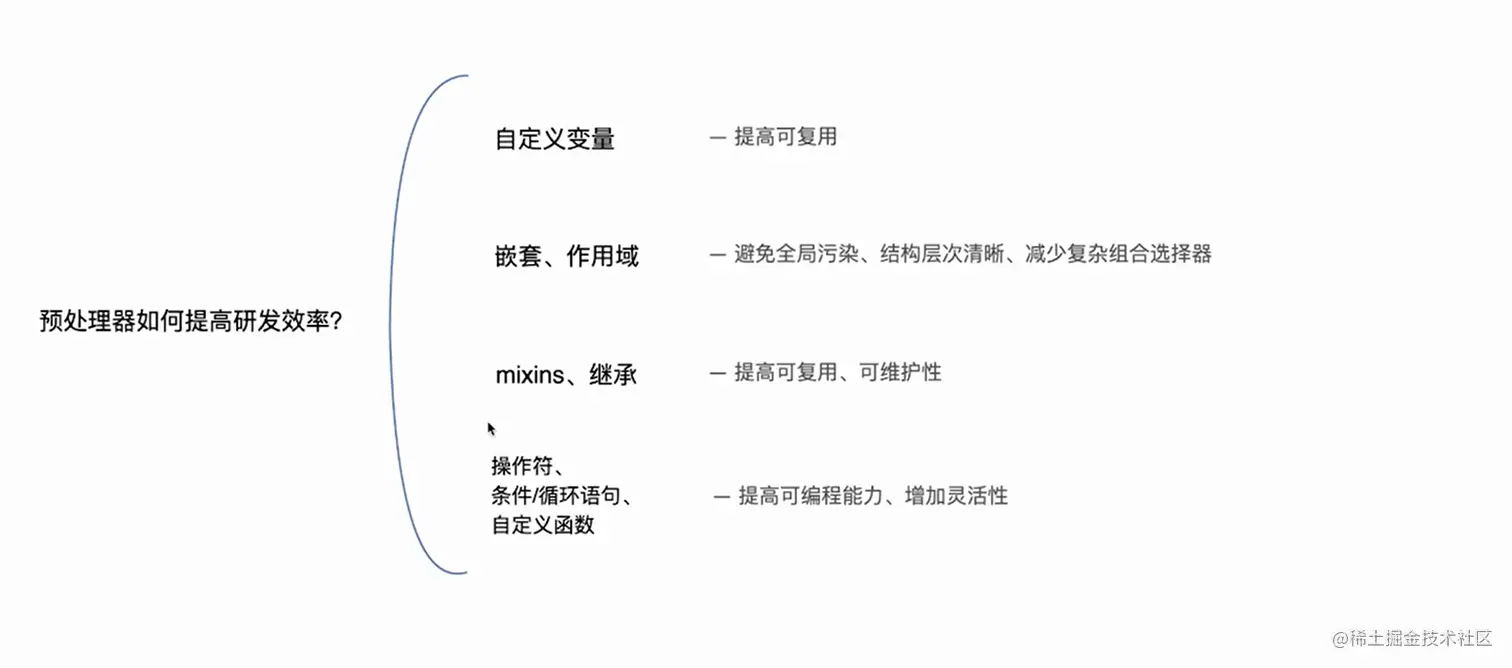
6.1 预处理器

image.png

image.png

image.png

6.2 后处理器- PostCSS

PostCSS是一个用JavaScript编写的工具,它可以在CSS代码被浏览器解析之前对其进行转换和处理。PostCSS可以扩展CSS语言,使其更加强大、灵活、易于维护。

PostCSS的工作机制主要由以下三个步骤组成:

  1. 将CSS代码解析为一个抽象语法树(Abstract Syntax Tree,AST)。

  2. 在这个AST中执行各种插件进行相应的转换或者处理工作。这些插件可以改变CSS规则或者生成新的CSS规则。

  3. 将处理完毕的CSS代码重新生成成普通的CSS文件,可以是通过压缩、格式化等方式。

PostCSS与其他CSS预处理器如Sass和Less的不同之处在于,PostCSS不需要创建自己的语言或者语法,而是可以直接使用CSS原生的语法和属性。同时,PostCSS的插件也具有高度的可复用性,因为它们只需要操作AST而非独立的样式表。

总体来说,PostCSS的工作机制可以让开发者更加方便地实现各种高级的CSS功能和效果,并且它还可以根据实际需求来选择使用不同的插件,自由度很高。

image.png

image.png

6.3 工程架构

6.3.1 CSS 模块化

CSS模块化是一种CSS代码组织的方式,旨在解决CSS全局作用域、重复代码等问题。模块化使得CSS代码更加易于维护,增强了代码的可读性和可扩展性。

常见的CSS模块化方案包括以下几种:

  1. BEM(Block Element Modifier):BEM是一种基于命名约定的CSS模块化方案,它将CSS代码划分为独立的块(block)、元素(element)和修饰符(modifier),并使用特定的命名规则来表达它们之间的关系。通过这种方式,可以避免不必要的命名冲突和选择器嵌套。

  2. SMACSS(Scalable and Modular Architecture for CSS):SMACSS提倡将CSS代码分为五个不同的类别,即基础(base)、布局(layout)、模块(module)、状态(state)和主题(theme),并使用相应的命名约定和规则组织CSS代码。这种方式使得CSS代码更具灵活性和可扩展性,并且易于维护。

  3. OOCSS(Object-Oriented CSS):OOCSS将CSS视为对象,尽量避免复杂的选择器嵌套和重复的代码。它利用类似面向对象编程的方法,把样式定义为可重用的独立对象,从而减少代码的冗余和维护成本。

  4. CSS模块:CSS模块是一种浏览器原生支持的模块化方案,它将CSS代码封装在单独的模块中,并使用@import指令引入。这样可以避免全局作用域和命名冲突,并提高CSS代码的可重用性和可维护性。

总之,CSS模块化是一种提高CSS代码质量和可维护性的有效方法,适合于大型项目和多人协作的开发环境。

image.png

6.3.2 CSS in JS

CSS in JS是一种利用JavaScript代码定义CSS样式的技术,而不是将样式定义在单独的CSS文件中。这种方法允许开发人员编写可重用的UI组件并具有封装样式和行为的特点,可以帮助减少类名冲突并提高大型代码库的可维护性。

有多个流行的库和框架支持CSS in JS,例如styled-components、emotion和glamorous。这些工具提供了在JavaScript代码中使用熟悉的CSS语法定义样式的机制,并且还提供诸如主题、基于props或state的动态样式等功能以及服务器端渲染等功能。

虽然CSS in JS具有一些优点,但也有批评者认为它可能会引入性能问题并使调试变得更加困难。与任何架构决策一样,在决定是否在特定项目中使用CSS in JS之前,应仔细考虑其利弊。

image.png

image.png

image.png

6.3.4 原子化 CSS

原子化CSS是一种CSS编写方式,旨在通过使用单个CSS属性的小类(即“原子”)来构建样式,使得样式表更加可复用和易于维护。这些小类通常包含了单一的样式规则,并根据需要进行组合。

相对于传统的CSS编写方式,即将样式按照元素和类名进行组织,原子化CSS更加精细和模块化。由于样式规则被拆分为单个原子,它们可以更加灵活地应用于不同的元素和组件中,从而减少代码冗余并提高可重用性。此外,由于原子化CSS的每个类都具有特定的含义,因此也增强了代码的可读性。

原子化CSS通常与CSS预处理器如Less、Stylus等结合使用,以便能够更容易地生成CSS类。另外,在React等JavaScript库中使用JSS(JavaScript Style Sheets)或Emotion等CSS in JS技术也可以实现类似的效果。不过,使用原子化CSS也可能会带来一些不利因素,例如类名冲突问题和难以覆盖一些较复杂的样式需求。

6.3.5 Tailwind

Tailwind CSS 是一个功能类优先的 CSS 框架,它集成了诸如 flexpt-4text-center 和 rotate-90 这样的的类,它们能直接在脚本标记语言中组合起来,构建出任何设计

中文文档 - Tailwind CSS 中文文档 image.png

image.png

image.png

课程总结

image.png