HTTP(26):HTTPS的优化

235 阅读9分钟

HTTPS 连接大致上分为两个部分,第一个是建立连接时的非对称加密握手,第二个是握手后的对称加密报文传输

由于目前流行的 AES、ChaCha20 性能都很好,还有硬件优化,报文传输的性能损耗小到几乎可以忽略不计了。所以,通常所说的“HTTPS 连接慢”指的就是刚开始建立连接的那段时间。

TCP 建连后,正式数据传输前,HTTPS 比 HTTP 增加了一个 TLS 握手的步骤,这个步骤最长可以花费两个RTT。而且在握手消息的网络耗时之外,还会有其他的一些“隐形”消耗,比如:

  • 产生用于密钥交换的临时公私钥对(ECDHE);
  • 验证证书时访问 CA 获取 CRL 或者 OCSP;
  • 非对称加密解密处理“Pre-Master”。

在最差的情况下,即不做任何优化,HTTPS 建立连接可能会比 HTTP 慢上几百毫秒甚至几秒,这其中既有网络耗时,也有计算耗时。

不过刚才说的情况早就是“过去时”了,现在已经有了很多行之有效的 HTTPS 优化手段,运用得好可以把连接的额外耗时降低到几十毫秒甚至是“零”。

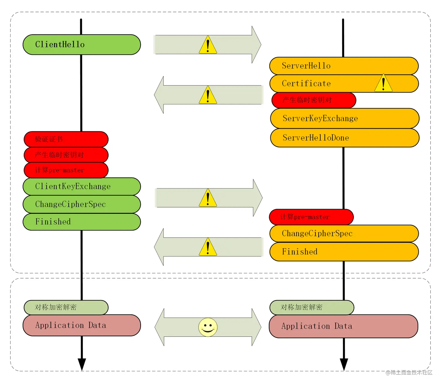
下图把 TLS 握手过程中影响性能的部分都标记了出来,对照着它就可以“有的放矢”地来优化 HTTPS。

image.png

硬件优化

在计算机世界里的“优化”可以分成“硬件优化”和“软件优化”两种方式,先来看看有哪些硬件的手段。

  1. 更快的 CPU,最好还内建 AES 优化,这样即可以加速握手,也可以加速传输。
  2. SSL 加速卡”,加解密时调用它的 API,让专门的硬件来做非对称加解密,分担 CPU 的计算压力。 不过“SSL 加速卡”也有一些缺点,比如升级慢、支持算法有限,不能灵活定制解决方案等。
  3. SSL 加速服务器”,用专门的服务器集群来彻底“卸载”TLS 握手时的加密解密计算,性能自然要比单纯的“加速卡”要强大的多。

软件优化

硬件优化中除了 CPU,其他的通常不是靠简单花钱就能买到的,还要有一些开发适配工作,有一定的实施难度。比如,“加速服务器”中关键的一点是通信必须是“异步”的,不能阻塞应用服务器,否则加速就没有意义了。

所以,软件优化的方式相对来说更可行一些,性价比高,能够“少花钱,多办事”。

软件方面的优化还可以再分成两部分:一个是软件升级,一个是协议优化

软件升级就是把现在使用的软件升级到最新版本,比如把 Linux 内核由 2.x 升级到 4.x,把 Nginx 由 1.6 升级到 1.16。

由于软件更新版本时都会做性能优化、修复错误,只要运维能够主动配合,这种软件优化是最容易做的,也是最容易达成优化效果的。

但对于很多大中型公司来说,硬件升级或软件升级都是个棘手的问题,有成千上万台各种型号的机器遍布各个机房,逐一升级不仅需要大量人手,而且有较高的风险,可能会影响正常的线上服务。

所以,在软硬件升级都不可行的情况下,我们最常用的优化方式就是在现有的环境下挖掘协议自身的潜力。

协议优化

从刚才的 TLS 握手图中你可以看到影响性能的一些环节,协议优化就要从这些方面着手,先来看看核心的密钥交换过程。

应当尽量采用 TLS1.3,它大幅度简化了握手的过程,完全握手只要 1-RTT,而且更加安全。

如果暂时不能升级到 1.3,只能用 1.2,那么握手时使用的密钥交换协议应当尽量选用椭圆曲线的 ECDHE 算法。它不仅运算速度快,安全性高,还支持“False Start”,能够把握手的消息往返由 2-RTT 减少到 1-RTT,达到与 TLS1.3 类似的效果。

另外,椭圆曲线也要选择高性能的曲线,最好是 x25519,次优选择是 P-256。对称加密算法方面,也可以选用“AES_128_GCM”,它能比“AES_256_GCM”略快一点点。

证书优化

除了密钥交换,握手过程中的证书验证也是一个比较耗时的操作,服务器需要把自己的证书链全发给客户端,客户端接收后再逐一验证。

有两个优化点,一个是证书传输,一个是证书验证

服务器的证书可以选择椭圆曲线(ECDSA)证书而不是 RSA 证书,因为 224 位的 ECC 相当于 2048 位的 RSA,所以椭圆曲线证书的“个头”要比 RSA 小很多,既能够节约带宽也能减少客户端的运算量。

客户端的证书验证是个很复杂的操作,除了要公钥解密验证多个证书签名外,因为证书还有可能会被撤销失效,客户端有时还会再去访问 CA,下载 CRL 或者 OCSP 数据,这又会产生 DNS 查询、建立连接、收发数据等一系列网络通信,增加好几个 RTT。

CRL(证书吊销列表)由 CA 定期发布,里面是所有被撤销信任的证书序号,查询这个列表就可以知道证书是否有效。

但 CRL 因为是“定期”发布,就有“时间窗口”的安全隐患,而且随着吊销证书的增多,列表会越来越大,一个 CRL 经常会上 MB。想象一下,每次需要预先下载几 M 的“无用数据”才能连接网站,实用性实在是太低了。

所以,现在 CRL 基本上不用了,取而代之的是 OCSP(在线证书状态协议),向 CA 发送查询请求,让 CA 返回证书的有效状态。

但 OCSP 也要多出一次网络请求的消耗,而且还依赖于 CA 服务器,如果 CA 服务器很忙,那响应延迟也是等不起的。

于是又出来了一个“补丁”,叫“OCSP Stapling”(OCSP 装订),它可以让服务器预先访问 CA 获取 OCSP 响应,然后在握手时随着证书一起发给客户端,免去了客户端连接 CA 服务器查询的时间。

会话复用

到这里,我们已经讨论了四种 HTTPS 优化手段(硬件优化、软件优化、协议优化、证书优化),那么,还有没有其他更好的方式呢?

我们再回想一下 HTTPS 建立连接的过程:先是 TCP 三次握手,然后是 TLS 一次握手。这后一次握手的重点是算出主密钥“Master Secret”,而主密钥每次连接都要重新计算,未免有点太浪费了,如果能够把“辛辛苦苦”算出来的主密钥缓存一下“重用”,不就可以免去了握手和计算的成本了吗?

这种做法就叫“会话复用”,和 HTTP Cache 一样,也是提高 HTTPS 性能的“大杀器”,被浏览器和服务器广泛应用。

会话复用分两种,第一种叫“Session ID”,就是客户端和服务器首次连接后各自保存一个会话的 ID 号,内存里存储主密钥和其他相关的信息。当客户端再次连接时发一个 ID 过来,服务器就在内存里找,找到就直接用主密钥恢复会话状态,跳过证书验证和密钥交换,只用一个消息往返就可以建立安全通信。

image.png

会话票证

“Session ID”是最早出现的会话复用技术,也是应用最广的,但它也有缺点,服务器必须保存每一个客户端的会话数据,对于拥有百万、千万级别用户的网站来说存储量就成了大问题,加重了服务器的负担。

于是,又出现了第二种“Session Ticket”方案。

它有点类似 HTTP 的 Cookie,存储的责任由服务器转移到了客户端,服务器加密会话信息,用“New Session Ticket”消息发给客户端,让客户端保存。

重连的时候,客户端使用扩展“session_ticket”发送“Ticket”而不是“Session ID”,服务器解密后验证有效期,就可以恢复会话,开始加密通信。

不过“Session Ticket”方案需要使用一个固定的密钥文件(ticket_key)来加密 Ticket,为了防止密钥被破解,保证“前向安全”,密钥文件需要定期轮换,比如设置为一小时或者一天。

预共享密钥

“False Start”“Session ID”“Session Ticket”等方式只能实现 1-RTT,而 TLS1.3 更进一步实现了“0-RTT”,原理和“Session Ticket”差不多,但在发送 Ticket 的同时会带上应用数据(Early Data),免去了 1.2 里的服务器确认步骤,这种方式叫“Pre-shared Key”,简称为“PSK”。

image.png

但“PSK”也不是完美的,它为了追求效率而牺牲了一点安全性,容易受到“重放攻击”的威胁。黑客可以截获“PSK”的数据,像复读机那样反复向服务器发送。

解决的办法是只允许安全的 GET/HEAD 方法,在消息里加入时间戳、“nonce”验证,或者“一次性票证”限制重放。

小结

  1. 可以有多种硬件和软件手段减少网络耗时和计算耗时,让 HTTPS 变得和 HTTP 一样快,最可行的是软件优化;
  2. 应当尽量使用 ECDHE 椭圆曲线密码套件,节约带宽和计算量,还能实现“False Start”;
  3. 服务器端应当开启“OCSP Stapling”功能,避免客户端访问 CA 去验证证书;
  4. 会话复用的效果类似 Cache,前提是客户端必须之前成功建立连接,后面就可以用“Session ID”“Session Ticket”等凭据跳过密钥交换、证书验证等步骤,直接开始加密通信。