day105 2. 两数相加(Java)

111 阅读2分钟

题目来源: 2. 两数相加

题目描述:

  • 描述: 给你两个 非空 的链表,表示两个非负的整数。它们每位数字都是按照 逆序 的方式存储的,并且每个节点只能存储 一位 数字。 请你将两个数相加,并以相同形式返回一个表示和的链表。 你可以假设除了数字 0 之外,这两个数都不会以 0 开头。
  • 示例:

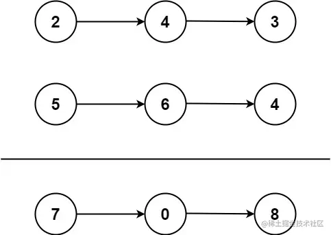
addtwonumber1.jpg

示例1:
输入:l1 = [2,4,3], l2 = [5,6,4]
输出:[7,0,8]
  • 解释:342 + 465 = 807.
示例2:
输入:l1 = [0], l2 = [0]
输出:[0]
示例3:
输入:l1 = [9,9,9,9,9,9,9], l2 = [9,9,9,9]
输出:[8,9,9,9,0,0,0,1]

思路

思路1 由于输入的两个链表都是逆序存储数字的位数的,因此两个链表中同一位置的数字可以直接相加。

我们同时遍历两个链表,逐位计算它们的和,并与当前位置的进位值相加。具体而言,如果当前两个链表处相应位置的数字为n1,n2,进位值为carry,则它们的和为n1+n2+carry;其中,答案链表处相应位置的数字为(n1+n2+carry)mod10,而新的进位值为⌊(n1+n2+carry)/10⌋。 如果两个链表的长度不同,则可以认为长度短的链表的后面有若干个0 。

此外,如果链表遍历结束后,有carry>0,还需要在答案链表的后面附加一个节点,节点的值为carry。

具体实现1

class Solution {
    public ListNode addTwoNumbers(ListNode l1, ListNode l2) {
        ListNode head = null, tail = null;
        int carry = 0;
        while (l1 != null || l2 != null) {
            int n1 = l1 != null ? l1.val : 0;
            int n2 = l2 != null ? l2.val : 0;
            int sum = n1 + n2 + carry;
            if (head == null) {
                head = tail = new ListNode(sum % 10);
            } else {
                tail.next = new ListNode(sum % 10);
                tail = tail.next;
            }
            carry = sum / 10;
            if (l1 != null) {
                l1 = l1.next;
            }
            if (l2 != null) {
                l2 = l2.next;
            }
        }
        if (carry > 0) {
            tail.next = new ListNode(carry);
        }
        return head;
    }
}

复杂度分析1:

  • 时间复杂度:O(max(m,n)),其中m 和n 分别为两个链表的长度。我们要遍历两个链表的全部位置,而处理每个位置只需要O(1) 的时间。
  • 空间复杂度:O(1)。注意返回值不计入空间复杂度。