Vue

113 阅读8分钟

第四章 Vue

1.1 什么是框架

任何编程语言在最初的时候都是没有框架的,后来随着在实际开发过程中不断总结『经验』,积累『最佳实践』,慢慢的人们发现很多『特定场景』下的『特定问题』总是可以『套用固定解决方案』。于是有人把成熟的『固定解决方案』收集起来,整合在一起,就成了『框架』。

在使用框架的过程中,我们往往只需要告诉框架『做什么(声明)』,而不需要关心框架『怎么做(编程)』。对于Java程序来说,我们使用框架就是导入那些封装了『固定解决方案』的jar包,然后通过

『配置文件』告诉框架做什么,就能够大大简化编码,提高开发效率。我们使用过的junit其实就是一款单元测试框架。而对于JavaScript程序来说,我们使用框架就是导入那些封装了『固定解决方案』的『js文件』,然后在框架的基础上编码。

用洗衣服来类比框架: 典型应用场景:洗衣服 输入数据:衣服、洗衣液、水 不使用框架:手洗 使用框架:使用洗衣机,对人来说,只需要按键,具体操作是洗衣机完成的。人只是告诉洗衣机做什么,具体的操作是洗衣机完成的。

实际开发中使用框架时,我们也主要是告诉框架要做什么,具体操作是框架完成的。

1.2 Vue的简介

1.2.1 Vue的作者介绍

在为AngularJS工作之后,Vue的作者尤雨溪。他声称自己的思路是提取Angular中自己喜欢的部分,构建出一款相当轻量的框架。

Vue最早发布于2014年2月。作者在Hacker News、Echo JS与 Reddit的JavaScript版块发布了最早的版本。一天之内,Vue 就登上了这三个网站的首页。

Vue是Github上最受欢迎的开源项目之一。同时,在JavaScript框架/函数库中, Vue所获得的星标数已超过React,并高于Backbone.js、Angular 2、jQuery等项目。

1.2.2 Vue的官网介绍

Vue (读音 /vjuː/,类似于view) 是一套用于构建用户界面的渐进式框架。与其它大型框架不同的是,Vue 被设计为可以自底向上逐层应用。Vue 的核心库只关注视图层,不仅易于上手,还便于与第三方库或既有项目整合。另一方面,当与现代化的工具链以及各种支持类库结合使用时,Vue 也完全能够为复杂的单页应用提供驱动。

官网地址:v3.cn.vuejs.org/

1.3 HelloWorld

1.3.1 创建工程

① Vue框架的js文件获取

官网提供的下载地址:cdn.jsdelivr.net/npm/vue/dis…

② 创建空vue.js文件,将官网提供的vue.js文件的内容复制粘贴到本地vue.js文件中

1.3.2 创建demo01.html

<!DOCTYPE html>
<html lang="en">
    <head>
        <meta charset="UTF-8">
        <title>Vue的入门</title>
        <script src="../js/vue.js"></script>
    </head>
    <body>
        <div id="app">
            <div>{{message}}</div>
        </div>
        <!--
使用vue获取div中的内容,以及设置div中的内容
使用vue的具体步骤:
1. 指定一个区域,在该区域中使用vue
2. 在该区域下方编写一个script标签,在script标签中创建Vue对象
3. 以json格式给Vue对象传入需要传入的参数
1. "el" 表示哪块区域可以使用vue
2. "data" 表示你需要定义的数据模型
4. 将message这个数据模型绑定给div的标签体: 使用插值表达式进行绑定
-->
        <script>
            var vue = new Vue({
                "el":"#app",
                "data":{
                    "message":"hello vue" //定义了一个数据模型,该数据模型的名字叫"message"
                }
            });
        </script>
    </body>
</html>

1.4 声明式渲染

1.4.1 概念

① 声明式

『声明式』是相对于『编程式』而言的。

  • 声明式:告诉框架做什么,具体操作由框架完成
  • 编程式:自己编写代码完成具体操作

② 渲染

img003_fZJXKoaRyI.png

上图含义解释:

  • 蓝色方框:HTML标签
  • 红色圆形:动态、尚未确定的数据
  • 蓝色圆形:经过程序运算以后,计算得到的具体的,可以直接在页面上显示的数据、
  • 渲染:程序计算动态数据得到具体数据的过程

1.4.2 案例讲解

HTML代码

<!-- 使用{{}}格式,指定要被渲染的数据 -->
<div id="app">{{message}}</div>

vue代码

// 1.创建一个JSON对象,作为new Vue时要使用的参数
var argumentJson = {
  
  // el用于指定Vue对象要关联的HTML元素。el就是element的缩写
  // 通过id属性值指定HTML元素时,语法格式是:#id
  "el":"#app",
  
  // data属性设置了Vue对象中保存的数据
  "data":{
    "message":"Hello Vue!"
  }
};
​
// 2.创建Vue对象,传入上面准备好的参数
var app = new Vue(argumentJson);

img004_hjSoD6rbCO.png

通过验证Vue对象的『响应式』效果,我们看到Vue对象和页面上的HTML标签确实是始终保持着关联的关系,同时看到Vue在背后确实是做了大量的工作。

1.5 绑定元素属性

1.5.1 基本语法

v-bind:HTML标签的原始属性名

1.5.2 案例一代码

HTML代码

<div id="app">
  <!-- v-bind:value表示将value属性交给Vue来进行管理,也就是绑定到Vue对象 -->
  <!-- vueValue是一个用来渲染属性值的表达式,相当于标签体中加{{}}的表达式 -->
  <input type="text" v-bind:value="vueValue" />
  
  <!-- 同样的表达式,在标签体内通过{{}}告诉Vue这里需要渲染; -->
  <!-- 在HTML标签的属性中,通过v-bind:属性名="表达式"的方式告诉Vue这里要渲染 -->
  <p>{{vueValue}}</p>
</div>

Vue代码

// 创建Vue对象,挂载#app这个div标签
var app = new Vue({
  "el":"#app",
  "data":{
    "vueValue":"太阳当空照"
  }
});

1.5.3 案例二代码

HTML代码

<div id="app">
        <p v-bind:style="fontCss">Vue and CSS</p>
    </div>
​

Vue代码

new Vue({
        "el":"#app",
        "data":{
            "fontCss":{
                "color":"red",
                "font-size":"30px",
            },
        },
    });

扩展:

v-bind:属性名="属性值"可以简写成 :属性名="属性值"

1.6 双向数据绑定

1.6.1 提出问题

img006_mZjKWOIl73.png 而使用了双向绑定后,就可以实现:页面上数据被修改后,Vue对象中的数据属性也跟着被修改。

1.6.2 案例代码

HTML代码

<div id="app">
  <!-- v-bind:属性名 效果是从Vue对象渲染到页面 -->
  <!-- v-model:属性名 效果不仅是从Vue对象渲染到页面,而且能够在页面上数据修改后反向修改Vue对象中的数据属性 -->
  <input type="text" v-model:value="vueValue" />
  
  <p>{{vueValue}}</p>
</div>

Vue代码

// 创建Vue对象,挂载#app这个div标签
var app = new Vue({
  "el":"#app",
  "data":{
    "vueValue":"太阳当空照"
  }
});

页面效果

p标签内的数据能够和文本框中的数据实现同步修改:

img007_UivctWlbE-.png

扩展:

  1. v-model:value="值" 可以简写成 v-model="值"
  2. trim修饰符

实际开发中,要考虑到用户在输入数据时,有可能会包含前后空格。而这些前后的空格对我们程序运行来说都是干扰因素,要去掉。在v-model后面加上.trim修饰符即可实现。

<input type="text" v-model.trim="vueValue" />

Vue会帮助我们在文本框失去焦点时自动去除前后空格。

1.7 条件渲染

根据Vue对象中,数据属性的值来判断是否对HTML页面内容进行渲染。

1.7.1 v-if

HTML代码

<div id="app">
  <h3>if</h3>
  <img v-if="flag" src="/pro03-vue/images/one.jpg" />
  <img v-if="!flag" src="/pro03-vue/images/two.jpg" />
</div>

Vue代码

var app = new Vue({
    "el":"#app",
    "data":{
        "flag":true
    }
});

1.7.2 v-if和v-else

HTML代码

<div id="app02">
  <h3>if/else</h3>
  <img v-if="flag" src="/pro03-vue/images/one.jpg" />
  <img v-else="flag" src="/pro03-vue/images/two.jpg" />
</div>

Vue代码

var app02 = new Vue({
    "el":"#app02",
    "data":{
        "flag":true
    }
});

1.7.3 v-show

HTML代码

<div id="app03">
  <h3>v-show</h3>
  <img v-show="flag" src="/pro03-vue/images/mi.jpg" />
</div>

Vue代码

var app03 = new Vue({
    "el":"#app03",
    "data":{
        "flag":true
    }
});

1.8 列表渲染

1.8.1 迭代一个简单的数组

HTML代码

<div id="app01">
  <ul>
  <!-- 
    列表渲染(循环)
            功能:循环数据模型中的数组数据
            位置:需要循环哪个标签
            语法:v-for="变量名 in 数据模型的key值"
            如果你需要循环的索引的话
                v-for="变量名,index in 数据模型的key值"-->
    <li v-for="fruit in fruitList">{{fruit}}</li>
  </ul>
</div>

Vue代码

var app01 = new Vue({
  "el":"#app01",
  "data":{
    "fruitList": [
      "apple",
      "banana",
      "orange",
      "grape",
      "dragonfruit"
    ]
  }
});

1.8.2 迭代一个对象数组

HTML代码

<div id="app">
  <table>
    <tr>
      <th>编号</th>
      <th>姓名</th>
      <th>年龄</th>
      <th>专业</th>
    </tr>
    <tr v-for="employee in employeeList">
      <td>{{employee.empId}}</td>
      <td>{{employee.empName}}</td>
      <td>{{employee.empAge}}</td>
      <td>{{employee.empSubject}}</td>
    </tr>
  </table>
</div>

Vue代码

var app = new Vue({
  "el":"#app",
  "data":{
    "employeeList":[
      {
        "empId":11,
        "empName":"tom",
        "empAge":111,
        "empSubject":"java"
      },
      {
        "empId":22,
        "empName":"jerry",
        "empAge":222,
        "empSubject":"php"
      },
      {
        "empId":33,
        "empName":"bob",
        "empAge":333,
        "empSubject":"python"
      }
    ]
  }
});

1.9 事件驱动

1.9.1 案例一: 点击事件

HTML代码

<div id="app">
     <input type="button" value="clickTest" v-on:click="clickTest"/>
</div>

Vue代码

new Vue({
    "el":"#app",
    "methods":{
        "clickTest":function (ev) {
            console.log("你点我了");
        }
    }
});

1.9.2 案例二:change事件

HTML代码

<div id="app">
        <input type="text" v-model="username" v-on:change="changeTest"/>
    </div>

Vue代码

new Vue({
    "el":"#app",
    "data":{
        "username":"",
    },
    "methods":{
        "changeTest":function (ev) {
            console.log("改变后的值:"+this.username);
        }
    }
});

扩展:

v-on:事件名="函数"可以简写成@事件名="函数"

1.9.3 取消控件的默认行为

① 控件默认行为

  • 点超链接会跳转页面
  • 点表单提交按钮会提交表单

本来控件的默认行为是天经地义就该如此的,但是如果我们希望点击之后根据我们判断的结果再看是否要跳转,此时默认行为无脑跳转的做法就不符合我们的预期了。

② 取消方式

调用事件对象preventDefault() 方法。

超链接举例

HTML代码:

<a id="anchor" href="http://www.baidu.com">超链接</a>

JavaScript代码:

document.getElementById("anchor").onclick = function() {
    console.log("我点击了一个超链接");
    event.preventDefault();
}

表单提交按钮举例

HTML代码:

<form action="http://www.baidu.com" method="post">
    <button id="submitBtn" type="submit">提交表单</button>
</form>

JavaScript代码:

document.getElementById("submitBtn").onclick = function() {
    console.log("我点击了一个表单提交按钮");
    event.preventDefault();
}

1.9.4 阻止事件冒泡

img014_SNuvRo-mVV.png

图中的两个div,他们的HTML标签是:

<div id="outterDiv">
  <div id="innerDiv"></div>
</div>

点击里面的div同时也等于点击了外层的div,此时如果两个div上都绑定了单击响应函数那么就都会被触发:

document.getElementById("outterDiv").onclick = function() {
  console.log("外层div的事件触发了");
}
​
document.getElementById("innerDiv").onclick = function() {
  console.log("内层div的事件触发了");
}
​

所以事件冒泡就是一个事件会不断向父元素传递,直到window对象。

如果这不是我们想要的效果那么可以使用事件对象的stopPropagation()函数阻止。

document.getElementById("innerDiv").onclick = function() {
  console.log("内层div的事件触发了");
  event.stopPropagation();
}

1.9.5 Vue事件修饰符

对于事件修饰符,Vue官网的描述是:

在事件处理程序中调用 event.preventDefault()event.stopPropagation() 是非常常见的需求。尽管我们可以在方法中轻松实现这点,但更好的方式是:方法只有纯粹的数据逻辑,而不是去处理 DOM 事件细节。

① 取消控件的默认行为

控件的默认行为指的是:

  • 点击超链接跳转页面
  • 点击表单提交按钮提交表单

实现这个需求使用的Vue事件修饰符是:

.prevent

<a href="http://www.baidu.com" @click.prevent="clickAnchor">超链接</a>
<form action="http://www.baidu.com" method="post">
  <button type="submit" @click.prevent="clickSubmitBtn">提交表单</button>
</form>

② 取消事件冒泡

实现这个需求使用的Vue事件修饰符是:

.stop

<div id="outterDiv" @click="clickOutterDiv">
  <div id="innerDiv" @click.stop="clickInnerDiv"></div>
</div>

1.10 侦听属性

1.10.1 提出需求

<div id="app">
  <p>尊姓:{{firstName}}</p>
  <p>大名:{{lastName}}</p>
  尊姓:<input type="text" v-model="firstName" /><br/>
  大名:<input type="text" v-model="lastName" /><br/>
  <p>全名:{{fullName}}</p>
</div>

在上面代码的基础上,我们希望firstName或lastName属性发生变化时,修改fullName属性。此时需要对firstName或lastName属性进行『侦听』。具体来说,所谓『侦听』就是对message属性进行监控,当firstName或lastName属性的值发生变化时,调用我们准备好的函数。

1.10.2 Vue代码

在watch属性中声明对firstName和lastName属性进行『侦听』的函数:

var app = new Vue({
  "el":"#app",
  "data":{
    "firstName":"jim",
    "lastName":"green",
    "fullName":"jim green"
  },
  "watch":{
    "firstName":function(inputValue){
      this.fullName = inputValue + " " + this.lastName;
    },
    "lastName":function(inputValue){
      this.fullName = this.firstName + " " + inputValue;
    }
  }
});

1.11 Vue的生命周期

1.11.1 概念

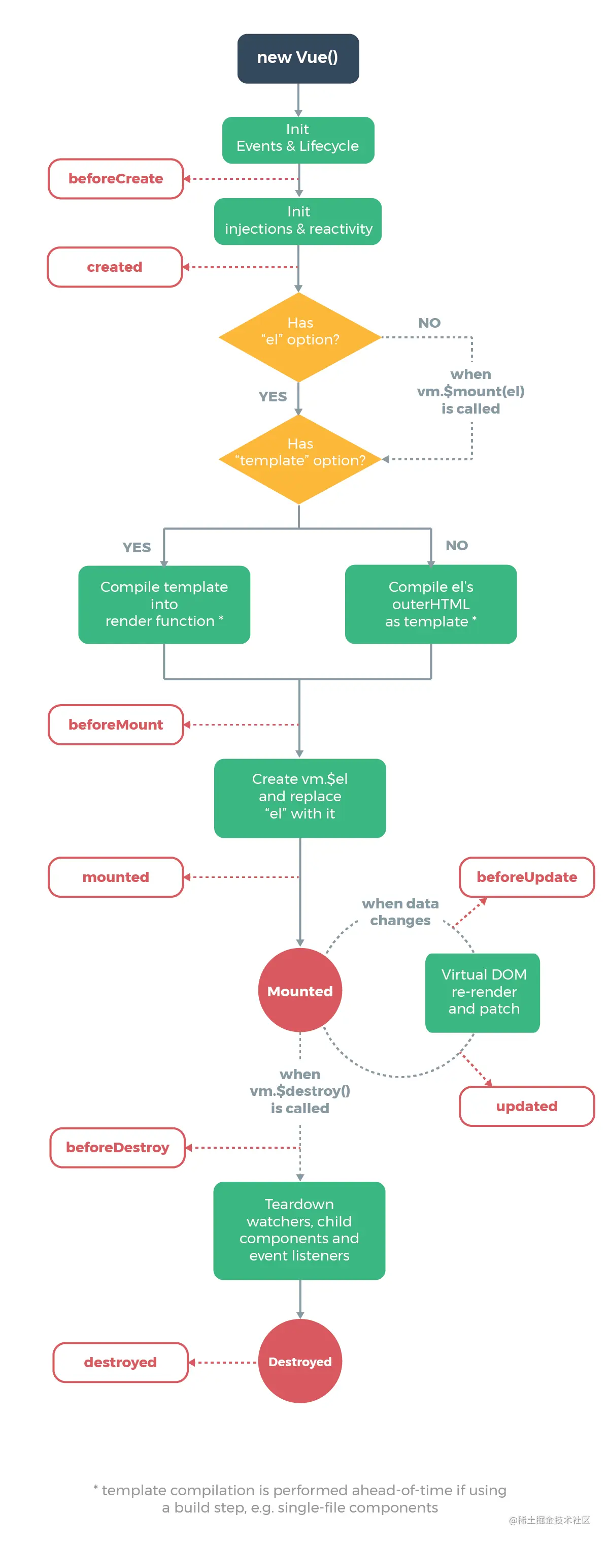
在我们各种语言的编程领域中,『生命周期』都是一个非常常见的概念。一个对象从创建、初始化、工作再到释放、清理和销毁,会经历很多环节的演变。比如我们在JavaSE阶段学习过线程的生命周期,今天学习Vue对象的生命周期,将来还要学习Servlet、Filter等Web组件的生命周期。

1.11.2 Vue对象的生命周期

img008_1moAy9cRbo.png

1.11.3 生命周期钩子函数

Vue允许我们在特定的生命周期环节中通过钩子函数来加入我们的代码。

<div id="app">
  <p id="content">{{message}}</p>
  <button @click="changeValue">点我</button>
</div>
new Vue({
  "el":"#app",
  "data":{
    "message":"hello"
  },
  "methods":{
    "changeValue":function(){
      this.message = "new hello";
    }
  },
  
  // 1.实例创建之前
  "beforeCreate":function(){
    console.log("beforeCreate:"+this.message);
  },
  
  // 2.实例创建完成
  "created":function(){
    console.log("created:"+this.message);
  },
  
  // 3.数据挂载前
  "beforeMount":function(){
    console.log("beforeMount:"+document.getElementById("content").innerText);
  },
  
  // 4.数据已经挂载
  "mounted":function(){
    console.log("mounted:"+document.getElementById("content").innerText);
  },
});

[[ 上一章 ]](ht