前端语言串讲——青训营课程

38 阅读1分钟

前端语言串讲

前端语言的基本能力

image.png 用图来直观了解前端语言三剑客 image.png

1.HTML 标签 文本转化过程 DTD

image.png 全部标签分类 image.png

head标签

image.png

HTML功能性标签周期表

image.png

ARIA

image.png

HTML5

image.png

HTML5语义化标签 产生污染 用对比不用好 不用比用错好

HTML5表单增强 HTML5存储 image.png

IndexedDB 用的少 但更强 类似于数据库

image.png

基于存储的应用PWA & AMP

image.png

HTML5 Audio音频

image.png

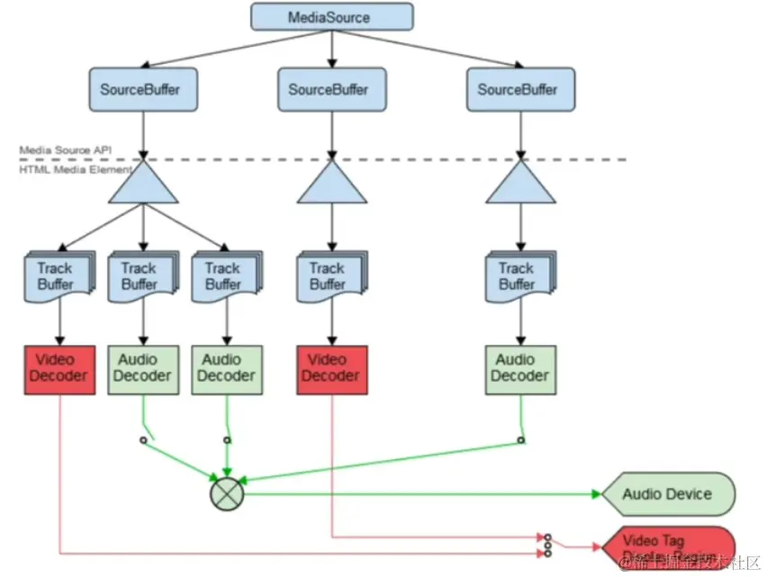
HTML5 Video视频

image.png

HTML5 二进制

image.png

image.png

HTML 5 API

image.png

HTML5 web worker

image.png

HTML5 web Socket

image.png

HTML5 Shadow DOM

image.png

HTML5 web component

自定义标签的能力

HTML5 SVG & Canvas

image.png

image.png

svg是draw canvas是pink

WebGL & WebGPU

image.png

HTML5 WebAssembly

image.png

浏览器内流媒体的编写码 js的代码防火墙 图片处理 原生应用的移植等

浏览器外也有用处 突破方向

web的风靡 image.png

大前端

image.png

交互范式

image.png

2.css 语法非常简单 用好需要技巧 元素自身的状态使用伪类选择器 元素内容使用伪元素选择器

3.JavaScript

image.png

image.png

browser image.png

Trending

image.png

DOM事件布置 image.png

总结

image.png