客户端容器

85 阅读4分钟

客户端容器

01浏览器架构

浏览器架构演进

  1. 单进程架构:所有模块运行在同一个进程里,包括网络、插件、JavaScript运行环境等
  2. 多进程架构:主进程、网路进程、渲染进程、GPU进程、插件进程(现代浏览器的架构)
  3. 面向服务架构:将原来的UI、数据库、文件、设备、网络等,作为一个独立的基础服务(相互隔离的)

image.png

image.png

02渲染进程

渲染进程-多线程架构

内部是多线程实现,主要负责页面渲染,脚本执行,事件处理,网络请求等
内部是多线程实现,主要负责页面渲染,脚本执行,事件处理,网络请求等
渲染进程有:

  • js引擎线程、GUI渲染线程
  • 定时器线程
  • 事件线程
  • 网络线程

image.png JS引擎 VS 渲染引擎(相互独立的)

  1. 解析执行JS
  2. XML解析生成渲染树,显示在屏幕
  3. 桥接方式通信

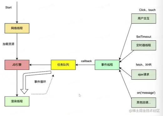
image.png 渲染进程-多线程工作流程

  1. 网络线程负责加载网页资源
  2. JS引擎解析JS脚本并且执行
  3. JS解析引擎空闲时,渲染线程立即工作
  4. 用户交互、定时器操作等产生回调函数放入任务队列中
  5. 事件线程进行事件循环,将队列里的任务取出交给JS引擎执行

image.png

03Chrome运行原理

浏览器地址输入URL后发生了什么?

image.png

Chrome运行原理-输入处理
  1. 用户URL框输入内容之后,UI线程会判断输入的是一个URL的地址呢,还是一个query查询条件
  2. 如果是URL,直接请求站点资源
  3. 如果是query,将输入发送给搜索引擎
Chrome运行原理-开始导航
  1. 当用户按下回车,UI线程通知网络线程发起一个网络请求,来获取站点内容
  2. 请求过程中,tab处于loading状态
Chrome运行原理-读取响应
  1. 网络线程接收到HTTP响应后,先检查响应头的媒体类型(MIME Type)
  2. 如果响应主体是一个HTML文件,浏览器将内容交给渲染进程处理
  3. 如果拿到的是其他类型文件,比如zip、exe等,则交给下载管理器处理

image.png

Chrome运行原理-寻找渲染进程
  1. 网络线程做完所有检查后,会告知主进程数据已准备完毕,主进程确认后为这个站点寻找一个渲染进程
  2. 主进程通过IPC消息告知渲染进程去处理本次导航
  3. 渲染进程开始接收数据并告知主进程自己已开始处理,导航结束,进入文档加载阶段
渲染进程-资源加载
  1. 收到主进程的消息后,开始加载HTML文档
  2. 除此之外,还需要加载子资源,比如一些图片,CSS样式文件以及JavaScript脚本
渲染进程-构建渲染树
  1. 构建DOM树,将HTML文本转化为浏览器能够理解的结构
  2. 构建CSSOM树,浏览器同样不认识CSS,需要将CSS代码转化为可理解的CSSOM
  3. 构建渲染树,渲染树是DOM树和CSSOM树的结合
渲染进程-页面布局
  1. 根据渲染树计算每个节点的位置和大小
  2. 在浏览器页面区域绘制元素边框
  3. 遍历渲染树,将元素以盒模型的形式写入文档流
渲染进程-页面绘制
  1. 构建图层:为特定的节点生成专用图层
  2. 绘制图层:一个图层分成很多绘制指令,然后将这些指令按顺序组成一个绘制列表,交给合成线程
  3. 合成线程接受指令生成图块
  4. 栅格线程将图块进行栅格化
  5. 展示在屏幕上

04跨端容器

为什么需要跨端?

  1. 开发成本低、效率高
  2. 一致性体验
  3. 前端开发生态太大

image.png 跨端容器:webview、小程序、RN/WeeX、Lynx、Flutter

跨端容器-WebView

1.Webview,即网页视图,用于加载网页URL,并展示其内容的控件 2. 可以内嵌在移动端App内,实现前端混合开发,大多数混合框架都是基于Webview的二次开发;比如Ionic、Cordova
使用WebView优势

  1. 一次开发,处处使用,学习成本低
  2. 随时发布,即时更新,不同下载安装包
  3. 移动设备性能不断提升,性能有保障
  4. 通过JSBridge和原生系统交互,实现复杂功能