客户端容器 | 青训营笔记

123 阅读6分钟

客户端容器

web浏览器以及夸端方案

浏览器架构

浏览器架构演进

1.单进程架构:所有模块运行在同一个进程里,包含网络、插件、JavaScripti运行环境等
2.多进程架构:主进程、网络进程、渲染进程、GPU进程、插件进程
3.面向服务架构:将原来的UI、数据库、文件、设备、网络等,作为一个独立的基础服务

image-20230421142520826

浏览器架构对比

image-20230421143552173

多进程分工

进程名称进程描述
浏览器(主进程)主要负责页面展示逻辑,用户交互,子进程管理;包括地址栏、书签、前进、后退、收藏夹
GPU进程负责UI绘制,包括整个浏览器全部UI
网络进程网络服务进程,负责网络资源加载
标签页(渲染进程)控制tab内的所有内容,将HTML、CSS和JavaScript转换为用户可交互的网页
插件进程控制网页运行的插件,比如Flash、MadHeader等
其他进程适用于程序Storage/Network/Audio Service等

思考

为什么会有单进程架构

面向服务架构是否会替代多进程架构

渲染进程

常见浏览器内核

image-20230421144530147

多线程架构

内部是多线程实现,主要负责页面渲染,脚本执行,事件处理,网络请求等

image-20230421144816934

image-20230421144827366

JS引擎 VS 渲染引擎

1.解析执行JS 2.XML解析生成渲染树,显示在屏幕 3.桥接方式通信

image-20230421145257037

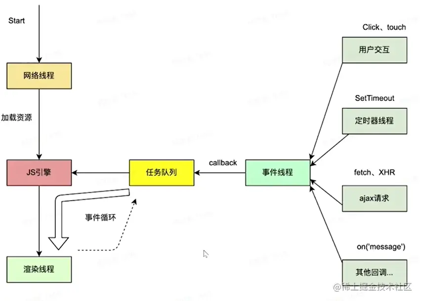
多线程工作流程

1.网络线程负责加载网页资源
2.JS引擎解析JS脚本并且执行
3.JS解析引擎空闲时,渲染线程立即工作
4.用户交互、定时器操作等产生回调函数
放入任务队列中
5.事件线程进行事件循环,将队列里的任
务取出交给]S引擎执行

image-20230421145432502

笔试题

const now Date.now()
setTimeout(()=>{
console.log('time10',Date.now()-now)//输出??
},10)
setTimeout(()=>{
console,log('time30',Date,now()-now)//输出??
),30)
while (true){
if (Date.now()-now >20){
break
console,log(Date,now()-now)//输出??

Chrome运行原理

如何展示网页

浏览器地址输入URL后发生了什么

image-20230421145758835

输入处理

1.用户Url框输入内容的后,UI线程会判断输入的是一个URL地址呢,还是一个query查询条件 2.如果是URL,直接请求站点资源 3.如果是query,将输入发送给搜索引擎

image-20230421150004024

开始导航

1.当用户按下回车,U线程通知网络线程发起一个网络请求,来获取站点内容 2.请求过程中,tab处于loading状态

image-20230421150049880

读取响应

1.网络线程接收到HTTP响应后,先检查响应头的媒体类型(MIME Type) 2.如果响应主体是一个HTML文件,浏览器将内容交给渲染进程处理 3.如果拿到的是其他类型文件,比如Zip、exe等,则交给下载管理器处理

image-20230421150124949

寻找渲染进程

1.网络线程做完所有检查后,会告知主进程数据已准备完毕,主进程确认后为这个站点寻找一个渲染进程 2.主进程通过PC消息告知渲染进程去处理本次导航 3.渲染进程开始接收数据并告知主进程自己已开始处理,导航结束,进入文档加载阶段

image-20230421150519526

资源加载

1.收到主进程的消息后,开始加载HTML文档 2.除此之外,还需要加载子资源,比如一些图片,CSS样式文件以及JavaScript脚本

image-20230421150600634

构建渲染树

1.构建DOM树,将HTML文本转化成浏览器能够理解的结构 2.构建CSSOM树,浏览器同样不认识CSS,需要将CSS代码转化为可理解的CSSOM 3.构建渲染树,渲染树是DOM树和CSSOM树的结合

image-20230421150647803

页面布局

1.根据渲染树计算每个节点的位置和大小 2.在浏览器页面区域绘制元素边框 3.遍历渲染树,将元素以盒模型的形式写入文档流

image-20230421150737811

页面绘制

1.构建图层:为特定的节点生成专用图层 2.绘制图层:一个图层分成很多绘制指令,然后将这些指令按顺序组成一个绘制列表,交给合成线程 3.合成线程接收指令生成图块 4.栅格线程将图块进行栅格化 5.展示在屏幕上

image-20230421150837822

前端性能Performance

1.时间都花在哪 2.什么情况下卡顿 image-20230421154636814

首屏优化

1.压缩、分包、删除无用代码 2.静态资源分离 3.JS脚本非阻塞加载 4.缓存策略 5.SSR 6.预置loading、骨架屏

渲染优化

1.GPU加速 2.减少回流、重绘 3.离屏渲染 4.懒加载

JS优化

1.防止内存泄漏 2.循环尽早break 3.合理使用闭包 4.减少Dom访问 5.防抖、节流 6.Web Workers

跨端容器

为什么需要夸端

1.开发成本、效率 2.一致性体验 3.前端开发生态

image-20230421155926585

WebView

1.Webview,即网页视图,用于加载网页Url,并展示其内容的控件 2.可以内嵌在移动端App内,实现前端混合开发,大多数混合框架都是基于Webview的二次开发;比如lonic、Cordova

分类

常用webview,Android,IOS、国产Android

image-20230421160501754

优势

1.一次开发,处处使用.学习成本低 2.随时发布,即时更新,不用下载安装包 3.移动设备性能不断提升,性能有保障 4.通过JSBridge和原生系统交互,实现复杂功能

使用原生能力

Javascript调用Native

  • API注入:Native获取Javascript环境上下文,对其挂载的对象或者方法进行拦截
  • 使用Webview URL Scheme跳转拦截
  • lOS上window.webkit.messageHandler直接通信

Native调用Javascript

  • 直接通过webview暴露的API执行jS代码
  • IOS webview.stringByEvaluatingJavaScriptFromString
  • Android webview.evaluateJavascript

WebView <-->Native通信

1.JS环境中提供通信的JSBridge 2.Native端提供SDK响应JSBridge发出的调用 3.前端和客户端分别实现对应功能模块

image-20230421161015312

实现一个简易JSBridge

image-20230421161051783

小程序

1.微信、支付宝、百度小程序、小米直达号 2.渲染层-webview 3.双线程,多webview架构 4.数据通信,Native:转发

image-20230421161152177

React Native / Weex

1.原生组件渲染 2.React/Vue框架 3.virtual dom 4.JSBridge

image-20230421161321844

Lynx

1.Vue 2.JS Core / V8 3.JSBinding 4.Native Ul /Skia

image-20230421161446514

Flutter

1.wideget 2.dart vm 3.skia图形库

image-20230421161555960

通用原理

1.U1组件 2.渲染引擎 3.逻辑控制引擎 4.通信桥梁 5.底层API抹平表现差异

image-20230421161647718

跨端方案

image-20230421161727433

思考

1.同样是基于webview渲染,为什么小程序体验比webview流畅 2.未来的跨端方案会是什么

总结

image-20230421162008628