前端语言串讲||青训营笔记

61 阅读2分钟

课程介绍

随着前端的不断探索和进化,传统的前端“三剑客”技术也是日新月异,而且彼此之间联系越来越紧密。本次课程会帮你复习一下前端的基本知识,“温故而知新”,同时也扩展交流一下周边有趣的小知识。

课程重点

  • 前端语言的基本能力
  • 前端语言的协作配合
  • 你不知道的HTML
  • 拓展分享

一、前端基本语言

1. HTML

HTML就是超文本标记语言,组成网页内容的最基本语言。你可以直接说他是网页的骨架,网页的图片、文字、视频、音频、程序都需要他引入到网页中体现。

HTML全部标签分类

image.png

HTML head标签

image.png

HTML body功能性标签

image.png

HTML ARIA

  • 了解ARIA并非只是为了供盲人阅读,它可以为我们设计UI系统提供指导意义

image.png

image.png

image.png

HTML5

image.png

2.CSS

CSS就是层叠样式表。通过样式属性来对标签进行布局规范,在不再使用table布局的时候,只要CSS样式对网页标签进行对应的布局实现才是正确的开发方式了。

3.JAVASCRIPT

JavaScript是一种具有函数优先的轻量级,解释型或即时编译型的编程语言。虽然它是作为开发Web页面的脚本语言而出名,但是它也被用到了很多非浏览器环境中,JavaScript基于原型编程、多范式的动态脚本语言,并且支持面向对象、命令式、声明式、函数式编程范式。

工作流程.png

二、协作

HTML、CSS 和 JavaScript 是相互构建的——从最简单的网站结构到最高级的交互功能。就像我们之前提到的,HTML 创建和构建网站的内容,CSS 为这些结构添加样式和格式,然后 JavaScript 将这些风格化的组件变成用户可以与之交互的东西。

三、HTML

1. HTML DTD

TDT.png

2. HTML 全部分类

image.png

3. HTML head标签

image.png

4.HTML5

1.语义化标签

image.png

image.png

2.存储与视频

(1)存储

image.png

image.png

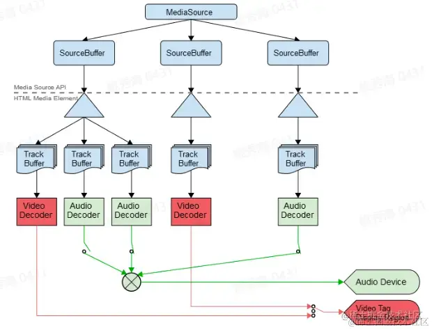
(2)视频

image.png

3.API

(1)Web Worker (2)Web Socket (3)Shadow DOM (4)Web Component

4.可视化

(1)SVG&Canvas (2)Web&WebGPU

5.HTML5 WebAssembly

image.png

image.png

四、拓展交流

Web的风靡

(1)对用户友好

无需安装

无需强大硬件
升级非常方便
容错率强
传播方便

(2)对开发者友好

心智模型成熟
丰富的API能力
框架、工具标准化
开发、调试简单
具备跨平台能力

(3)领域成熟度

whatwg/w3c/ecma
浏览器厂商整合
各类Web应用风靡
商用平面设计标准化
全面组件化

(4)未来的方向

效率工具(Rust)
JS 2 Anything
服务端容器化
低(无)代码站点
大前端的统—
三维可视化

课程总结

image.png