《设计模式》之观察者模式:让代码更优雅,系统更易扩展!

264 阅读2分钟

观察者模式是其中比较常见的一种设计模式,它是一种行为型模式,常常用于对象之间的消息通知。

一、观察者模式的原理

观察者模式也叫做发布-订阅模式(Publish/Subscribe Pattern),定义了一种一对多的依赖关系,让多个观察者对象同时监听某一个主题对象,当主题对象状态发生改变时,它的所有观察者都会收到通知并且自动更新。这种模式实现了松耦合,让主题和观察者之间的依赖关系变得简单,提高了系统的可扩展性。

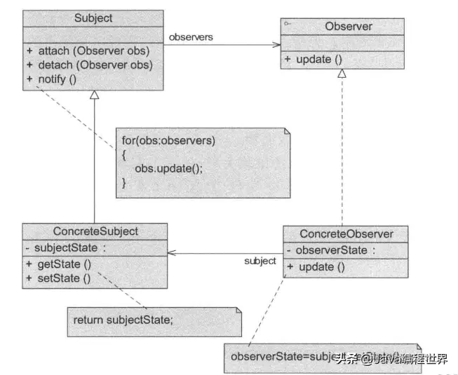
在观察者模式中,有两个重要的角色:

1.抽象主题(Subject) :主题是一个抽象的概念,它维护了一个观察者列表,可以添加和删除观察者对象。主题还有一个通知方法,当它的状态发生改变时,会调用这个方法通知所有的观察者。

2.抽象观察者(Observer) :观察者是接收主题通知的对象,它定义了一个更新接口,当主题状态改变时,它会被调用,让观察者能够自动更新自己。

这个示例中,抽象主题和抽象观察者都是接口,具体主题和具体观察者是实现类。具体主题维护了一个观察者列表,并且在状态改变时通知所有的观察者,具体观察者则实现了更新方法,当收到通知时就会自动更新。

二、示例

下面是一个简单的观察者模式示例:

// 抽象主题
interface Subject {
    void registerObserver(Observer observer);
    void removeObserver(Observer observer);
    void notifyObservers();
}

// 抽象观察者
interface Observer {
    void update(String message);
}

// 具体主题
class ConcreteSubject implements Subject {
    private List<Observer> observers = new ArrayList<>();
    private String message;

    @Override
    public void registerObserver(Observer observer) {
        observers.add(observer);
    }

    @Override
    public void removeObserver(Observer observer) {
        observers.remove(observer);
    }

    @Override
    public void notifyObservers() {
        for (Observer observer : observers) {
            observer.update(message);
        }
    }

    public void setMessage(String message) {
        this.message = message;
        notifyObservers();
    }
}

// 具体观察者
class ConcreteObserver implements Observer {
    private String name;

    public ConcreteObserver(String name) {
        this.name = name;
    }

    @Override
    public void update(String message) {
        System.out.println(name + " received the message: " + message);
    }
}

// 测试代码
public class Test {
    public static void main(String[] args) {
Subject subject = new ConcreteSubject();
Observer observer1 = new ConcreteObserver("Observer1");
Observer observer2 = new ConcreteObserver("Observer2");
Observer observer3 = new ConcreteObserver("Observer3");
     subject.registerObserver(observer1);
    subject.registerObserver(observer2);
    subject.registerObserver(observer3);

    ((ConcreteSubject) subject).setMessage("Hello World!");
}

三、在Spring框架中的应用

在Spring框架中,观察者模式也得到了广泛的应用。Spring的事件驱动模型就是一个典型的观察者模式,它包括两个重要的角色:事件和监听器。

1.事件(Event) :事件是一个抽象的概念,它代表了系统中的某个特定的行为或状态,比如用户注册成功、订单支付成功等等。事件可以被监听器监听,当事件发生时,会通知所有监听器。

2.监听器(Listener) :监听器是接收事件通知的对象,它定义了一个处理事件的方法,当事件发生时,它会被调用,处理相应的业务逻辑。

Spring中的事件和监听器都是接口,具体事件和监听器都是实现类。Spring还提供了一个ApplicationEventPublisher接口,它定义了事件发布的方法。

下面是一个简单的Spring事件驱动模型示例:

public class UserRegisterEvent extends ApplicationEvent {
    public UserRegisterEvent(Object source) {
        super(source);
    }

    public String getUsername() {
        return (String) this.getSource();
    }
}

// 定义监听器
@Component
public class UserRegisterListener {
    @EventListener
    public void handle(UserRegisterEvent event) {
        System.out.println("User " + event.getUsername() + " registered successfully.");
    }
}

// 发布事件
@Service
public class UserService {
    @Autowired
    private ApplicationEventPublisher eventPublisher;

    public void register(String username) {
        // 注册用户的逻辑

        // 发布事件
        eventPublisher.publishEvent(new UserRegisterEvent(username));
    }
}

在这个示例中,我们定义了一个UserRegisterEvent事件和一个UserRegisterListener监听器。当UserService中的register方法被调用时,会发布一个UserRegisterEvent事件,监听器会接收到这个事件并处理相应的业务逻辑。