Our-Task用例图和ER图设计

303 阅读1分钟

Our-Task用例图和ER图设计

项目完整地址

our-task:一个完整的清单管理系统

需求描述

  • 实体分析

    • 用户:使用系统进行操作。包括普通用户和管理员两种角色

      • 用户——清单

        • 一个用户可以创建多个清单,即存在一对多关系
      • 用户——分类

        • 一个用户可以创建多个分类,即存在一对多关系
      • 用户——标签

        • 一个用户可以创建多个标签,即存在一对多关系
      • 用户——反馈

        • 一个用户可以创建多个反馈,即存在一对多关系
    • 清单:即task,是用户创建的待办事项

      • 清单——分类

        • 一个清单只能属于一个分类,一个分类可以包含多个清单,即存在多对一关系
      • 清单——标签

        • 一个清单可以属于多个标签,一个标签可以包含多个清单,即存在多对多关系
    • 分类:用户可以创建分类,用于把清单进行归类操作。常见的分类有:今天、明天、最近七天等等

    • 标签:标签用户标记清单的用途。常见的标签有:工作、生活、学习等等

    • 反馈:每个用户可以对系统的不足之处提出反馈,反馈会产生一条记录,存储到数据库中

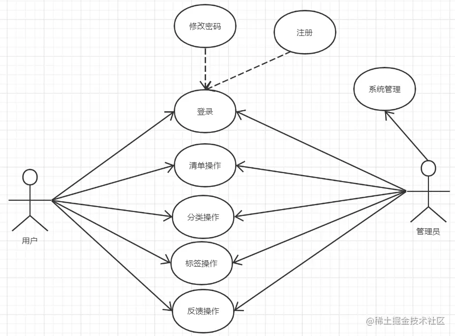
用例图

系统整体用例图

image-20201126105451712.png

用户操作用例图

image-20201126104536666.png

系统管理员用例图

image-20201126105813455.png

数据库设计图

our-task-ER.jpg