R语言nlme、nlmer、lme4用(非)线性混合模型non-linear mixed model分析藻类数据实例|附代码数据

653 阅读11分钟

原文链接:tecdat.cn/?p=23426

最近我们被客户要求撰写关于线性混合模型的研究报告,包括一些图形和统计输出。

混合线性模型,又名多层线性模型(Hierarchical linear model)。它比较适合处理嵌套设计(nested)的实验和调查研究数据

序言

此外,它还特别适合处理带有被试内变量的实验和调查数据,因为该模型不需要假设样本之间测量独立,且通过设置斜率和截距为随机变量,可以分离自变量在不同情境中(被试内设计中常为不同被试)对因变量的作用。

简单的说,混合模型中把研究者感兴趣的自变量对因变量的影响称为固定效应,把其他控制的情景变量称为随机效应。由于模型中包括固定和随机效应,故称为混合线性模型。无论是用方差分析进行差异比较,还是回归分析研究自变量对因变量的影响趋势,混合线性模型比起传统的线性模型都有更灵活的表现。

非线性混合模型就是通过一个连接函数将线性模型进行拓展,并且同时再考虑随机效应的模型。

非线性混合模型常常在生物制药领域的分析中会用到,因为很多剂量反应并不是线性的,如果这个时候数据再有嵌套结构,那么就需要考虑非线性混合模型了。

本文中我们用(非)线性混合模型分析藻类数据。这个问题的参数是:已知截距(0日值)在各组和样本之间是相同的。

数据

图片

用lattice和ggplot2绘制数据。

xyplot(jitter(X)~Daygroups=Group)

图片

ggplot版本有两个小优势。1. 按个体和群体平均数添加线条[用stat_summary应该和用xyplot的type="a "一样容易]);2.调整点的大小,使重叠的点可视化。(这两点当然可以用自定义的 panel.xyplot 来实现 ...)

## 必须用手进行汇总
ggplot(d,aes(x=Day,y=X,colour=Group))

图片

从这些图片中得出的主要结论是:(1)我们可能应该使用非线性模型,而不是线性模型;(2)可能存在一些异方差(在较低的平均值上有较大的方差,好像在 X=0.7的数据有一个 "天花板");看起来可能存在个体间的变化(特别是基于t2的数据,其中个体曲线近乎平行)。然而,我们也将尝试线性拟合来说明问题。

使用nlme

用lme的线性拟合失败。

LME <- lme(X ~ 1, random = ~Day|Individual, data=d)

图片

如果我们用control=lmeControl(msVerbose=TRUE))运行这个程序,就会得到输出,最后是。 

图片

可以看到考虑到组*日效应的模型也失败了。

LME1 <- lme(X ~ Group*Day, random = ~Day|Individual, data=d)

图片

我试着用SSfpl拟合一个非线性模型,一个自启动的四参数Logistic模型(参数为左渐近线、右渐近线、中点、尺度参数)。这对于nls拟合来说效果不错,给出了合理的结果。

nlsfit1 <- nls(X ~ SSfp)
coef(nlsfit1)

图片

可以用gnls来拟合组间差异(我需要指定起始值

我的第一次尝试不太成功。

gnls(
    X ~ SSfpl)

图片

但如果我只允许asymp.R在各组之间变化,就能运行成功。

params=symp.R~Group

绘制预测值。

g1 + geom_line()

图片

这些看起来很不错(如果能得到置信区间就更好了--需要使用delta法或bootstrapping)。

dp <- data.frame(d,res=resid(gnlsfit2),fitted=fitted(gnlsfit2))
(diagplot1 <- ggplot(dp,aes(x=factor(Individual),
              y=res,colour=Group))+
      geom_boxplot(outlier.colour=NULL)+
  scale_colour_brewer(palette="Dark2"))

图片

除了7号样本外,没有很多证据表明个体间的变异......如果我们想忽略个体间的变异,可以用

anova(lm(res~Individual))

图片

大的(p\)值可以接受个体间不存在变异的无效假设...

更一般的诊断图--残差与拟合,同一个体的点用线连接。可以发现,随着平均数的增加,方差会逐渐减小。

plot(dp,(x=fitted,y=res,colour=Group))

图片


点击标题查阅往期内容

图片

非线性混合效应 NLME模型对抗哮喘药物茶碱动力学研究

图片

左右滑动查看更多

图片

01

图片

02

图片

03

图片

04

图片

我不能用nlme来处理三个参数因组而异模型,但如果我只允许asymp变化,就可以运行。

nlme(model=list(fixed=with(c(asymp.R,xmid,scale,asymp.L),...)

右侧渐近线中的方差估计值是非零的。

图片

加入随机效应后,参数根本就没有什么变化。 

图片

最大的比例差异是3.1%(在比例参数中)。

nlmefit2 <- update(list(asyR+xmd+scal+asp ~1),
  start )

我们可以通过AIC或似然比检验来比较模型

AICtab(nlmefit1,nlmefit2,weights=TRUE)

图片

anova(nlmefit1,nlmefit2)

图片

可以做一个F测试而不是 LRT(即考虑到有限大小的修正)。

pchisq(iff,df=2,lower.tail=FALSE)

图片

图片

##分母非常大的F检验。
pf(diff/2,df1=2,df2=1000000,lower.tail=FALSE)

图片

我们不知道真正相关的df,但上面的总结表明df是40。 

图片

nlmer

我想现在可以为nlmer得到正确的模型规范,但我找不到一个方便的语法来进行固定效应建模(即在这种情况下允许一些参数因组而异)--当我构建了正确的语法,nlmer无法得到答案。

基本的RE模型(没有群体效应)运行良好。

 nlmer(
  X ~ SSfpl(Day, asy, as, x, s) ~
         asy|Indi,)

根据我的理解,人们只需要构建自己的函数来封装固定效应结构;为了与nlmer一起使用,该函数还需要计算相对于固定效应参数的梯度。这有点麻烦,但可以通过修改派生函数生成的函数,使之稍微自动化。

  1. 构建虚拟变量:
mm <- model.matrix(~Group,data=d)
grp2 <- mm[,2]
  1. 构建一个函数来评估预测值及其梯度;分组结构是硬编码的。
deriv(~A+((B0+B1*grp2+B2*grp3-A)/(1+exp((x-xmid)/scale)
  1. 通过插入与传递给函数的参数名称相匹配的行来查看所产生的函数,并将这些参数名称分配给梯度矩阵。
L1 <- grep("^ +\.value +<-")
L2 <- grep("^ +attr\(\.value",)
eval(parse(text))

尝试一下拟合:

nlmer(
  X ~ fpl(Day, asym, as, asymp, asR3, xmi, sca) ~
         as|Indi,
     start =  list(nlpars)),data=d)

图片

失败了(但我认为这是由于nlmer本身造成的,而不是设置有什么根本性的问题)。为了确定,我应该按照同样的思路生成一个更大的人工数据集,看看我是否能让它工作起来。

现在我们可以用稳定版(lme4.0)得到一个答案。

结果不理想

fixef(nlmerfit2)

图片

range(predict(nlmerfit2))

图片

我不能确定,在nlmer中是否有更简单的方法来做固定效果。

AD模型生成器

我们还可以使用AD模型生成器来解决这个问题。它可以处理更复杂的模型,比如拟合更多参数的群体效应。

部分原因是我对ADMB的熟悉程度较低,这有点费劲,最后我通过循序渐进的步骤才成功。

最小的例子

首先尝试没有随机效应、分组变量等。(即等同于上面的nls拟合)。)

##设置数据:调整名称,等等
d0 <- c(list(nobs=nrow(d)),as.list(d0))
##起始值:调整名称,增加数值
names(svec3) <- gsub("\.","",names(svec3))  ## 移除点
svec3$asympR <- 0.6 ## 单一值
## 运行 
do_admb("algae0",
        data,
        params,
        run.opts)

结果不错

图片

固定效应模型

现在尝试用固定效应分组,使用上面构建的虚拟变量(也可以使用if语句,或者用R[Group[i]]的for循环中的R值向量,或者(最佳选择)为R传递一个模型矩阵...)。我们必须使用elem_div而不是/来对两个向量进行元素除法。

model1 <- "
参数部分
   向量 pred(1,nobs) // 预测值
   向量Rval(1,nobs) //预测值

过程部分
   pred = as+elem(Rval-asy,1.0+exp(-(Day-xmid)/scal) 
"

试着用模型矩阵来代替它。

model1B <- "
参数部分
   向量 pred(1,nobs) // 预测值
   向量Rval(1,nobs) //预测值

过程部分
   pred = asym+ele(Rv-asy,1.0+exp(-(Da-xmi)/sc)) 。
"

当然,在参数相同的情况下,也可以工作。

随机效应

现在添加随机效应。回归函数并没有完全实现随机效应模型(尽管这应该在即将到来的版本中被修复),所以我们用公式减去(n/2 log({RSS}/n)),其中RSS是残差平方和。

model2 <- "
参数部分
   向量 pred(1,nobs) // 预测值
   向量Rval(1,nobs) //预测值

过程部分
   pred = asym+elem
   f = 0.5*no*log(norm2(X-pr)/n)+norm2(R)。
"

图片

由于ADMB不处理稀疏矩阵,也不惩罚循环,如果将随机效应实现为(i=1; i<=nobs; i++) Rval[i] += Rsigma*Ru[Group[i]],效率会略高,但我是懒人/我喜欢矩阵表示的紧凑性和可扩展性.

现在我们终于可以测试R以外的参数的固定效应差异了。

model3 <- "
参数部分
   向量 prd(1,nobs) // 预测值
   向量Rl(1,nobs) // 预测值
   向量 scalal(1,nobs)
   向量xmal(1,nobs)
   sdror opr(1,nobs) //输出预测值

程序部分
   Rval = XR*Rve+Rsma*(Z*Ru)。
   xmval = Xd*xdvec;....
   f = 0.5*nobs*log(norm2(X-pred)/nobs)+norm2(Ru)
"

结果:

图片

summary(admbfit3)

图片

有一个非常大的AIC差异。如上文所示,对nlme拟合的似然比F测试是作为一种练习......

对于该图,最好是按组指定参数重新进行拟合,而不是按基线+对比度进行拟合。

fit3B <- do_admb(,
        data,
        params,
        re,
        run.opts=run.control)
plot2(list(cc),intercept=TRUE)

图片

现在我们对标准化的问题很困扰,所以(经过一番折腾)我们可以在不同的面板上重新画出群体变化的参数。

图片

诊断图

##放弃条件模式/样本-R估计值

diagplot1 %+% dp2

图片

也许这暗示了两个实验组中更大的差异?

拟合与残差

diagplot2 %+% dp2

图片

叠加预测(虚线):

g1 + geom_line

图片

如果能生成平滑的预测曲线(即对中间的日值),那就更好了,但也更繁琐。

结论

  • 从参数估计中得出的主要结论是,第三组下降得更早一些(xmidvec更小),同时下降得更远(Rvec更低)。

似然分析

计算一个( sigma^2_R ) 似然函数的代码并不难,但运行起来有点麻烦:它很慢,而且计算在置信度下限附近的几个点上出现了非正-无限矩阵;我运行了另一组值,试图充分覆盖这个区域。

lapply(Rsigmavec,fitfun)
## 尝试填补漏洞
lapply(Rsigmavec2,fitfun)

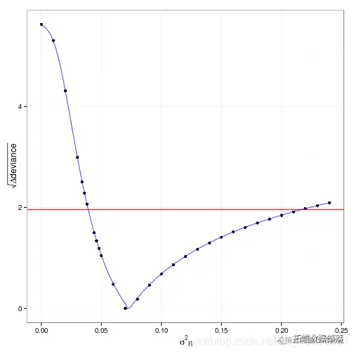
带有插值样条的剖面图和似然比检验分界线。 

图片

在sigma^2_R 上的95%剖面置信区间是{0.0386,0.2169}。

我没有计算过,但转换后的剖面图(在对应于偏离度与最小偏离度的平方根偏差的 y )上,所以二次剖面将是一个对称的V)显示,二次近似对这种情况相当糟糕 ...

ggplot(sigma,sqrt(2*(NLL-min(NLL))+
  geom_point()

图片

扩展

  • 更多地讨论分母df问题。参数引导法/MCMC?

  • 我们可以尝试在xmid和scale参数中加入随机效应。

  • 在组间或作为X的函数的方差(无论是残差还是个体间的方差)中可能有额外的模式。

图片

点击文末 “阅读原文”

获取全文完整代码数据资料。

本文选自《R语言nlme、nlmer、lme4用(非)线性混合模型non-linear mixed model分析藻类数据实例》。

点击标题查阅往期内容

R语言混合线性模型、多层次模型、回归模型分析学生平均成绩GPA和可视化
R语言线性混合效应模型(固定效应&随机效应)和交互可视化3案例
R语言用lme4多层次(混合效应)广义线性模型(GLM),逻辑回归分析教育留级调查数据R语言 线性混合效应模型实战案例
R语言混合效应逻辑回归(mixed effects logistic)模型分析肺癌数据
R语言如何用潜类别混合效应模型(LCMM)分析抑郁症状
R语言基于copula的贝叶斯分层混合模型的诊断准确性研究
R语言建立和可视化混合效应模型mixed effect model
R语言LME4混合效应模型研究教师的受欢迎程度
R语言 线性混合效应模型实战案例
R语言用Rshiny探索lme4广义线性混合模型(GLMM)和线性混合模型(LMM)
R语言基于copula的贝叶斯分层混合模型的诊断准确性研究
R语言如何解决线性混合模型中畸形拟合(Singular fit)的问题
基于R语言的lmer混合线性回归模型
R语言用WinBUGS 软件对学术能力测验建立层次(分层)贝叶斯模型
R语言分层线性模型案例
R语言用WinBUGS 软件对学术能力测验(SAT)建立分层模型
使用SAS,Stata,HLM,R,SPSS和Mplus的分层线性模型HLM
R语言用WinBUGS 软件对学术能力测验建立层次(分层)贝叶斯模型
SPSS中的多层(等级)线性模型Multilevel linear models研究整容手术数据
用SPSS估计HLM多层(层次)线性模型模型