客户端容器 | 青训营笔记

97 阅读5分钟

浏览器架构演进

  1. 单进程架构:所有模块运行在同一个进程里,包含网络,插件,JavaScript运行环境等
  2. 多进程结构:主进程,网络进程,渲染进程,GPU进程,插件进程
  3. 面向服务架构:将原来的UI,数据库,文件,设备,网络等,作为一个独立的基础服务

屏幕截图 2023-04-20 180744.png

屏幕截图 2023-04-20 180917.png

屏幕截图 2023-04-20 181127.png

浏览器架构-多进程分工

屏幕截图 2023-04-20 181745.png

浏览器架构-思考?

  • 为什么会有单进程架构
    早期受到硬件限制,为了节约资源。
  • 面向服务架构是否会替代多进程架构
    有可能会被替代。

常见浏览器内核

屏幕截图 2023-04-20 182403.png

渲染进程-多线程架构

       内部是多线程实现,主要负责页面渲染,脚本执行,事件处理,网络请求等

屏幕截图 2023-04-20 182927.png

JS引擎 VS 渲染引擎

  1. 解析执行JS
  2. XML解析生成渲染树,显示在屏幕
  3. 桥接方式通信

屏幕截图 2023-04-20 183459.png

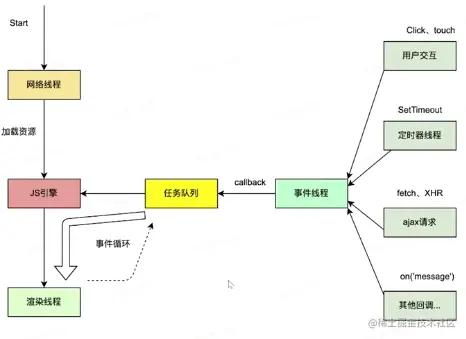
渲染进程-多线程工作流程

  1. 网络线程负责加载网页资源
  2. JS引擎解析JS脚本并且执行
  3. JS解析引擎空闲时,渲染线程立即工作
  4. J用户交互,定时器操作等产生回调函数放入任务队列中
  5. 事件线程进行事件循环,将队列中的任务取出交给JS引擎执行

屏幕截图 2023-04-20 184107.png

Chrome浏览器

Chrome运行原理1-如何展示网页

浏览器地址输入URL后发生了什么

屏幕截图 2023-04-20 184612.png

Chrome运行原理-输入处理

  1. 用户Url框输入内容后,UI线程会判断输入的是一个URL地址,还是一个query查询条件
  2. 如果是URL,直接请求站点资源
  3. 如果是query,将输入发送给搜索引擎

屏幕截图 2023-04-20 185107.png

Chrome运行原理-读取响应

  1. 网络线程接收到HTTP响应后,先检查响应头的媒体类型(MIME Type)
  2. 如果响应主体是一个HTML文件,浏览器将内容交给渲染进程处理
  3. 如果拿到的是其他类型文件,比如zip,exe等,则交给下载管理器处理

屏幕截图 2023-04-20 185654.png u1fbpfcp-watermark.image?)

Chrome运行原理-寻找渲染进程

  1. 网络线程做完所有检查后,会告知主进程数据已准备完毕,主进程确认后为这个站点寻找一个渲染进程
  2. 主进程通过IPC消息告知渲染进程去处理本次导航
  3. 渲染进程开始接收数据并告知主进程自己已开始处理,导航结束,进入文档加载阶段

屏幕截图 2023-04-20 190241.png

渲染进程-构建渲染树

  1. 构建DOM树,将HTML文本转换成浏览器能够理解的结构
  2. 构建CSSOM树,浏览器同样不认识CSS,需要将CSS代码转化为可理解的CSSOM
  3. 构建渲染树,渲染树是DOM树和CSSOM树的结合

屏幕截图 2023-04-20 191024.png

渲染进程-页面布局

  1. 根据渲染树计算每个节点的位置和大小
  2. 在浏览器页面区域绘制元素边框
  3. 便利渲染树,将元素以盒模型的形式写入文档流

屏幕截图 2023-04-20 192220.png

渲染进程-页面绘制

  1. 构建图层:为特定的节点生成专用图层
  2. 绘制图层:一个图层分成很多绘制指令,然后将这些指令按顺序组成一个绘制列表,交给合成线程
  3. 合成线程接收指令生成图块
  4. 栅格线程将图块进行栅格化
  5. 展示在屏幕上

屏幕截图 2023-04-20 192831.png

首屏优化

  1. 压缩,分包,删除无用代码
  2. 静态资源分离
  3. JS脚本非阻塞加载
  4. 缓存策略
  5. SSR
  6. 预置loading,骨架屏

渲染优化

  1. GPU加速
  2. 减少回流,重绘
  3. 离屏渲染
  4. 懒加载

JS优化

  1. 防止内存泄漏
  2. 循环尽早break
  3. 合理使用闭包
  4. 减少DOM访问
  5. 防抖,节流
  6. Web Workers

跨端容器

为什么需要跨端

  1. 开发成本,效率
  2. 一致性体验
  3. 前端开发生态

屏幕截图 2023-04-20 195544.png

有哪些跨端方案

  • webview
  • 小程序
  • PN/WeeX
  • Lynx
  • Flutter

屏幕截图 2023-04-20 195909.png

跨端容器-WebView

  1. Webview,即网页视图,用于加载网页Url,并展示其内容的控件
  2. 可以在移动端App内,实现前端混合开发,大多数混合框架都是基于Webview的二次开发;比如Ionic,Cordova

跨端容器-常用WebView分类

常用webview,Android,IOS,国产Android

屏幕截图 2023-04-20 200558.png

跨端容器-使用WebView优势

  1. 一次开发,处处使用,学习成本低
  2. 随时发布,即时更新,不用下载安装包
  3. 移动设备性能不断提升,性能有保障
  4. 通过JSBridge和原生系统交互,实现复杂功能

跨端应用-WebView使用原生能力

Javascript调用Native
  • API注入:Native获取Javascript环境上下文,对其挂载的对象或者方法进行拦截
  • 使用Webview URL Scheme跳转拦截
  • IOS上window.webkit.messageHandler直接通信
Native调用Javascript
  • 直接通过webview暴露的API执行JS代码
  • IOS webview.stringByEvaluatingJavaScriptFromString
  • Android webview.evaluateJavascript

跨端应用-WebView<->Native通信

  1. JS环境中提供通信的JSBridge
  2. Native端提供SDK响应JSBridge发出的调用
  3. 前端和客户端分别实现对应功能模块

屏幕截图 2023-04-20 202259.png

跨端容器-实现一个简易JSBridge

interface CallArgs {
    callId: string; // 调用Id,唯一标识
    module: string; // 调用模块
    method: string; // 调用方法
    data: any; // 参数
}

const Callbacks = { } // 存放回调函数 callId为key

function applyNative = (payload:CallArgs,callback:Function)=>{
    const callId = prefix + callTime++
    Callbacks[callId] = callback
    const Args0:CallArgs = {
        callId:callId,
        module:payload.module || 'layout',
        method:payload.method || 'randomSize',
        data:payload.data
    }
    if(IOS){
        return window.webkitURL.messageHandler.postMessage(JSON.stringify(Args0))
    }else{
        // 安卓对window上约定的对象进行拦截
        return window.AndroidBridge(JSON.stringify(Args0))
    }
}

interface ResponseArgs{
    responseId: string;// 回调Id,与callId对应
    errCode: number; 
    errMsg?: string;
    data: unknown;
}
// Native 端调用webview,参数都经过序列化
const applyWebview = (res:string)=>{
    const response = JSON.parse(res) as ResponseArgs
    const {responseId} = response
    // 从Callbacks找到对应的回调处理方法
    if(typeof Callbacks[responseId]) === 'function'{
        Callbacks[responseId](response)
        // 回调后删除该次回调函数
        delete Callbacks[responseId]
    }
}

// 挂在在window上,供native直接调用
window.JSBridge = {
    applyNative,
    applyWebview
}

跨端容器-小程序

  1. 微信,支付宝,百度小程序,小米直达号
  2. 渲染层-webview
  3. 双线程,多webview架构
  4. 数据通信,Native转发

屏幕截图 2023-04-20 203120.png

跨端容器-React Native/Weex

  1. 原生组件渲染
  2. React/Vue框架
  3. virtual dom
  4. JSBridge

屏幕截图 2023-04-20 203428.png

跨端容器-Lynx

  1. Vue
  2. JS Core/V8
  3. JSBinding
  4. Native UI/Skia

屏幕截图 2023-04-20 203752.png

跨端容器-Flutter

  1. wideget
  2. dart vm
  3. skia图形库

屏幕截图 2023-04-20 204037.png

跨端容器-通用原理

  1. UI组件
  2. 渲染引擎
  3. 逻辑控制引擎
  4. 通信桥梁
  5. 底层API抹平表现差异

屏幕截图 2023-04-20 204333.png

屏幕截图 2023-04-20 204435.png>

跨端容器-思考

  1. 同样是基于webview渲染,为什么小程序体验比webview流畅?
  2. 小程序会先把需要的资源下载下来,在使用的时候直接使用;限制了相关DOM操作。
  3. 未来的跨端方案会是什么
  4. 有可能是webview

课程总结

屏幕截图 2023-04-20 205403.png