视频虚拟主播怎们搞?体验报告全记录;一图掌握SD应用精髓;Chat效率工具大汇总;品牌营销进入AI时代 | ShowMeAI日报

4,011 阅读8分钟

👀日报&周刊合集 | 🎡生产力工具与行业应用大全 | 🧡 点赞关注评论拜托啦!

🤖 『Stable Diffusion界面解读』一张图掌握SD使用精髓

ShowMeAI资源编号:No.R052

图片可能被平台压缩,加入知识星球「ShowMeAI研究中心」获取高清版

🤖 『Stability AI 发布大语言模型StableLM』继SD之后又一大招,剑锋直指GPT-4

4月19日,Stability AI 又开源了大模型 StableLM,与 ChatGPT 类似,是一套文本生成AI模型,可以生成代码、笑话、歌词、故事等内容,旨在与OpenAI的GPT-4等系统竞争。StableLM 的 alpha 版本目前可以在GitHub和Hugging Spaces上获得。

Stability AI 是一家创业公司,之前开发的生成AI艺术工具 Stable Diffusion 刮起了艺术领域的腥风血雨。公司计划在未来几个月内发布更多的StableLM模型,提供更多的应用场景和示例,并与其他开发者和研究者以改进和扩展这些模型,探索它们的潜在用途。

注意! StableLM基础模型可以商用,但必须遵守CC BY-SA-4.0许可证的条款;微调模型是不可以的。 官方博客 | GitHub | HuggingFace

🤖 『Snapchat 开放聊天机器人My AI』全球用户免费可用

4月19日,Snap宣布Snapchat全球7.5亿用户可以免费使用 My AI 聊天机器人,在群聊中@My AI 就可以添加聊天机器人,并能够自定义机器人的头像和名字。此外,Snap还推出了生成式AR滤镜 Cosmic Lens,可以随机生成AR滤镜的背景。

早在2月 Snapchat 智能助手My AI 就已经面向订阅用户进行了测试,为用户提供文字智能对话、读懂用户拍摄的Snap图像并作出回应、推荐AR滤镜/地点等多项新功能。截至目前,My AI的订阅用户已经超过数百万,每天生成的聊天信息多达200万条。

这!跟飞书AI助手重名了吧(⊙o⊙) 官方博客 | theVerge完整报道

🤖 『Chat应用汇总 (1-在线应用)』国内优秀的产品和开发者,越来越多啦~

系列持续更新,追踪汇总更新👉 t.zsxq.com/0dKrWQZSm

1. Chat → pdf:chatPDF

2. Chat → pdf:ChatDOC

3. Chat → PPT:ChatPPT

4. Chat → Excel:ChatExcel

5. Chat → 网页:ChatWebpage

6. Chat → 音视频:ChatVox

7. Chat → 科研:SciChat

8. Chat → 笔记:FlowUs AI

9. Chat → 图书:风声雨声

10. Chat → 律师:AI 维权律师

11. Chat → 文档:Chatbase

12. Chat → SQL:SQLChat

13. Chat → Notion:ChatThing

……

ChatPDF

ChatPDF是一款强大的PDF阅读和问答工具,支持不同语言间的互动,原理是分析时创建PDF段落的语义 索引,回答问题时找到最相关段落并利用OpenAl的API生成答案,每天可免费处理3个PDF (最多120 页)。

www.chatpdf.com/

ChatDOC

ChatDOC 是一个基于 ChatGPT 的文件阅读助手,支持中英文,可以快速从上传研究论文、书籍、手册等文件中提取、定位和汇总文件信息,并通过聊天的方式在几秒钟内给出问题的答案。ChatDOC 目前免费,文件大小限制为 200 页,最多可以上传 5 个文档。在即将更新的版本中,还支持跨多个文档的综合查询和问答。一把子期待了!

chatdoc.com/

ChatPPT

ChatPPT是面向PPT使用者提供的AI生成PPT产品,基于ChatGPT与韦尼克模型,面向PPT用户提供可通过自然语言指令与Chat模式进行PPT文档创作的AI创作服务。目前有在线体验版、Office插件版两类,可在官网申请加入公测。

chat-ppt.com

ChatExcel

ChatExcel 由北京大学深圳研究生院/信息工程学院3位硕博生独立开发,主打用对话的形式实现复杂的 Excel 操作(Chat-to-Excel),并支持一键导出成标准 Excel 表格。目前已开放Demo供大家试玩,不用注册、网页上就能用、不限使用次数,相当利好懒人和 Excel 小白。

chatexcel.com/

ChatWebpage

ChatWebpage是一款智能网站分析与问答工具,通过Al分析网站,提供网站相关问题的准确答案,输入网址即可开始聊天。可回答关于网站的各类问题,包括基本信息 (如联系方式) 和高级话题(如SEO和分析)。

chatwebpage.com/

ChatVox

ChatVox 让你能够与任何视频或音频文件进行互动,只需输入YouTube或播客链接,就可以像与ChatGPT聊天一样与视频展开对话。国内开发者的产品,官方介绍本地功能正在火速开发中,期待ing

chatvox.aitodo.co/

SciChat

SciChat是一款基于前沿语言大模型的AI聊天机器人,能快速响应任何你感兴趣的话题,由科研创新服务平台SciRadar 打造。SciChat 目前每人每日拥有10,000字符的免费使用额度。

www.sciradar.com/

FlowUs AI

Flowus的AI写作功能是针对各种内容类型的。它可以帮助你写文章、论文、报告、甚至新闻稿等内容。除了根据用户输入的关键词、主题和目的进行信息筛选和整理之外,该功能还可以帮助用户自动生成标题、文章大纲、段落、句子等内容,帮助用户更快速、更准确地完成文章的创作。

flowus.cn/

风声雨声

风声雨声包含书籍翻译、书籍阅读、知名作者书籍推荐3个功能,支持epub、pdf、word、srt、txt 在内的多种最常见的文件格式,基于 GPT-3.5完成多种语言的书籍翻译、书籍信息快速提取与问答、推荐作者书籍等。

fsys.app/

来源:网络综合、ShowMeAI社区、即刻@张小吉

🤖 『「视频虚拟主播」应用体验报告』腾讯割韭菜有点狠啊!D-ID的确不错

ShowMeAI社区 @zzh 体验了国内外最知名的两款「视频虚拟主播」应用,并生成了完整的体验报告。总的来说,二者各有所长,就是腾讯的软件有点贵了吧o((⊙﹏⊙))o.

应用清单

腾讯智影:zenvideo.qq.com/、微信同名小程序

Creative Studio (D-ID):studio.d-id.com/

整体评价

中文播报可能办腾讯智影会员会比较好,英文的话就D-ID

腾讯智影

免费版,勉强可以用,不过时长只有6分钟,人物边缘抠图痕迹有残留,看起来也有一些假面感

会员版,每月48,人物边缘干净,看起来也更真实

定制版,就非常抢钱了。3999的照片变脸估计质量有限,7999的是官方推荐的标准服务

不支持通过上传图片自定义人物,只能从库里选择

D-ID

第一个将 GPT-3、Stable Diffusion 和 D-ID 独特的面部动画技术相结合的平台,可以在几秒钟内把你的头像图片变成一个会说话的虚拟主播

英文内容,对口型更准确

支持添加自定义图片生成虚拟人

梯度付费,比腾讯智影便宜

点击查看持续更新👉t.zsxq.com/0daHZKEMH

🤖 『Forbes 2023 AI50 | 最有前途的50家AI公司』 一图览尽行业前沿

福布斯与与红杉资本 (Sequoia) 、Meritech Capital合作,发布「Forbes 2023 AI50」榜单,从全球800份申请中评选了2023年最有前途的、利用AI开展业务的、50家未上市公司。这些公司的融资规模已经超过 272亿美金。 官网 | 中文官方发布

Forbes 2023 AI50

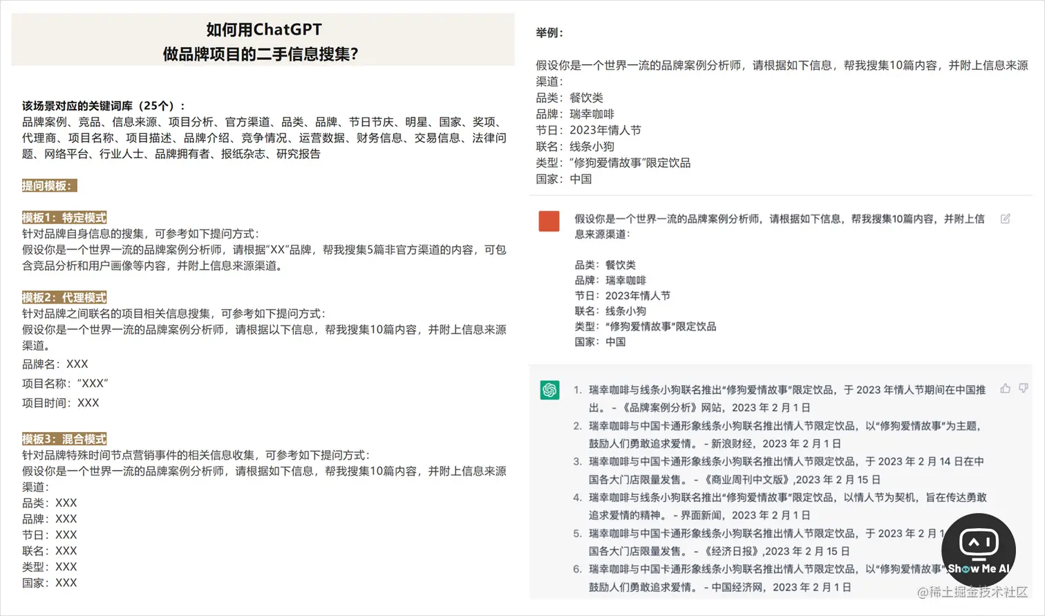
🤖 『ChatGPT成为品牌营销新利器』70+提问模板解决实际工作场景困惑

这是一篇绝对要进你收藏夹的干货好文!作者列举了24个【品牌营销】工作场景,并且为每个场景都配备了提问步骤、提问模板、案例展示、关键词,非常全面和完备!超级个体时代,每个人都需要掌握一点营销技能!

1. 如何用 ChatGPT 搜集品牌项目的二手信息

2. 如何用 ChatGPT 进行剧本/广告脚本写作

3. 如何用 ChatGPT 进行品牌内容分发

4. 如何用 ChatGPT 生成社群的新闻资讯

5. 如何用 ChatGPT 生成创意营销文本素材

6. 如何用 ChatGPT 生成创意营销图片素材

7. 如何用 ChatGPT 进行销售话术优化

8. 如何用 ChatGPT 生成定制化客户解决方案

9. 如何用 ChatGPT 赋能客服团队

10. 如何用 ChatGPT 制作营销数据报表

11. 如何用 ChatGPT 做品牌营销项目管理

12. 如何用 ChatGPT 做品牌营销团队绩效管理

13. 如何用 ChatGPT 做一门课(课程大纲、脚本、PPT)

14. 如何用 ChatGPT 生产专业方向的科普内容

15. 如何用 ChatGPT 搭建品牌文本体系

16. 如何用 ChatGPT 策划品牌联名方案

17. 如何用 ChatGPT 从品牌角度,对产品提出升级建议

18. 如何用 ChatGPT 策划新品上市推广方案

19. 如何用 ChatGPT 搭建品牌视觉体系(VI)

20. 如何用 ChatGPT 写内容营销方案*. 选题计划并撰稿

21. 如何用 ChatGPT 做品牌舆论传播概况分析

22. 如何用 ChatGPT 做书籍*. 报告*. 文件的读取与互动

23. 如何用 ChatGPT 做会议自动总结

24. 如何用 ChatGPT 拆解爆款内容并提出修改意见 👉值得收藏的全文

感谢贡献一手资讯、资料与使用体验的 ShowMeAI 社区同学们!

@bebe、@逸轩、@「ShowMeAI研究中心」知识星球

◉ 点击 👀日报&周刊合集,订阅话题 #ShowMeAI日报,一览AI领域发展前沿,抓住最新发展机会!

◉ 点击 🎡生产力工具与行业应用大全,一起在信息浪潮里扑腾起来吧!