HashMap源码分析

210 阅读7分钟

一. HashMap的数据结构

数据结构演示地址:
https://www.cs.usfca.edu/~galles/visualization/Algorithms.html

1.1 jdk1.7数据结构

1.2 jdk1.8数据结构

1.3 负载因子为什么是0.75

HashMap中注释给了解释

看了个例子:
如果是0.5 , 那么每次达到容量的一半就进行扩容,默认容量是16, 达到8就扩容成32,达到16就扩容成64, 最终使用空间和未使用空间的差值会逐渐增加,空间利用率低下。  如果是1,那意味着每次空间使用完毕才扩容,在一定程度上会增加put时候的时间

可以参考这位大佬的解释
https://www.jianshu.com/p/64f6de3ffcc1

二.HashMap操作

2.1 运算规则


1.位异或运算(^)
运算规则是:从高位开始比较,如果相同则为0,不相同则为1。
比如:8^11
8转为二进制是100011转为二进制是1011.从高位开始比较得到的是:0011.然后二进制转为十进制,就是Integer.parseInt("0011",2)=3;

2.位与运算符(&)
运算规则:两个数都转为二进制,然后从高位开始比较,如果两个数都为1则为1,否则为0。
比如:129&128
129转换成二进制就是10000001128转换成二进制就是10000000。从高位开始比较得到,得到10000000,即128

3.位或运算符(|)
运算规则:两个数都转为二进制,然后从高位开始比较,两个数只要有一个为1则为1,否则就为0。
比如:129|128
129转换成二进制就是10000001128转换成二进制就是10000000。从高位开始比较得到,得到10000001,即129

4.位非运算符(~)
https://www.cnblogs.com/bibiafa/p/9389213.html

2.2 put流程

当我们调用put方法其内部会调用putVal方法,第一个参数需要对key求hash值,目的是为了减少hash碰撞
public V put(K key, V value) {
        return putVal(hash(key), key, value, false, true);//调用Map的putVal方法
}
hash(key)这个方法会生成hash,干扰(扰动)函数
为了防止一些实现比较差的 hashCode() 方法,减少碰撞,尽可能使元素更散列地存储
同时这个方法也说明了HashMap是支持key为空的,如果为空直接就会返回hash值为0
static final int hash(Object key) {//干扰(扰动)函数;通过key计算hash值,仅仅是hash值,不是存储位置,目的:让hash更散列
        int h;
        return (key == null) ? 0 : (h = key.hashCode()) ^ (h >>> 16);//hash后对右16(空位补0)后进行异或,key为null,表示HashMap是支持Key为空的,
}
putVal方法
final V putVal(int hash, K key, V value, boolean onlyIfAbsent,//onlyIfAbsent:表示是否不覆盖已有的值;evict:false表示table为创建状态
                   boolean evict) {
        Node<K,V>[] tab; Node<K,V> p; int n, i;
        if ((tab = table) == null || (n = tab.length) == 0)//数组是否null或者==0,第1次put为空
            n = (tab = resize()).length;//初始化数组(or扩容)!!!!!!!!!!!!!
        if ((p = tab[i = (n - 1) & hash]) == null)//寻址:(n - 1) & hash重要,16-1 按位与hash,为null表示没有值
            tab[i] = newNode(hash, key, value, null);//等空,直接插入
        else {
            Node<K,V> e; K k;
            if (p.hash == hash &&//判断key是否相等
                ((k = p.key) == key || (key != null && key.equals(k))))
                e = p;//将第一个元素赋值给e,用e来记录;跳到646Line
            else if (p instanceof TreeNode)//判断是否红黑树!
                e = ((TreeNode<K,V>)p).putTreeVal(this, tab, hash, key, value);
            else { //生成链表(操作链表),开始遍历链表
                for (int binCount = 0; ; ++binCount) {
                    if ((e = p.next) == null) {//p.next为空表明处于链表的尾部,1、生成链表  2、已经是链表!!!!  存储位置相等
                        p.next = newNode(hash, key, value, null);// 直接创建
                        if (binCount >= TREEIFY_THRESHOLD - 1) //链表长度如果>8转红黑树(or 扩容),-1是因为binCount从0开始
                            treeifyBin(tab, hash);//树化;还需要判断是否大于64,否则扩容
                        break;
                    }
                    if (e.hash == hash &&
                        ((k = e.key) == key || (key != null && key.equals(k))))//对链表节点中数据进行覆盖判断
                        break;
                    p = e;
                }
            }
            if (e != null) { // key已经存在
                V oldValue = e.value;
                if (!onlyIfAbsent || oldValue == null)
                    e.value = value;// 用新的value值去覆盖老的value值
                afterNodeAccess(e);
                return oldValue;// 返回覆盖前的value值,put的返回值
            }
        }
        ++modCount;//用来记录HashMap的修改次数
        if (++size > threshold)//扩容
            resize();//如果size大于threshold,就需要进行扩容
        afterNodeInsertion(evict);
        return null;
}
问题:这里在寻址的时候为什么不用取模运算而是用位与运算

位与运算操作的是二进制效率要远快于取模运算
这里可以进行循环测试一下

2.3 resize(扩容流程)

final Node<K,V>[] resize() {
        Node<K,V>[] oldTab = table;
        int oldCap = (oldTab == null) ? 0 : oldTab.length;//数组容量(旧)
        int oldThr = threshold;//扩容临界点(旧)
        int newCap, newThr = 0;//数组容量(新)、扩容临界点(新)
        if (oldCap > 0) {
            if (oldCap >= MAXIMUM_CAPACITY) {
                threshold = Integer.MAX_VALUE;
                return oldTab;
            }
            else if ((newCap = oldCap << 1) < MAXIMUM_CAPACITY &&//扩容2倍:oldCap << 1,左移1位,相当于oldCap乘以2的1次方
                     oldCap >= DEFAULT_INITIAL_CAPACITY)
                newThr = oldThr << 1; // 扩容2倍:将阈值threshold*2得到新的阈值
        }
        else if (oldThr > 0) // HashMap(int initialCapacity, float loadFactor)调用
            newCap = oldThr;
        else {               // zero initial threshold signifies using defaults
            newCap = DEFAULT_INITIAL_CAPACITY;//第一次put!!!!!!!!!!!!!!!!!!
            newThr = (int)(DEFAULT_LOAD_FACTOR * DEFAULT_INITIAL_CAPACITY);//扩充阈值
        }
        if (newThr == 0) {//如果新阈值为0,根据负载因子设置新阈值
            float ft = (float)newCap * loadFactor;
            newThr = (newCap < MAXIMUM_CAPACITY && ft < (float)MAXIMUM_CAPACITY ?
                      (int)ft : Integer.MAX_VALUE);
        }
        threshold = newThr;//最后赋值给全局变量
        @SuppressWarnings({"rawtypes","unchecked"})
            Node<K,V>[] newTab = (Node<K,V>[])new Node[newCap];
        table = newTab;
        if (oldTab != null) {
            for (int j = 0; j < oldCap; ++j) {  //如果旧的数组中有数据,循环
                Node<K,V> e;
                if ((e = oldTab[j]) != null) {
                    oldTab[j] = null;//gc处理
                    if (e.next == null)
                        newTab[e.hash & (newCap - 1)] = e;//只一个节点,赋值,返回
                    else if (e instanceof TreeNode)//红黑结构
                        ((TreeNode<K,V>)e).split(this, newTab, j, oldCap);
                    else {
                        Node<K,V> loHead = null, loTail = null;//低位链表(原位置i)
                        Node<K,V> hiHead = null, hiTail = null;//高位链表(i+n位置)
                        Node<K,V> next;
                        do {
                            next = e.next;
                            if ((e.hash & oldCap) == 0) {// 如果为0,元素位置在扩容后数组中的位置没有发生改变(低位)
                                if (loTail == null)
                                    loHead = e;// 头节点
                                else
                                    loTail.next = e;
                                loTail = e;
                            }
                            else {//不为0,元素位置在扩容后数组中的位置发生了改变,新的下标位置是(原下标位置+原数组长)
                                if (hiTail == null)
                                    hiHead = e;
                                else
                                    hiTail.next = e;
                                hiTail = e;
                            }
                        } while ((e = next) != null);
                        if (loTail != null) {
                            loTail.next = null;
                            newTab[j] = loHead;//下标:原位置
                        }
                        if (hiTail != null) {
                            hiTail.next = null;
                            newTab[j + oldCap] = hiHead;//下标:原位置+原数组长度
                        }
                    }
                }
            }
        }
        return newTab;//返回新数组
}
在put的时候如果数组占得元素已经大于阈值了就会引起扩容
if (++size > threshold)//扩容
resize();

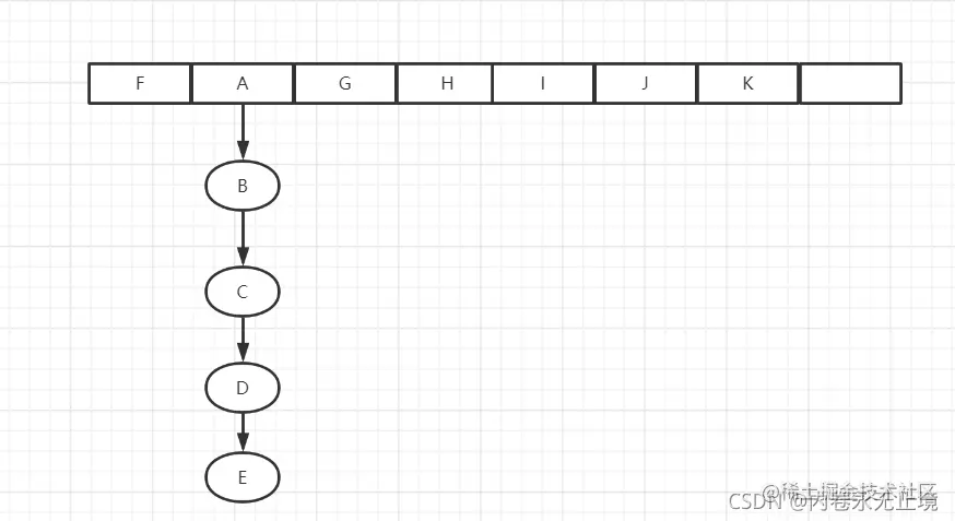
这里以图示举例(插入完k后 下标为1的链表扩容流程 没有变红黑树)

Node<K,V> loHead = null, loTail = null;//低位链表(原位置i)
Node<K,V> hiHead = null, hiTail = null;//高位链表(i+n位置)
(e.hash & oldCap) == 0 //判断是否需要换位置
hash :通过扰动函数生成的hash
oldCap:原来数组长度
假设ACD需要移动位置BEF不需要移动位置

扩容resize()第一次流程A

通过e.hash & oldCap算法判断是否为0 如果为0不移动位置,
e=A
next=B
Node<K,V> loHead = A, loTail = A;//低位链表(原位置i)
Node<K,V> hiHead = null, hiTail = null;//高位链表(i+n位置)

第二次流程B

通过e.hash & oldCap算法判断是否为0 如果为0不移动位置,
e=B
next=C
Node<K,V> loHead = A, loTail = A;//低位链表(原位置i)
Node<K,V> hiHead = B, hiTail = B;//高位链表(i+n位置)

第三次流程C

通过e.hash & oldCap算法判断是否为0 如果为0不移动位置,
e=C
next=D
Node<K,V> loHead = A, loTail = C;//低位链表(原位置i)
Node<K,V> hiHead = B, hiTail = B;//高位链表(i+n位置)

第四次流程D

通过e.hash & oldCap算法判断是否为0 如果为0不移动位置,
e=D
next=E
Node<K,V> loHead = A, loTail = D;//低位链表(原位置i)
Node<K,V> hiHead = B, hiTail = B;//高位链表(i+n位置)

第五次流程E

通过e.hash & oldCap算法判断是否为0 如果为0不移动位置,
e=E
next=F
Node<K,V> loHead = A, loTail = D;//低位链表(原位置i)
Node<K,V> hiHead = B, hiTail = E;//高位链表(i+n位置)

第六次流程F

通过e.hash & oldCap算法判断是否为0 如果为0不移动位置,
e=F
next=null
Node<K,V> loHead = A, loTail = D;//低位链表(原位置i)
Node<K,V> hiHead = B, hiTail = F;//高位链表(i+n位置)
//将lohead链放在新数组的原来位置 将hiHead 链在原来位置上+老数组长度
newTab[j] = loHead;//下标:原位置
newTab[j + oldCap] = hiHead;//下标:原位置+原数组长度