青训营第⑤课(客户端容器)

90 阅读8分钟

客户端容器

web浏览器架构

浏览器架构演进:

  1. 单进程架构:所有模块运行在同一个进程里,包含网络、插件、JavaScript运行环境等

  2. 多进程架构:主进程、网络进程、渲染进程、GPU进程、插件进程

  3. 面向服务架构:将原来的UI、数据库、文件、设备、网络等,作为一个独立的基础服务

image-20230420141647221-16819714339531.png

浏览器架构对比

image-20230420142712155-16819720557462.png

浏览器架构-多进程分工:

image-20230420142602874.png

浏览器常用内核:

image-20230420142826119-16819721150733.png

渲染进程

多线程架构:

内部时多线程实现,主要负责页面渲染,脚本执行,事件处理,网络请求等。

image-20230420143057337.png

JS引擎 VS 渲染引擎
  1. 解析执行 JS

  2. XML解析生成渲染树,显示在屏幕

  3. 桥接方式通信

image-20230420155249680.png

多线程工作流程
  1. 网络线程负责加载网页资源
  2. JS引擎解析JS脚本并且执行
  3. JS解析引擎空闲时,渲染线程立即工作
  4. 用户交互、定时器操作等产生回调函数
  5. 事件线程进行事件循环,将队列里的任务取出交给JS引擎执行

image-20230420155700656.png

资源加载
  1. 收到主进程的消息后,开始加载HTML文档
  2. 除此之外,还需要加载子资源,比如一些图片,CSS样式文件以及JavaScript脚本
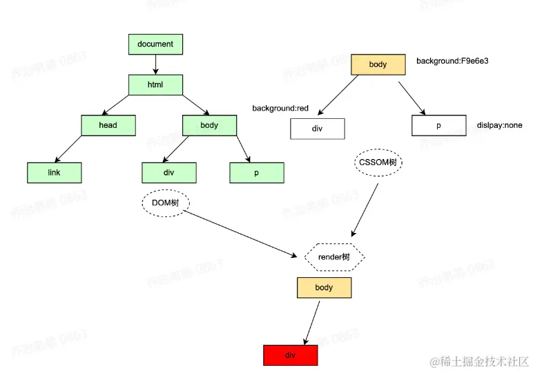
构建渲染树
  1. 构建DOM树,将HTML文本转化成浏览器能够理解的结构

  2. 构建CSSOM树,浏览器同样不认识CSS,需要将CSS代码转化为可理解的CSSOM

  3. 构建渲染树,渲染树时DOM树和CSSOM树的结合

image-20230420160909932.png

页面布局
  1. 根据渲染树计算每个节点的位置和大小
  2. 在浏览器页面区域绘制元素边框
  3. 遍历渲染树,将元素以盒模型的形式写入文档流
页面绘制
  1. 构建图层:为特定的节点生成专用图层
  2. 绘制图层:一个图层分成很多个绘制指令,然后将这些指令按顺序组成一个绘制列表
  3. 交给合成线程
  4. 合成线程接收指令生成图块
  5. 栅格线程将图块进行栅格化
  6. 展示在屏幕上

Chrome工作原理

展示网页

image-20230420155842634.png

输入处理
  1. 用户URL框输入内容后,UI线程会判断输入的是一个URL地址呢,还是一个query查询条件
  2. 如果时URL,直接请求站点资源
  3. 如果是query,将输入发送给搜索引擎
开始导航
  1. 当用户按下回车,UI线程通知网络线程发起一个网络请求,来获取站点内容
  2. 请求过程中,tab处于loading状态
读取响应
  1. 网络线程接收到HTTP响应后,先检查响应头的媒体类型(MIME Type)

  2. 如果响应主题是一个HTML文件,浏览器将内容交给渲染进程处理

  3. 如果拿到的时其他类型文件,比如Zip、exe等,则交过下载管理器处理

image-20230420160310048.png

寻找渲染进程
  1. 网络线程做完所有检查后,会告知主进程数据已准备完毕,主进程确认后这个站点寻找一个渲染进程
  2. 主进程通过IPC消息告知渲染进程去处理本次导航
  3. 渲染进程开始接受数据并告知主进程自己开始处理,导航结束,进入文档加载阶段
V8引擎

V8引擎是一个JavaScript引擎实现,最初由一些语言方面专家设计,后被谷歌收购,随后谷歌对其进行了开源。V8使用C++开发,,在运行JavaScript之前,相比其它的JavaScript的引擎转换成字节码或解释执行,V8将其编译成原生机器码(IA-32, x86-64, ARM, or MIPS CPUs),并且使用了如内联缓存(inline caching)等方法来提高性能。有了这些功能,JavaScript程序在V8引擎下的运行速度媲美二进制程序。V8支持众多操作系统,如windows、linux、android等,也支持其他硬件架构,如IA32,X64,ARM等,具有很好的可移植和跨平台特性。

在 V8 出现之前,所有的 JavaScript 虚拟机所采用的都是解释执行的方式,「这是 JavaScript 执行速度过慢的一个主要原因」。而 V8 率先引入了**即时编译(JIT)**的双轮驱动的设计,这是一种权衡策略,混合编译执行和解释执行这两种手段,给 JavaScript 的执行速度带来了极大的提升。

另外,V8 也是早于其他虚拟机引入了惰性编译、内联缓存、隐藏类等机制,进一步优化了 JavaScript 代码的编译执行效率。V8 的出现,将 JavaScript 虚拟机技术推向了一个全新的高度。

V8 执行一段 JavaScript 代码所经历的主要流程包括:

    • 初始化基础环境;
    • 解析源码生成 AST 和作用域;
    • 依据 AST 和作用域生成字节码;
    • 解释执行字节码;
    • 监听热点代码;
    • 优化热点代码为二进制的机器代码;
    • 反优化生成的二进制机器代码。
  • V8编译流水线并不复杂,但其中涉及到了很多技术,诸如 JIT、延迟解析、隐藏类、内联缓存、事件循环系统、垃圾回收机制等等。这些技术决定着一段 JavaScript 代码能否正常执行,以及代码的执行效率。对提的几个名词做个简单介绍:

  • **「隐藏类(Hide Class)」:**是将 JavaScript 中动态类型转换为静态类型的一种技术,可以消除动态类型的语言执行速度过慢的问题。熟悉 了 V8 的工作机制,在编写 JavaScript 时,就能充分利用好隐藏类这种强大的优化特性,写出更加高效的代码。

  • 「惰性解析」:它目的是为了加速代码的启动速度,通过对惰性解析机制的学习,可以优化代码更加适应这个机制,从而提高程序性能。

  • 「V8事件循环系统」:事件循环系统和 JavaScript 中的难点异步编程特性紧密相关。JavaScript 是单线程的,JavaScript 代码都是在一个线程上执行,如果同一时间发送了多个 JavaScript 执行的请求,就需要排队,也就是进行异步编程。而V8事件循环系统会调度这些排队任务,保证 JavaScript 代码被 V8 有序地执行。因此也可以说,事件循环系统就是 V8 的心脏,它驱动了 V8 的持续工作

  • 「垃圾回收机制」:自动垃圾回收是一种在堆内存中找出哪些对象在被使用,还有哪些对象没被使用,并且将后者删掉的机制。所谓使用中的对象(已引用对象),指的是程序中有指针指向的对象;而未使用中的对象(未引用对象),则没有被任何指针给指向,因此占用的内存也可以被回收掉。而JavaScript 也是一种自动垃圾回收的语言

首屏优化

  1. 压缩、分包、删除无用代码
  2. 静态资源分离
  3. JS脚本非阻塞加载
  4. 缓存策略
  5. SSR
  6. 预置loading、骨架屏

渲染优化

  1. GPU加速
  2. 减少回流、重绘
  3. 离屏渲染
  4. 懒加载

JS优化

  1. 防止内存泄漏
  2. 循环尽早break
  3. 合理使用闭包
  4. 减少DOM访问
  5. 防抖,节流
  6. Web Workers

跨端容器

为什么要跨端

  1. 开发成本、效率
  2. 一致性体验
  3. 前端开发生态

跨端方案:

webview
  1. Webview,即网页视图,用于加载网页URL,并展示其内容的控件

  2. 可以内嵌载移动端APP内,实现前端会和开发,大多数混合框架都是基于Webview的二次开发;比如 lonic,Cordove

  3. 常用的WebView分类

image-20230420162013390.png

  1. 优势

    1. 一次开发,处处使用,学习成本低
    2. 随时发布,即时更新,不用下载安装包
    3. 移动设备性能不断提升,性能又保障
    4. 通过 JSBridge 和原生系统交互,实现复杂功能
  2. 使用原生能力:

    1. Javascript 调用 Native
      • API注入:Native获取JavaScript环境上下文,对其挂载的对象或者方法进行拦截
      • 使用Webview URL Scheme 跳转拦截
      • IOS 上 window.webkit.messageHandle 直接通信
    2. Native 调用JavaScript
      • 直接通过webview暴露的API 执行 JS 代码
      • IOS webview.stringByEvaluatingJavaScriptFromString
      • Android webview.evaluateJavaScript
  3. WebView<->Native通信

    1. JS 环境中提供通信的 JSBridge
    2. Native 端提供SDK 响应 JSBridge 发出的调用
    3. 前端和客户端分别实现对应功能模块

image-20230420162835614.png

小程序
  1. 微信、支付宝、百度、小米直达号等

  2. 渲染层-webview

  3. 双线程,多webview架构

  4. 数据通信,Navtive转发

image-20230420163017205.png

RN/WeeX
  1. 原生组件渲染

  2. React/Vue框架

  3. virtual dom

  4. JSBridge

image-20230420163119779.png

Lynx
  1. Vue

  2. JS Core / V8

  3. JSBinding

  4. Native UI / Skia

image-20230420163209903.png

Flutter
  1. wideget

  2. dart vm

  3. skia图形库

image-20230420163246062.png

通用原理

  1. UI组件

  2. 渲染引擎

  3. 逻辑控制引擎

  4. 通信桥梁

  5. 底层API抹平表现差异

image-20230420163341974.png

跨端方案对比

image-20230420163515750.png

总结

image-20230420163620813.png