互联网工程师Java面试题及答案整理(2023速成版,7天就能吃透)

204 阅读3分钟

现在Java面试都只是背答案吗?

不背就通过不了面试,但是现在面试都问原理、问场景!Java 面试题就像我们高考时的文言文,包括古诗词,不背是不可能答出来的!当然了,除了背,还得理解,否则意义不大,对面试过后的工作帮助也不大

我在五年之前参加过多场面试,应聘的岗位均为 Java 工程师,在不断地面试过程中,分类总结了面试中的一些知识点,主要包括以下几部分

  • Java 基础知识点
  • Java 常见集合
  • JVM内容管理
  • 高并发编程
  • spring全家桶系列
  • 数据库相关
  • 网络协议相关
  • 算法相关
  • 项目相关
  • ......

很多时候,面试官问的问题会和自己准备的“题库”中的问题不太一样,即使做了复盘,下次面试还是不知道该从何处下手。

为此我专门整理了一份 《金三银四最新的Java面试宝典》 享给大家,内容涵盖:Java 基础知识点、JVM、高并发编程、spring、算法、微服务、分布式、数据库、大厂面经、技术脑图等等...接近2000多页 质量非常高!不仅有大厂面试真题还有各大技术栈讲解,不管最近要不要去面试,建议大家都保存一份!需要的大伙见文章末尾领取~

内容如下

第一份面试笔记【1000道专题Java面试题手册】

JavaOOP面试题

Java集合/泛型面试题

Java异常面试题

Java中的IO与NIO面试题

Java反射

Java系列化/注解

Java多线程

JVM

MySQL

redis

Memcached

MongoDB

Spring

Spring Boot

Spring Cloud

RabbitMQ

Dubbo

MyBatis

ZooKeeper

数据结构与算法

Elasticsearch

Kafka

微服务

Linux

第二份面试笔记【1685页Java核心突击手册】

Ps:由于篇幅限制,笔记无法全部为大家展示出来,就以截图主要内容的形式让大家参考啦,需要完整版的小伙伴可以转发后关注我来私信回复【666】即可免费领取到了!

Java基础(内容覆盖:基础语法、面向对象、类与接口、变量与方法、内部类等等)

JVM(内容覆盖:JVM内存模型、垃圾回收与算法、类加载机制等等)

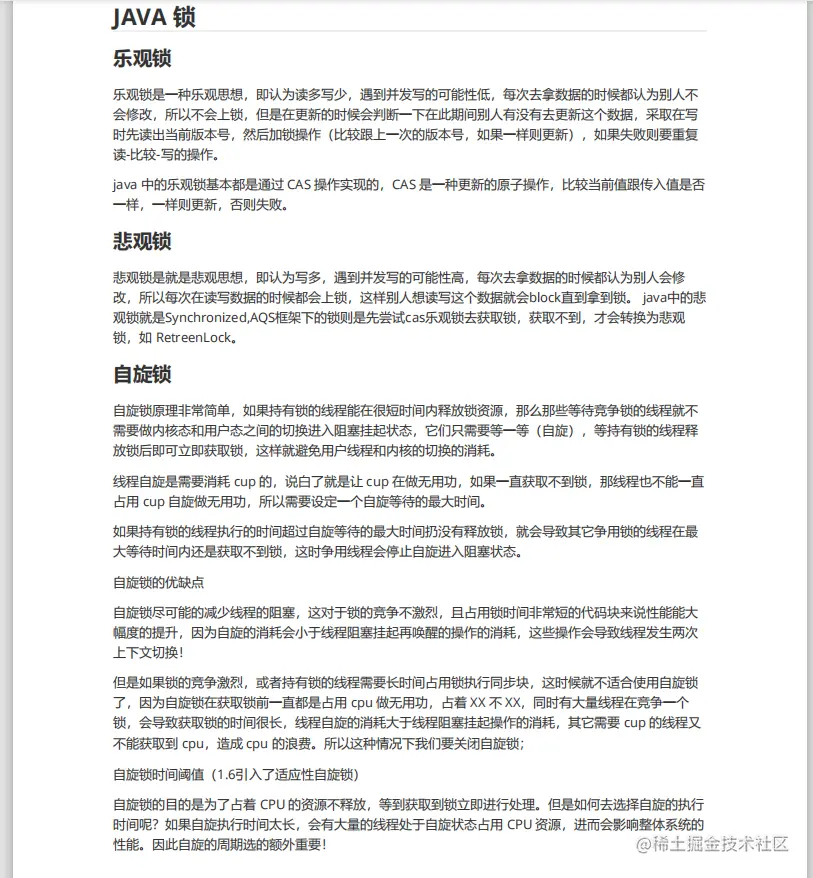
多线程(内容覆盖:线程池、Java锁、AQS、CAS等等)

网络(内容包括:TCP/IP、HTTP、网络7层协议、TCP/三次握手、四次挥手)

设计模式(内容包括:工厂模式、单例模式、建造者模式等等)

总结

总的来说,大多数公司的面试都有共同之处,有些重复的我可能就没写了。另外还有一个小技巧可以分享给大家就是,当面试官问你有什么问题的时候,尽量不要就这么过了,平时准备的时候多积累问题最好是偏应用方向的问题,可以在这个时候询问,既可以为自己答疑解惑,也可以有机会给面试官留下好的印象。

需要的大伙——【戳一戳】即可免费获取~