前端第五天 | 青训营笔记

101 阅读4分钟

浏览器架构

  1. 单进程架构:所有模块运行在同一个进程里,包含网络、插件、js运行环境等
  2. 多进程架构:主进程、网络进程、渲染进程、GPU进程、插件进程。进程间相互隔离,各做各事

  1. 面向服务架构:将原来的UI、数据库、文件、设备、网络等,作为一个独立的基础服务。多进程架构升级版

渲染进程

浏览器内核

多线程架构

渲染进程内部是多线程实现,主要负责页面渲染、脚本执行、事件处理、网络请求等

  1. 浏览器引擎
  • 浏览器分成两部分,渲染引擎和JS引擎
    • 渲染引擎:用来解析HTML与CSS,俗称内核,比如chrome浏览器的blink,老版本的webkit
    • JS引擎:也称为JS解释器。用来读取网页中的javaScript代码,对其处理后运行,比如chrome浏览器的v8
  1. 同步和异步

    1. 先执行执行栈中的同步任务
    2. 异步任务放入任务队列中
    3. 执行栈中所有同步任务执行完毕,就会按次序读取任务队列中的异步任务
    4. 异步任务结束等待状态,进入执行栈,开始执行

多线程工作流程

  1. 网络线程负责加载网页资源
  2. js引擎解析js脚本并执行
  3. js解析引擎空闲时,渲染线程立即执行
  4. 用户交互、定时器操作等产生回调函数放入任务队列中
  5. 事件进程进行事件循环,将队列里的任务取出交给js引擎执行

Chrome运行原理

浏览器地址输入URL后发生了什么

输入处理

  1. 用户Url框输入内容后,UI线程会判断输入的是一个URL地址还是一个query查询条件

  2. 如果是URL,直接请求站点资源

  3. 如果是query,将输入发送给搜索引擎

开始导航

  1. 用户按下回车,UI线程通知网络线程发起一个网络请求,来获取站点内容
  2. 请求过程,tab处于loading状态

读取响应

  1. 网络线程接收到HTTP响应后,先检查响应头的媒体类型
  2. 如果响应主体是一个HTML文件,浏览器将内容交给渲染进程处理
  3. 如果拿到的是Zip、exe等,则交给下载管理器处理(浏览器解析不了的格式,只能通过下载的方式处理)

寻找渲染进程

  1. 网络线程告知主进程数据已准备完毕,主进程确认后为这个站点寻找一个渲染进程

  2. 主进程通过IPC消息告知渲染进程去处理本次导航

  3. 渲染进程开始接收数据并告知主进程自己已开始处理,导航结束,进入文档加载阶段

资源加载

  1. 收到主进程消息,开始加载HTML文档

  2. 除此之外,还需要加载子资源,比如图片、CSS样式文件以及js脚本

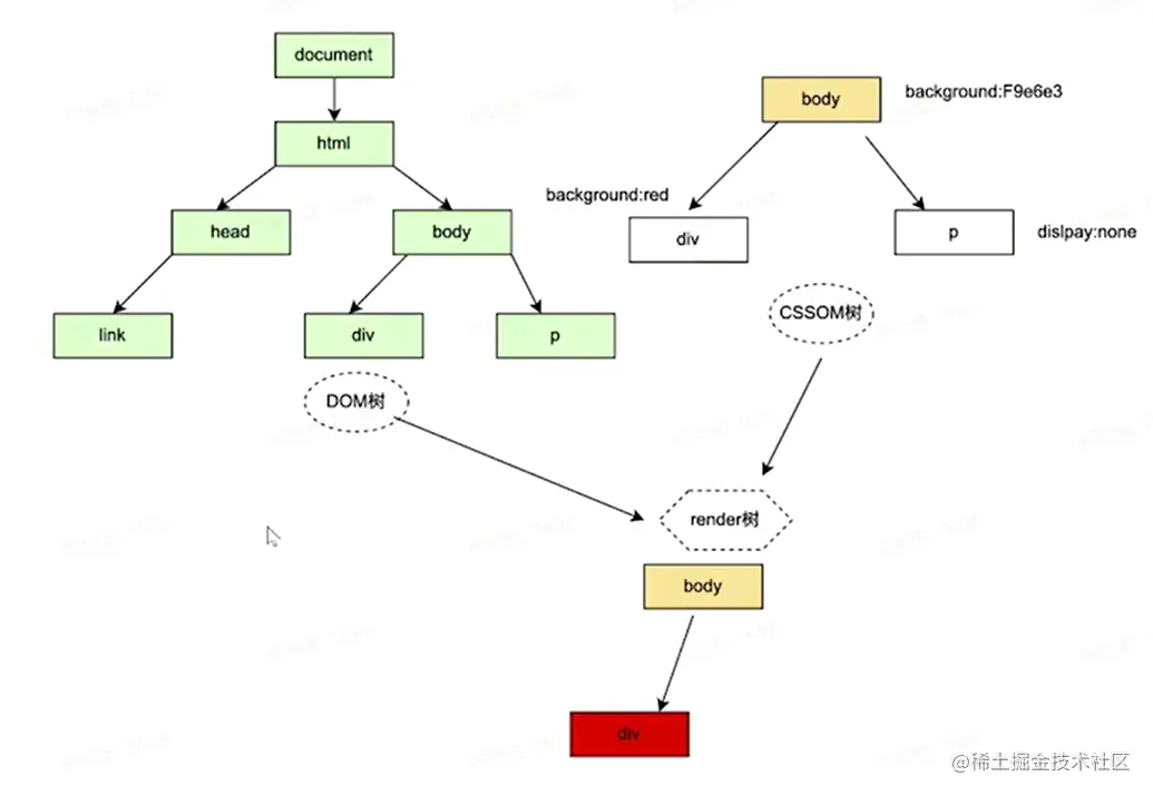
构建渲染数

  1. 构建DOM树,将HTML文本转化成浏览器能够理解的对象
  2. 构建CSSOM树
  3. 构建渲染树

页面布局

  1. 根据渲染树计算每个节点的位置和大小

  2. 在浏览器页面区域绘制元素边框

  3. 遍历渲染树,将元素以盒模型的形式写入文档流

页面绘制

它其实不是一个平面,绘制的是一个一个图层,上面的会盖住下面的内容

前端性能

时间主要花在js脚本执行和空闲时间(等待请求)

首屏优化

  1. 压缩、分包、删除无用代码

  2. 静态资源分离

  3. js脚本非阻塞加载(尽量放置html底部,放在前面会先加载,造成卡顿)

  4. 缓存策略

  5. SSR

  6. 预置loading、骨架屏

渲染优化

  1. GPU加速

  2. 减少回流、重绘

  3. 离屏渲染

  4. 懒加载

js优化

  1. 防止内存泄漏

  2. 循环尽早break

  3. 合理使用闭包

  4. 减少Dom访问

  5. 防抖、节流

  6. Web Workers

跨端容器

开发成本、效率

一致性体验

跨端方案

  1. Webview

网页视图,用于加载网页Url,并展示其内容的控件。可以内嵌在移动端APP内,实现前端混合开发

Android、IOS

  1. 小程序
  2. React Native/WeeX
  3. Lynx
  4. Flutter