单页应用与多页应用

178 阅读4分钟

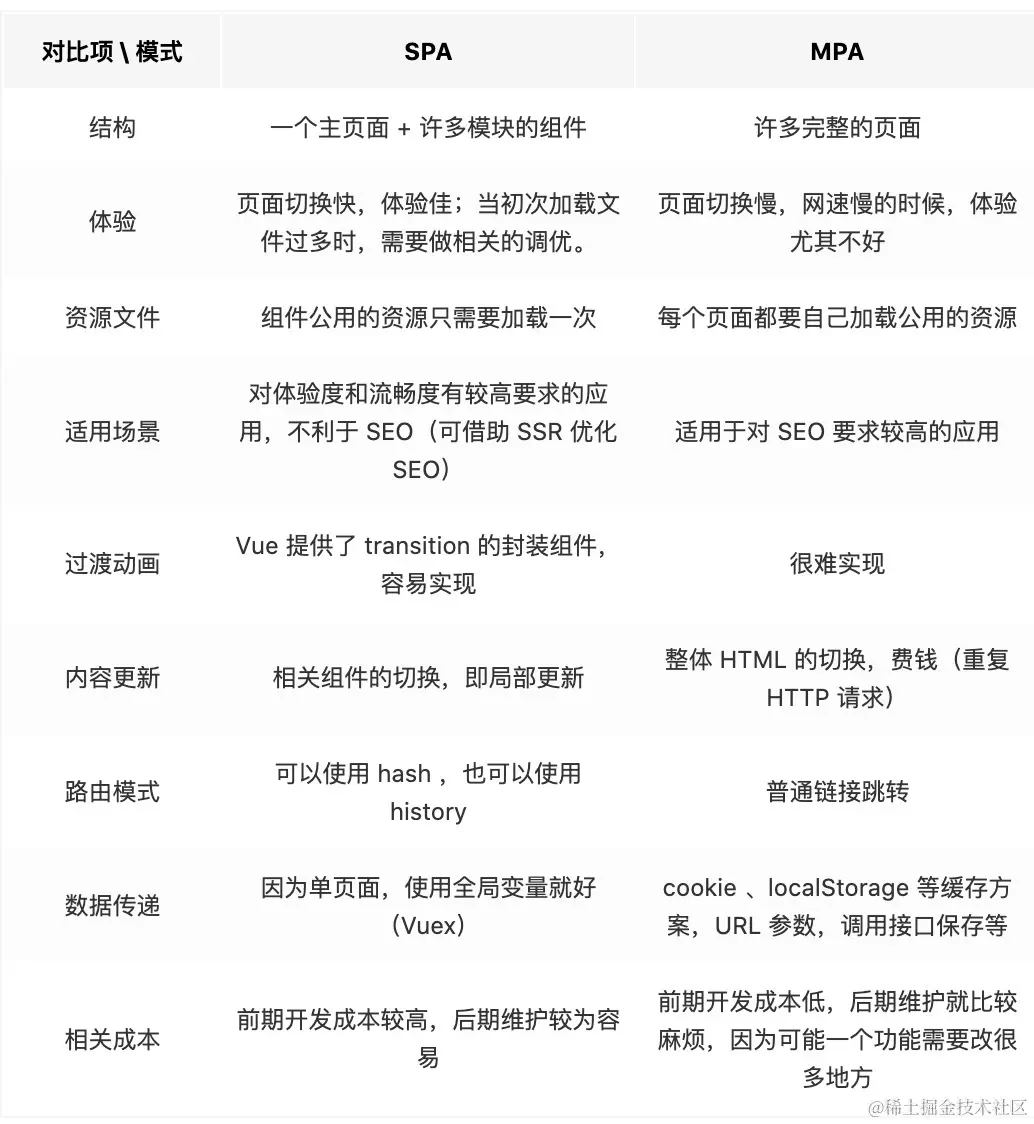
简述:

多页应用指的是每个页面都是一个独立的HTML文件,通过URL跳转进行访问,适合于需要更好的SEO和浏览器兼容性、可维护性、性能等方面的场景。

单页应用是在一个HTML文件内通过JavaScript动态切换视图实现页面交互,适合于需要更好的用户体验、交互性和响应性、移动设备支持和离线访问等方面的场景。开发者需根据实际需求和场景进行选择。

775316ebb4c727f7c8771cc2c06e06dd.jpg

单页应用

单页应用又叫SPA(SinglePage Web Application)是一种在浏览器中加载单个HTML页面并在用户与应用程序交互时动态更新该页面的Web应用程序。在单页应用中,所有的路由和组件都在同一个页面中进行渲染和更新。单页应用通常采用前后端分离的架构,后端只负责提供数据接口,前端则负责页面渲染和交互逻辑

优点:

  1. 用户体验更好,因为页面无需重新加载,用户可以更快地浏览网站。
  2. 能够提供更多的交互效果,例如下拉刷新,无限滚动等。
  3. 开发效率更高,因为前后端分离,前端可以使用现代化的工具和框架进行开发。
  4. 可以更好地适应移动设备,因为单页应用可以更好地响应移动设备的触屏操作。

缺点:

  1. 首次加载时间可能会较长,因为需要加载所有必需的JS和CSS文件。
  2. SEO不友好,因为搜索引擎难以获取单页应用中动态生成的内容。
  3. 浏览器兼容性问题可能会存在,因为一些较老的浏览器可能无法正常支持单页应用。
  4. 内存占用较多,因为需要在客户端缓存大量数据。

应用场景:

  1. 需要提供更好的用户体验,例如需要提供较高的交互性和响应性。
  2. 需要支持移动设备,因为单页应用可以更好地响应移动设备的触屏操作。
  3. 需要提供类似于桌面应用的交互效果,例如下拉刷新,无限滚动等。
  4. 需要支持离线访问,因为单页应用可以在客户端缓存必需的数据。

多页应用

多页应用,又叫MPA(MultiPage Application),是一种在浏览器中加载多个HTML页面的Web应用程序。在多页应用中,每个页面都是独立的,需要单独进行渲染和更新。多页应用通常采用传统的后端渲染方式,后端负责渲染页面并提供完整的HTML代码,前端只负责进行样式和交互逻辑的调整。

优点:

  1. SEO友好,因为每个页面都有自己的URL,可以被搜索引擎轻松索引。
  2. 可以更好地适应较老的浏览器,因为多页应用不依赖于现代浏览器的特性。
  3. 网站的可维护性较高,因为每个页面都相对独立。
  4. 每个页面的渲染速度更快,因为不需要在客户端缓存大量数据。

缺点:

  1. 用户体验较差,因为页面需要重新加载。
  2. 开发效率较低,因为前后端需要进行更多的交互。
  3. 难以提供高度交互的效果。
  4. 部署和维护成本较高,因为需要维护多个页面和服务器。

应用场景:

  1. 需要提供更好的SEO效果,因为每个页面都有自己的URL,可以被搜索引擎索引。
  2. 需要提供更好的浏览器兼容性,因为多页应用不依赖于现代浏览器的特性。
  3. 需要提供更好的可维护性,因为每个页面都相对独立。
  4. 需要提供更好的性能,因为每个页面都可以独立进行渲染和加载。

主要区别

在于页面渲染方式前后端交互方式

  • 在单页应用中,前端负责页面的渲染和更新,后端只负责提供数据接口。单页应用具有页面切换快、用户体验好、页面加载速度快等优点,但也存在SEO不友好、首次加载慢等缺点。
  • 在多页应用中,后端负责页面的渲染,前端只负责样式和交互逻辑的调整。多页应用具有SEO友好、首次加载快等优点,但也存在页面切换慢、用户体验差等缺点。

总之,单页应用和多页应用各有优缺点,开发者需要根据应用的具体需求和特点进行选择和使用。如果应用需要快速响应用户交互、用户体验好,可以选择单页应用;如果应用需要SEO友好、首次加载快,可以选择多页应用。