客户端容器|青训营笔记

105 阅读7分钟

web浏览器以及跨端方案

浏览器架构

浏览器架构变迁

1.单进程架构:所有模块运行在同一个进程里,包括网络、插件、JavaScript运行环境等 2.多进程架构:主进程、网络进程、渲染进程、渲染进程、GPU进程、插件进程等 3.面向服务架构:将原来的UI、数据库、文件、设备、网络等,作为一个单独的基础服务(也是多进程架构)

image.png

浏览器各架构对比

image.png

多进程架构介绍

多进程分工

  • 浏览器(主进程):主要负责页面展示逻辑,用户交互,子进程管理;包括地址栏、书签、前进、后退、收藏夹等
  • GPU进程:负责UI绘制,包含整个浏览器全部UI
  • 网络进程:网络服务进程,负责网络资源加载
  • 标签页(渲染进程):控制tab内的所有内容,将html、css和JavaScript转换为用户可交互的页面
  • 插件进程:控制网站运行的插件,比如flash、ModHeader等
  • 其他进程:适用程序 Storage/Network/Audio Service等(基础服务)

为什么会有单进程架构?

受硬件限制,早期内存昂贵,节约资源

面向服务架构是否会替代多进程架构?

会,优势:性能比较好的设备上,会做成面向服务架构,在性能比较差的设备上,会转化成多进程架构

渲染进程

常见浏览器内核

image.png

渲染进程多线程架构

内部是多线程实现,主要负责页面渲染,脚本执行,事件处理,网络请求

image.png

线程功能
JS引擎负责解析js脚本,运行js程序,每个渲染进程下只有一个js引擎线程,与GUI渲染线程互斥,如果js任务执行事件过长,会导致页面卡顿
GUI渲染负责渲染浏览器界面,解析html、css,构建dom树和render树、布局、绘制,和js引擎线程互斥,GUI更新会在js引擎空闲时立即执行
定时器触发定时器所在线程,setTimeout、setInterval计时完毕后,将回调添加到事件队列,等待js引擎执行
网络线程在XHR、Fetch等发起请求后新开一个网络线程请求,如果设置了回调函数,在状态变更时,将回调放入事件队列,等待js引擎执行
事件触发由宿主环境提供,用于控制事件循环,不断地从事件队列里取出任务执行

JS引擎VS渲染引擎

1.解析执行JS 2.XML解析生成渲染树,显示在屏幕 3.桥接方式通信

它俩相互独立,通过bridge时会处理dom,会有延迟

image.png

多线程工作流程

1.网络线程负责加载网页资源 2.js引擎解析js脚本并且执行 3.js解析引擎空闲时,渲染线程立即工作 4.用户交互、定时器操作等产生回调函数放入任务队列中 5.事件线程进行事件循环,将队列里的任务取出交给js引擎执行

image.png

一道笔试题

以下代码在浏览器环境下输出顺序、内容

const now = Date.now()

setTImeout(()=>{

console.log('time10',Date.now()-now)//输出?

},10)

setTImeout(()=>{

console.log('time30',Date.now()-now)//输出?

},30)

while(true){

if(Date.now()-now>=20){

break

}

}

console.log(Date.now()-now)//输出?

Chrome运行原理

如何展示网页

浏览器地址输入URL后发生了什么

image.png

主进程工作流程

  • 输入处理

1.用户url框输入内容后,ui线程会判断输入的是一个url地址还是一个query查询条件

2.如果是url,直接请求站点资源

3.如果是query,将输入发送给搜索引擎

image.png

  • 开始导航

1.当用户按下回车,ui线程通知网络线程发起一个网络请求,来获取站点内容

2.请求过程中,tab处于loading状态

image.png

  • 读取响应

1.网络线程接收到HTTP响应后,先检查响应头的媒体类型(MIME Type)

2.如果响应主体是一个HTML文件,浏览器将内容交给渲染进程处理

3.如果拿到的是其他类型文件,比如Zip、exe等,则交给下载管理器处理

image.png

  • 寻找渲染进程

1.网络线程做完所有检查后,会告知主进程数据已准备完毕,主进程确认后为这个站点寻找一个渲染进程

2.主进程通过IPC消息告知渲染进程去处理本次导航

3.渲染进程开始接收数据并告知主进程自己已开始处理,导航结束,进入文档加载阶段

image.png

渲染进程工作流程

  • 资源加载

1.收到主进程的消息后,开始加载HTML文档

2.除此之外,还需要加载子资源,比如一些图片,css样式文件以及JavaScript脚本

image.png

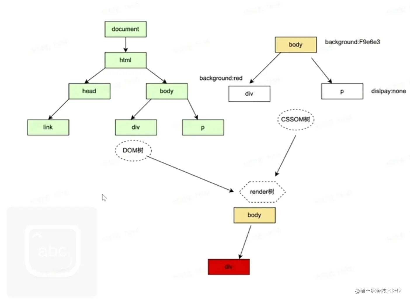
  • 构建渲染树

1.构建DOM树,将HTML文本转化成浏览器能够理解的结构

2.构建CSSOM树,浏览器同样不认识CSS,需要将CSS代码转化为可理解的CSSOM

3.构建渲染树,渲染树是DOM树和CSSOM树的结合

image.png

  • 页面布局

1.根据渲染树计算每个节点的位置和大小

2.在浏览器页面区域绘制元素边框

3.遍历渲染树,将元素以盒模型的形式写入文档流

image.png

  • 页面绘制

1.构建图层:为特定的节点生成专用图层

2.绘制图层:一个图层分成很多绘制指令,然后将这些指令按顺序组成一个绘制列表,交给合成线程

3.合成线程接收指令生成图块

4.栅格线程将图块进行栅格化

5.展示在屏幕上

(我们看到的是一层一层的!合成是为了减少绘制次数,(一次多画几笔)一般GPU会加速栅格化过程,再调用显卡呈现)

image.png

浏览器性能优化

  • 前端性能
    • 时间都花在哪
    • 什么情况下卡顿

image.png

主要时间花在scripting和idle捏

黄色部分是卡顿 来不及刷新

  • 首屏优化
    • 压缩、分包、删除无用代码(减少体积,将js分包,可以运用浏览器运行能力)
    • 静态资源分离(不要和服务放在一起)
    • js脚本非阻塞加载(放包or底部)
    • 缓存策略
    • ssr
    • 预置loading、骨架屏
  • 渲染优化
    • GPU加速
    • 减少回流,重绘(left和top会影响布局,会回流,建议使用transform代替;比如display:none会影响结构,也可以用transform代替;比如table用div)
    • 离屏渲染(开个内存,把要的东西先渲染好再加载过去,比如canvas,会减少掉帧,更流畅)
    • 懒加载(提前加载到本地,滚动什么的时候直接从缓存取)
  • js优化
    • 防止内存泄漏(使用全局变量时;dom时,使用内存很大,要及时清除,还有定时器啥的(写点自动清除的))
    • 循环尽早跳出(break,return)
    • 合理使用闭包(减少元素创建)
    • 减少DOM访问(写style时css类替代等)
    • 防抖、节流
    • Web Workers(比如用在一些音频处理上)

跨端容器

跨端的由来

为什么需要跨端

(优点)

1.开发成本、效率

2.一致性体验

3.前端开发生态

image.png

跨端容器(WebView)

1.WebView即网络视图,用于加载网页url,并展示其内容的控件

2.可以内嵌在移动端App内,实现前端混合开发,大多数混合框架都是基于WebView的二次开发,比如lonic,Cordova

常用WebView分类

image.png

WebView优势

1.一次开发,处处使用,学习成本低

2.随时发布,及时更新,不用下载安装包

3.移动设备性能不断提升,性能有保障

4.通过JSBridge和原生系统交互,实现复杂功能

WebView使用原生能力
  • JavaScript调用Native

    • API注入:native获取JavaScript环境上下文,对其挂载的对象或者方法进行拦截
    • 使用webview url scheme跳转拦截
    • ios上window.webkit.messageHandler直接通信
  • Native调用JavaScript

    • 直接通过webview暴露的API执行js代码
    • IOS webview.stringByEvaluatingJavaScriptFromString
    • Android webview.evaluateJavascript
WebView<=>Native通信

1.js环境中提供通信的jsbridge

2.native端提供sdk响应jsbridge发出的调用

3.前端和客户端分别实现对应功能模块

image.png

image.png

小程序

image.png

image.png

React Native/WeeX

1.原生组件渲染

2.React/Vue框架

3.virtual dom

4.JSBridge

image.png

Lynx

1.Vue

2.JS Core/V8

3.JSBinding

4.Native UI/Skia

image.png

Flutter

1.wideget

2.dart vm

3.ska图形库

image.png

常见的跨端方案

image.png

思考?

1.同样是基于webview渲染,为什么小程序体验比webview流畅

因为小程序把危险的webview操作ban了

2.未来的跨端方案会是什么

回归webview,虽然性能体验不是最好的,但是一定是最广的

image.png