javascript之节点操作

142 阅读1分钟

4月更新第六天

javascript之节点操作

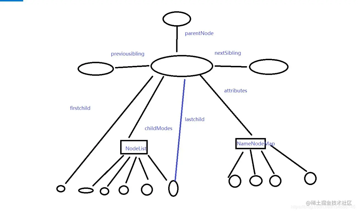
节点之间的关系图: 在这里插入图片描述 Node:表示一个节点清单 NameNodeMap:表示一个无序列的节点列表

节点操作: 节点对象node 节点层次与关系 节点类型 节点操作 节点层次: 一个html文档可以分成许多个节点,节点有不同的类型:文档类型。元素类型。文本节点,注释节点等等 节点与节点之间形成层次结构,也就是文档节点树 节点DOM对象的类型是Node Node: Node接口是对节点的封装,继承自EventTarget,也就是所有的node节点u第项可以绑定事件 Node常用的属性: nodeType 标签=1;属性=2;文本=3;注释=8;文档=9 NodeName: 标签:tagName,属性=属性名,文本=#text,文档=#document nodeValue: 文本节点返回值,属性节点返回内容,注释节点返回注释内容,其他返回null,textContent属性表示一个节点及其子代文本内容 innerText是表示一个节点及其后代渲染的文本属性内容 节点关系: Node.childNode(Nodelist),返回子节点,一个HTMLCollection集合,子节点会自动更新变化 Node.firstchild返回第一个子节点或者返回null Node.last:返回最后一个子节点或者返回一个null Node.nextsibling:返回该节点同级的下一个节点或者返回null Node.parentNode返回父亲节点 Node.parentelement:返回父亲节点的标签,如果不是标签返回null 创建节点: document.createElement(tagName):创建元素节点 docuemnt.createAttribute(name):创建并返回一个新的属性节点,可以通过nodeValue设置属性节点值 document.createComment(data)创建注释节点 docuemnt.createTextCode:创建一个新的文本节点