Instagram 的系统设计

9,745 阅读7分钟

原文

更多文章请到 GitHub - HardwayLinka/cn-system-design: Translate some system design articles into Chinese,欢迎来点个 star 哦~

问题陈述

设计一个类似 Instagram 的照片分享平台,用户可以上传自己的照片,并分享给粉丝。随后,用户将能够查看包含他们所关注的所有其他用户的帖子的个性化 feed。

收集需求

范围内

应用程序应该能够支持以下需求。

  • 用户应该能够上传照片并查看自己上传的照片。
  • 用户应该能够关注其他用户。
  • 用户可以查看包含他们所关注用户的帖子的 feed。
  • 用户应该能够点赞和评论这些帖子。

超出范围

  • 发送和接收来自其他用户的消息。
  • 生成基于机器学习的个性化推荐,以发现与自己兴趣相关的新人物、照片、视频和故事。

高层次设计

架构

image.png

当服务器从客户端接收到一个操作请求 (post, like 等) 时,它执行两个并行操作: i) 在数据存储中持久化操作 ii) 在 pub-sub 模型的流数据存储中发布操作。之后,各种服务 (例如用户订阅服务,媒体柜台服务) 从流数据存储中读取操作并执行它们的特定任务。==流数据存储使系统具有可扩展性,以支持未来的其他用例== (例如媒体搜索索引、位置搜索索引等)。

有趣的事实: 在这次 演讲 中,Instagram 的工程总监 Rodrigo Schmidt 谈论了他们在扩展 Instagram 的数据基础设施时所面临的不同挑战。

系统组件

系统将由几个微服务组成,每个微服务执行一个单独的任务。我们将使用图数据库 (如 Neo4j) 来存储信息。我们选择图数据模型的原因是,我们的数据将包含数据实体之间的复杂关系,如用户、帖子和评论,作为图的节点。在此之后,我们将使用图的边来存储关注、点赞、评论等关系。此外,我们可以使用像 Cassandra 这样的柱状数据库来存储用户订阅、活动和计数器等信息。

image.png

组件设计

在 Instagram 上发帖

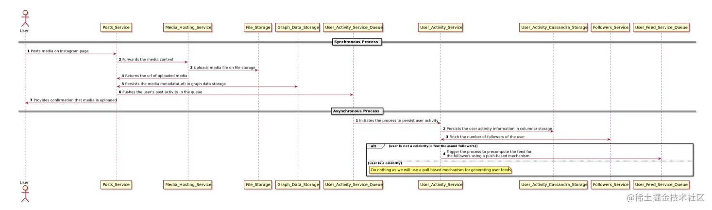
图 2: 在 Instagram 上发帖的同步和异步流程

当用户在 Instagram 上发布照片时,主要执行两个进程。首先,同步过程负责在文件存储上上传图像内容,在图数据存储中持久化媒体元数据,向用户返回确认消息并触发该过程更新用户活动。第二个过程是异步发生的,通过在柱状数据存储 (Cassandra) 中持久化用户活动,并触发进程预先计算非名人用户 (拥有几千名粉丝) 的粉丝动态。我们不会对名人用户 (拥有 100 万 + 粉丝) 的订阅进行预计算,因为将订阅分发给所有粉丝的过程将是极其计算和 I/O 密集的。

API 设计

我们在下面提供了在 Instagram 上发布图片的 API 设计。我们将使用 multipart/form-data 内容类型在一个请求中发送文件和数据。MultiPart/Form-Data 包含一系列的部分。每个部分预计包含一个 content-disposition 头 [RFC 2183],其中 disposition 类型为“form-data”。

image.png

image.png

预计算 feed

image.png

当非名人用户在 Instagram 上发布帖子时,这个过程就会执行。当一条消息被添加到用户订阅服务队列时,它会被触发。消息添加到队列后,用户 Feed 服务会调用关注者服务,获取该用户的关注者列表。之后,这篇文章就会被添加到列式数据存储中所有关注者的 feed 中。

获取用户 Feed

image.png 当用户请求 feed 时,那么将涉及两个并行线程来获取用户 feed,以优化延迟。第一个线程将从用户关注的非名人用户那里获取 feed。这些提要由上面的“预计算提要”一节中描述的扇出机制填充。第二个线程负责获取该用户所关注的名人用户的 feed。之后,User Feed Service 会合并来自名人和非名人用户的 Feed,并将合并后的 Feed 返回给请求 Feed 的用户。

API 设计

image.png

image.png

数据模型

图数据模型

image.png

我们可以使用图数据库,如 Neo4j,它将用户信息、帖子、评论等数据实体存储为图中的节点。节点之间的边用来存储数据实体之间的关系,比如关注者、帖子、评论、点赞和回复。所有的节点都被添加到一个名为 nodeIndex 的索引中,以实现更快的查找。我们选择了这种基于 NoSQL 的解决方案而不是关系型数据库,因为它提供了超越两层的层次结构的可扩展性,并且由于 NoSQL 数据存储的无模式行为而具有可扩展性。

图数据库支持的示例查询

获取 Jeff Bezos 的所有关注者

Node jeffBezos = nodeIndex.get(“userId”, “user004”);
List jeffBezosFollowers = new ArrayList();

for (Relationship relationship: jeffBezos.getRelationships(INGOING, FOLLOWS)) {
    jeffBezosFollowers.add(relationship.getStartNode());
}

获取比尔·盖茨的所有帖子

Node billGates = nodeIndex.get(“userId”, “user001”);
List billGatesPosts = new ArrayList();

for (Relationship relationship: billGates.getRelationships(OUTGOING, POSTS)) {
    billGatesPosts.add(relationship.getEndNode());
}

获取所有杰夫·贝佐斯评论过的比尔·盖茨的帖子

List commentsOnBillGatesPosts = new ArrayList<>();

for(Node billGatesPost : billGatesPosts) {
     for (Relationship relationship: billGates.getRelationships(INGOING, COMMENTED_ON)) {
    commentsOnBillGatesPosts.add(relationship.getStartNode());
     }
}

List jeffBezosComments = new ArrayList();

for (Relationship relationship: jeffBezos.getRelationships(OUTGOING, COMMENTS)) {
    jeffBezosComments.add(relationship.getEndNode());
}

List jeffBezosCommentsOnBillGatesPosts = commentsOnBillGatesPosts.intersect(jeffBezosComments);

柱状数据模型

image.png

我们将使用 Cassandra 等列式数据存储来存储用户提要和活动等数据实体。每行将包含用户的 feed/活动信息。我们还可以有一个基于 TTL 的功能来驱逐旧的帖子。数据模型看起来类似于:

User_id -> List

有趣的事实: 在这次 演讲 中,Instagram 核心基础架构团队的软件工程师 Dikang Gu 提到了他们如何使用 Cassandra 来服务关键用例、高可扩展性需求以及一些痛点。

流数据模型

我们可以使用云技术,如 Amazon KinesisAzure Stream Analytics 来收集、处理和分析实时流数据,以获得及时的见解和对新信息的快速反应。一个新的点赞、评论等)。我们在下面列出了一些主要流数据实体和动作的反规范化形式。

image.png

上面的数据实体AB显示了包含用户及其帖子的非规范化信息的容器。随后,数据实体CD表示用户可能采取的不同操作。实体C表示用户点赞一篇文章的事件,实体D表示用户关注另一个用户时的动作。这些动作由相关的微服务从流中读取并进行相应的处理。例如,likeevent 可以被 媒体计数器服务 读取,并用于更新数据存储中的媒体计数。

优化

我们将使用一个具有基于 LRU 的驱逐策略的缓存来缓存活跃用户的用户源。这不仅将减少向用户显示用户源的整体延迟,而且还将防止用户源的重新计算。

image.png

优化的另一个范围在于,在用户订阅中提供最好的内容。我们可以通过对用户关注的人的新 feed(用户上次登录后生成的 feed) 进行排名来实现这一点。我们可以应用机器学习技术,通过为单个 feed 分配分数来对用户 feed 进行排名,这些分数将表明点击、喜欢、评论等的概率。我们可以通过一个特征向量来表示每个提要,该特征向量包含关于用户、提要以及用户与提要中的人的交互信息 (例如,用户是否点击/喜欢/评论了故事中的人之前的提要)。很明显,feed 排名中最重要的特征将与社交网络相关。下面列出了一些理解用户网络的关键。

  • 密切关注的用户是谁?例如,一个用户是埃隆·马斯克的密切关注者,而另一个用户可能是戈登·拉姆齐的密切关注者。
  • 该用户总是喜欢谁的照片?
  • 用户最感兴趣的是谁的链接?

我们可以使用 深度神经网络,它将采取我们训练模型所需的几个特征 (> 100K dense features)。这些特征将通过 n-fold 层传递,并将用于预测不同事件 (点赞、评论、分享等) 的概率。

有趣的事实: 在这次 演讲 中,Lars Backstrom, Facebook 工程副总裁谈论了为用户创建个性化新闻源所做的机器学习。他谈到了他们在初始阶段使用的经典机器学习方法,通过使用决策树和逻辑回归来个性化新闻源。然后他谈到了他们在使用神经网络时观察到的改进。

参考文献