前端语言串讲 | 青训营笔记

66 阅读1分钟

今天学习的是前端语言串讲,以下是课程目录。

  • 前端语言的基本能力
  • 前端语言的协作配合
  • 你不知道的HTML(5)
  • 拓展分享

前端语言的基本能力

将 HTML、CSS、JS 与人体结构进行对比。

  • HTML 构建人的骨骼
  • CSS 基于骨骼构建了人的皮囊
  • JS 作为肌肉让人具备了控制和运动的能力

HTML

image.png

CSS

image.png

image.png

JavaScript

image.png

image.png

image.png

image.png

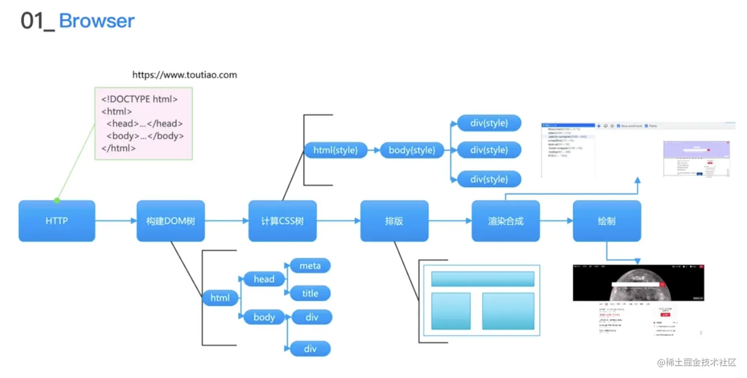
Browser

image.png

image.png

前端语言的协作配合

image.png

CSS in HTML

  • Inline CSS
  • Internal CSS
  • External CSS

image.png

image.png

image.png

image.png

你不知道的 HTML(5)

HTML 并非图灵完备,它只是一门标记语言。

基本语法:

  • 标签(元素) Element
  • 文本 Text
  • 注释 Comment
  • DTD Document Type Defination
  • 处理信息 ProcessingInstruction

image.png

HTML 的 head 标签

  • title:标题,全局唯一
  • base:向页面所有相对 URL 提供前缀,全局唯一,不建议使用
  • meta:通常是约定好的键指对,例如:charset、http-equiv
  • link:rel 决定类型,href 决定引入地址
  • script:type 指定 MIME 类型,可内嵌代码,可外链文件

image.png

image.png

image.png

image.png

建议:用对 比 不用 好,不用 比 用错 好。

image.png

image.png

image.png

image.png

image.png

image.png

image.png

image.png

image.png

image.png

image.png

image.png

image.png

image.png

image.png

image.png

image.png

image.png

image.png

image.png