让国内顶尖程序员社区“牛客网”低头的这份 Java 面试手册真的强

100 阅读1分钟

相信大家最近一直在为一件事情所烦恼,“金三银四”跳槽招聘!

肯定有很多小伙伴已经备战了几个月甚至半年之久了,还是对自己没有太大的信心,不过不用担心,最近小编特意看了一下国内比较大的招聘网站,从中给大家总结出了一份适合 99%的程序员跳槽涨薪的 Java 面试手册!

最新 Java 面试手册:

JVM 面试题 33 道

JVM 内存模型

多线程 46 道

进程线程

spring 面试题 23 道

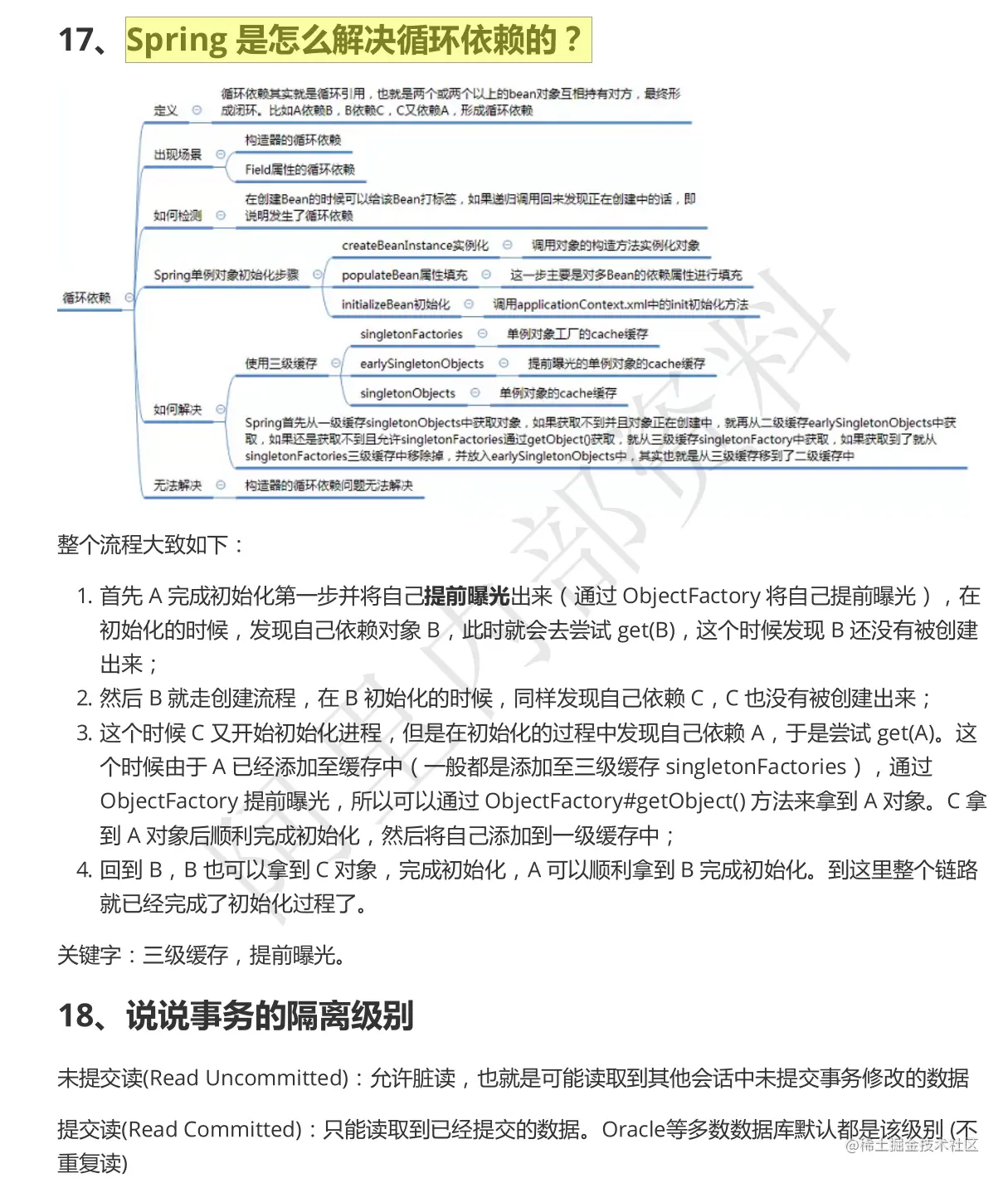
Spring 是怎么解决循环依赖的?

mybatis 面试题 12 道

springboot 面试题 14 道

MySQL 面试题 34 道

其他:

软实力:

需要的小伙伴 点击此处 即可