HummerRisk V1.0 :架构升级说明

1,066 阅读2分钟

升级前须知

  1. HummerRisk v1.0.0 版本与 HummerRisk v0.10.0 以及之前版本存在一定的差异。
  2. HummerRisk v1.0.0 增加了一些新功能,也同时删除了一些功能,另外也对部分功能进行了重构和修复。

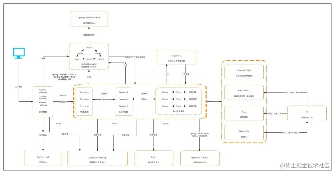
整体架构

功能原理

工作流程

组件说明

  • Vue:使用了 Vue.js 作为前端技术栈
  • Spring Cloud:使用了 Spring Cloud 作为微服务框架
  • MySQL:使用了 MySQL 作为数据库引擎
  • Cloud Custodian:使用了 Cloud Custodian 作为云平台检测引擎
  • Prowler:使用了 Prowler 作为 AWS 检测引擎
  • Trivy:使用了 Trivy 作为云原生检测引擎
  • Kube-Bench:使用了 Kube-Bench 作为 CIS Kubernetes Benchmark 检测工具
  • Element:使用了 Element 作为桌面端组件库

架构对比

架构优势

  • 系统被拆分成多个服务,粒度细,每个服务都是独立的业务单元,开发测试更容易。
  • 各服务之间不互相依赖,可以独立部署。
  • 每一个微服务专注于单一功能,并通过定义良好的接口清晰地表述服务边界,服务隔离,复杂度可控。
  • 当架构中的某一组件发生故障时,故障不会在进程内扩散导致整个应用不可用,故障会被隔离在单个服务中。
  • 单个服务应用也可以实现横向扩展,当应用的不同组件在扩展需求上存在差异时,每个服务可以根据实际需求独立进行扩展。
  • 执行安全检测并发量提高,性能提高 100%,速度提高一倍。
  • 更符合企业级软件应用的要求。

关于HummerRisk

HummerRisk 是开源的云原生安全平台,以非侵入的方式解决云原生的安全和治理问题。核心能力包括混合云的安全治理和K8S容器云安全检测。

GitHub 地址:github.com/HummerRisk/…

Gitee 地址:gitee.com/hummercloud…