RGB3DS-RADSDS让我国道路病害检测系统从海外进口走向国产定制

65 阅读2分钟

道路运维管理工作的基础环节是道路健康情况监测,而道路健康情况可分为三大部分:道路表观状况PQI、路基状况SCI、沿线设施或路产状况TCI,需要提供三种报表才算全方位立体化地了解了相应路段的健康状况。

除去已经无法满足高效及时响应路面检测要求的传统人工目检,目前市面上常见的道路状况监测方法,一种只拥有病害监测功能,另一种多数集成在道路检测车上,检测车配置三种识别系统,分别完成识别任务。

而事实上,目前常用的检测系统往往是国外采购,要将三个软件集成为一个检测系统,很可能面临软件底层逻辑不一致等诸多不便:

· 常见软件均来自国外,有碍长期发展。

· 各个软件逻辑各不相同,且硬件经过本土化改装,信息采集环节-分立·的系统很难保证确定到统一点位,增加误差;数据处理环节-互相封闭的系统也会带来兼容困难。

· 核心识别软件可能来源不同供应商,PQI路面状况监测、SCI路基状况监测、TCI沿线设施/路产状况监测三系统在分别产生采购和使用费的同时,客户使用不便,上手使用门槛高。

· 无法定制。

· 由于硬件改装导致对应的控制软件无售后。

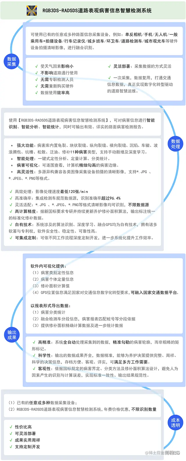
而且,国外与我国道路状况相关指标不同,直接使用进口软件往往会影响检测结果与制定养护决策。博雅弘拓科技开发RGB3DS道路表观病害信息智慧检测系统具有自主知识产权,在省去进口采购过程的同时,可定制开发PQI/SCI/TCI检测,根据用户需求完成高性价比、高识别率的道路检测,还可以根据用户需要添加边缘计算等模块,让更快更便捷的道路检测流程成为现实,用自有技术消除传统检测及进口集成的种种弊端,为道路养护运维提供科学、客观、有效的决策依据。